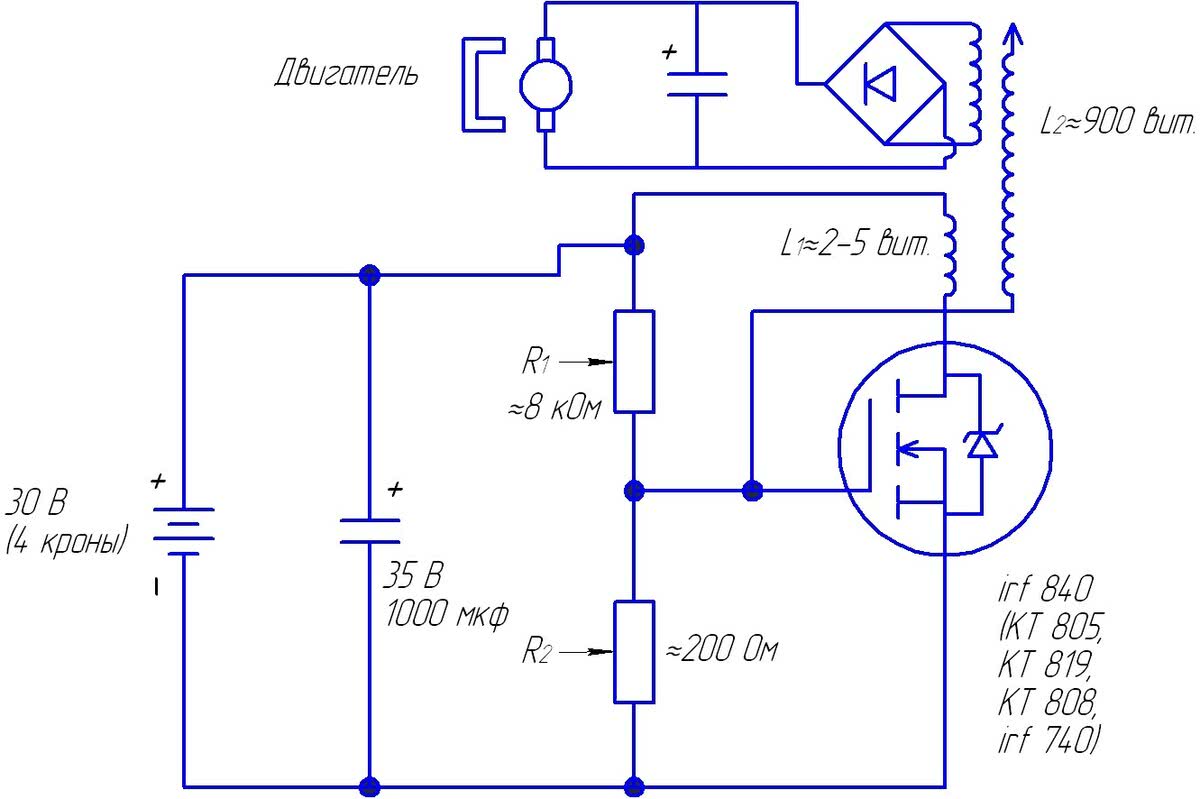
Двигатели на постоянных магнитах
Если взять кулер, отсоединенный от компьютера и приблизить магнит к его контактам, вентилятор начнет вращаться. Полученный электромеханический контур – это образец автономной энергетической системы с устойчивыми электрическими колебаниями. Бестопливный генератор на постоянных магнитах обладает одним из самых необходимых свойств: способностью к непрерывному функционированию. Согласно законам физики, магнитные потоки — это неисчерпаемые источники энергии, они не расходуются. Работоспособность подобного двигателя зависит только от мощности используемого магнита. Концентрируя силовые линии магнитных потоков, а также используя текстолитовый якорь, можно добиться наилучших показателей мощности прибора. Чтобы усилить поле, увеличивают количество силовых магнитных линий. Для этого уменьшают площадь магнитных полюсов и увеличивают их количество. Осталось замкнуть полюса и – готово, можно ехать. Дополнительным плюсом этого источника энергии является независимость от погодных условий, компактные размеры, экологическая безопасность.
Сам себе специалист
Бесплатное электричество можно создать собственными руками. Есть большое количество способов, чтобы соорудить устройства, вырабатывающие энергию. Для этого необходимо лишь чуть-чуть знаний и способностей. К примеру:
Выполнить компонент Пельтье — пластина, термоэлектрический преобразователь. Тепло получают от горящего источника, охлаждение выполняется теплообменным аппаратом. Составляющие выполнены из неодинаковых металлов.

Соорудить генератор, собирающий радиоволны — парные конденсаторы, электролитические, плёночные, диоды небольшой мощности. Отделенный провод 15 м используют в роли антенны. Провод для заземления фиксируется к газовой, водопроводной трубе.

Соорудить термоэлектрический генератор- понадобятся стабилизатор электрического напряжения, корпус, охлаждающие отопительные приборы, термопаста, нагревающие пластины Пельтье.

Выстроить грозовую батарею — железная антенна и заземление. Потенциал скапливается между элементами устройства. Способ опасен, так как притягиваются молнии, чьё напряжение может достигать 2000 Вольт.

Гальванический способ — медный и металлический стержни ставятся в землю, на глубину 0,5 м, площадь между ними обрабатывают раствором с применением соли.



Среди обыкновенных, можно повстречать и довольно оригинальные способы получения электричества. В наше время идёт активная работа учёных всего мира по формированию альтернативной энергетики. Мир ищет возможности для более широкого её применения.

Немного ниже приводится короткий обзор оптимальных способов и идей:
Термический генератор — превращает энергию тепла в электрическую. Вмонтирован в варочные печи с плитой.

Пьезоэлектрический генератор — не прекращает работу на кинетической энергии. Внедряют в Танцплащадки, турникеты, тренажёры.

Наногенератор — применяется энергия колебаний тела человека во время движения. Процесс выделяется мгновенностью. Учёные работают над сочетанием работы наногенератора и фотоэлектрической панели.



Безтопливный генератор Капанадзе — не прекращает работу на постоянных магнитах в роторе и бифлярных катушках в статоре. Мощность 1-10 кВт. За основу взято одно из изобретений Н.Тесла, однако многие не верят в данный принцип. Ещё по одной из версий, натуральная процедура аппарата держится в огромном секрете.

Экспериментальные установки, которые работают на эфире — электро-магнитное поле. Пока ещё идут поиски, контролируются гипотезы, ведутся эксперименты.

Учёные высчитали, что природных запасов, используемых в сегодняшней энергетике, может хватить ещё на 60 лет. Разработками в этой области занимаются отличные умы. В Дании население пользуется ветровой энергетикой, составляющей 25%.

В нашей стране намечаются проекты, по применению восстанавливаемых источников в энергосистеме на 10%, а в Австралии на 8%. В Швейцарии большинство проголосовало за полный переход на альтернативную энергетику. Мир голосует за!
Теоретические основы
Эфир и теория относительности
Дошедшие до нас исторические факты свидетельствуют о том, что исследованием эфира занималось большинство известных науке ученых. Под термином «эфирный» обычно понималось не до конца понятное полевое образование типа Абсолютной Пустоты, заполняющей собой все свободное пространство между атомами и молекулами. Ситуация несколько изменилась лишь после того, как А. Эйнштейн опубликовал свои теоретические исследования по специальной теории относительности с выводами об искривлении пространства и относительности времени.
После этого все идеи о существовании эфира были поставлены под сомнения, поскольку в свете последних данных представить себе искривлённое пространство в отсутствие материального носителя было невозможно. К тому же «Специальная теория относительности» никоим образом не могла объяснить эффекты с трансформацией массы и других величин при изменении скорости перемещения материальных объектов в эфире.
Игнорирование выводов А.Эйнштейна
Несмотря на длительные споры теоретиков с представителями точных наук, основательно подзабытый «эфирный» аспект с течением времени стал снова обращать на себя внимание исследователей. Только с его помощью хоть как-то можно было объяснить наличие так называемой «темной материи», а также пресловутые торсионные поля Акимова и ряд других носителей скрытой энергии. Поскольку практического обоснования всех этих эффектов никогда не приводилось, большинство любителей довольствовалось их реальными проявлениями в виде самодельных генераторов электромагнитных излучений
Первые разработки были реализованы в своё время великим сербским учёным Николой Тесла (общий вид объекта его изобретения приведён на фото ниже)
Поскольку практического обоснования всех этих эффектов никогда не приводилось, большинство любителей довольствовалось их реальными проявлениями в виде самодельных генераторов электромагнитных излучений. Первые разработки были реализованы в своё время великим сербским учёным Николой Тесла (общий вид объекта его изобретения приведён на фото ниже).
Благодаря открытиям этого овеянного легендами человека, удалось добиться определённых успехов в создании генераторов свободной энергии и подготовке соответствующего теоретического обоснования их функционирования.
Объяснение эффектов Н.Тесла
Существует множество разъяснений э/м эффектов Тесла, которые определяют их как разновидность полевой структуры, образующейся при прохождении через проводник высокочастотного электрического сигнала.
При колебаниях тока в контуре, например, энергия из эфира сначала закачивается в него, а потом выталкивается наружу, что вызывает распространение э/м волн. Одновременно учитывалось, что величина поля, создаваемого вокруг проводника с током, пропорциональна квадрату его амплитуды. С теоретической точки зрения такое явление объяснялось тем, что волнообразное колебательное движение заряженных частиц вызывает образование поверхностных токовых завихрений, наводящих высокочастотные поля.
Дополнительная информация. В действительности их происхождение связано с кинетической природой происходящих процессов (точнее с высокой частотой генерируемых колебаний).
Исходя из предложенных разъяснений, можно представить теоретическое обоснование в виде следующей аналогии:
- Движение в эфире в чём-то очень схоже с перемещением жидкости в трубе с незаполненными водой отводами, из-за быстрого движения которой в ней создаётся некоторое разряжение;
- Пониженное давление приводит к эффекту втягивания посторонних частиц жидкости из примыкающих отводов (это соответствует закачке энергии э/м поля из эфира);
- При резком торможении потока частиц будет наблюдаться их выплеск наружу и восстановление давления внутри трубы;
- Последний эффект соответствует искровому пробою электрического тока через разрядник, приводящему к образованию мощного всплеска энергии с ударными свойствами.
Он и является причиной формирования значительных по напряжённости э/м полей с уникальными характеристиками, распространяющимися на большие расстояния.
Данная трактовка может считаться достаточно убедительным объяснением того эффекта, который уже много лет наблюдается в генераторах Тесла и подобных им устройствах, обеспечивающих практически бесплатное получение энергии.
Ветроэлектрические установки
Вторая по популярности автономная система энергообеспечения – ветряная. Для получения электроэнергии используются ветрогенераторы.
По сути, это обычные генераторы, на ротор которых надеты лопасти. За счет ветра ротор вращается и происходит генерация электричества.
Из положительных качеств ветрогенераторов отмечается достаточно компактные размеры, относительная бесшумность работы, экологичность, долговечность. Также существует возможность самодельного изготовления такого генератора.

Но недостатков у ветряной системы больше. Первый из них – стоимость, обойдутся ветряные генераторы не дешево.
Учитывая то, что КПД ветрогенераторов невысокая, то для полного обеспечения дома электричеством, потребуется установка трех и более ветряков небольшой мощности или же одного, но достаточно производительного. И в обоих случаях затраты на приобретение будут значительными.
Опять же необходимо учитывать и климатические условия. В зонах, где средний годовой показатель скорости ветра не превышает 8 м/с, использовать ветрогенераторы будет нецелесообразно, поскольку они неспособны будут работать в оптимальном режиме.

Стоит также учитывать, что в дни полнейшего безветрия можно остаться без электричества, поэтому использовать ветряную автономную систему энергообеспечения лучше, если имеется резервный источник электроэнергии.
Принцип работы
Работа генератора заключается в гибридной в системе. Переменный ток получается после преобразования кинетической энергии. Ротор вращается благодаря силе магнитного поля, которое исходит от торцов электромагнитов. Таким образом, магнитные колебания позволяют создать электрический импульс. Самая простая конструкция содержит в себе:
- Генератор. Это цилиндрическая ёмкость, которая обязательно должна герметично закрываться. Внутри возникает электромагнитное поле, благодаря направленному воздействию катушек.
- Конвектор-преобразователь. Продуцирует электроэнергию из магнитных импульсов. На выходе получается переменный ток.
- Аккумуляторы. Необходимы для накапливания заряда. Благодаря им можно пользоваться электричеством в любое время.
Главным элементом в конструкции является многополюсный генератор прямого вращения. Снаружи располагаются магниты. Их количество зависит от необходимой мощности. Минимальный коэффициент полезного действия такого устройства составляет 90%. Из генераторов можно создать электрические сети, соединяя несколько устройств между собой. Это выгодно, если мощность аппарата составляет, например, 5 киловатт, а требуется мощность в 10 киловатт.
Разновидности генераторов электроэнергии
Обычно самодельный генератор в домашних условиях изготавливают на основе асинхронного двигателя, магнитным, паровым, на дровах.
Вариант #1 — асинхронный генератор
Устройство сможет вырабатывать напряжение 220-380 В, исходя из показателей выбранного мотора.
Для сборки такого генератора потребуется лишь запустить асинхронный двигатель, подключив конденсаторы к обмоткам.
Генератор на основе асинхронного двигателя самостоятельно синхронизируется, запускает роторные обмотки с постоянным магнитным полем.
Двигатель оборудован ротором с трехфазной или однофазной обмоткой, вводом кабеля, короткозамыкательными устройством, щетками, регулирующим датчиком
Если ротор короткозамкнутого типа, то обмотки возбуждаются при помощи остаточной силы намагниченности.
Вариант #2 — устройство на магнитах
Для магнитного генератора подходит коллекторный, шаговый (синхронный бесщеточный) двигатель и прочие.
Обмотка с большим количеством полюсов увеличивает показатель КПД. В сравнение с классической схемой (где КПД 0,86) 48-полюсная обмотка позволяет сделать мощность генератора больше
В процессе сборки магниты крепятся на вращающуюся ось и устанавливаются в прямоугольную катушку. Последняя при вращении магнитов вырабатывает электростатическое поле.
Вариант #3 — паровой генератор
Для генератора на пару используют печь с водяным контуром. Работает устройство за счет тепловой энергии пара и турбинных лопастей.
Чтобы самостоятельно сделать генератор на пару, понадобится печь с водяным (охлаждающим) контуром
Это замкнутая система с массивной немобильной установкой, требующей контроля и охлаждающего контура для превращения пара в воду.
Вариант #4 — устройство на дровах
Для генератора на дровах используют печи, включая походные. К стенкам печей закрепляют элементы Пельтье и располагают конструкцию в корпус радиатора.
Принцип работы генератора следующий: при нагревании поверхности проводниковых пластин с одной стороны другая охлаждается.
Чтобы самостоятельно сделать генератор на дровах, можно использовать любые печи. Генератор работает за счет элементов Пельтье, нагревающих и охлаждающих проводниковые пластины
На полюсах пластин появляется электрический ток. Наибольшая разница между температурами пластин обеспечивает генератор максимальной мощностью.
Агрегат более работоспособен при минусовых температурных режимах.
Гальванический элемент
Следующий способ – простая химия. Это самый реальный и понятный способ получения электричества из земли в домашних условиях. Для этого нужны медные и цинковые электроды. В их роли могут выступать пластины, штыри, гвозди. Если медь распространена – с цинком могут возникнуть проблемы, поэтому легче найти оцинкованное железо.
Нужно забить ваши электроды в землю на одинаковом расстоянии друг от друга. Допустим 1 метр в глубину и 0,5 метра между электродами. В таком случае медь будет катодом, а цинк – анодом. Напряжение такого элемента может составлять порядка 1-1,1 Вольта. Это значит, чтобы получить из земли электричество напряжением в 12 вольт нужно забить 12 таких электродов и соединить их последовательно.
Решающим фактором в такой батарее является площадь электродов, от этого зависит и сила тока, ровно, как и от того, что находится между ними. Для того, чтобы батарея выдавала ток – земля должна быть влажной, для этого её можно полить, иногда цинковый электрод заливают раствором соли или щёлочи. Для повышения токовой отдачи можно забить больше электродов и соединить их параллельно. Таким образом устроены все современные батареи и аккумуляторы.
На схеме ниже вы видите еще одну интересную реализацию такой батареи из медных труб и оцинкованных стержней.

Однако с течением времени электроды разрушаться и батарея постепенно прекратит свою работу.
Энергия из пустоты

Наука не даёт вразумительного определения ни полю, ни энергии. Зато она ясно формулирует — энергия не берётся из ниоткуда и никуда не девается. Пытаясь добывать «энергию из ничего», мы можем только стараться «встраиваться» в процесс её естественного преобразования из одних видов в другие.
Энергия определяется полезной работой, а поле — пространственными характеристиками влияния его источника. И статический электрический заряд, и динамический магнитный эффект вокруг проводника с током, и тепло нагретого тела считаются полями.
Любое поле может выполнить полезную работу, следовательно, передать часть своей энергии. Именно это свойство побуждает искать источники дармовой энергии в различных полях. Считается, что такой энергии существует в разы больше, чем в освоенных человечеством традиционных источниках.
Например, мы умеем использовать энергию гравитации огромной Земли, но не умеем её извлекать из притяжения малюсенького камня. Она слишком незначительная, чтобы это имело смысл, но практически неисчерпаема. Если придумать некий способ её извлечения из камешка, мы получим новый источник энергии.
Примерно этим занимаются исследователи и разработчики всех видов и мастей в попытках извлечь «энергию из ничего». То поле, из которого различные изыскатели стремятся научиться добывать энергетический ресурс, они называют эфир.
Эфир и его свойства
Этот термин бытовал в ходу у науки ещё столетие назад. Используя понятие «эфир», открыты были все базовые законы физики и не только. Оперируя именно этим понятием, проводили свои исследования и разработки Никола Тесла и другие умы XIX и начала XX века.
Наука однажды от эфира отреклась. В результате многие явления, такие как поля, оказались без него необъяснимы, а он сам теперь не имеет чёткого определения. Это не помешало использовать понятие «эфир» в обосновании разработок получения «свободной энергии из ничего». Хотя ныне под этим зачастую подразумеваются совершенно разные явления.
Сегодня под выражением «получить эфирную энергию» понимают как добычу её из того же эфира, который имел в виду Н. Тесла, так и вообще все способы получения «дармовой энергии из ничего». Эфир при этом считается структурной частью пространства и носителем любой энергии.
https://youtube.com/watch?v=fw9BUOGXT4Y
Никола Тесла и его идеи
Большинство современных конструкторов стремятся получить электричество именно «из воздуха». Самым известным разработчиком таких способов был Никола Тесла. Его называют первооткрывателем чуть ли не всех ныне существующих «благ цивилизации». Интернет, радио, телевидение, мобильная связь — практически всё считается основанным на открытых им ещё в начале XX века принципах.

Многие его разработки считаются утраченными ещё со времени его смерти. Одни из них известны исключительно как принципы, другие — всего лишь в общих чертах. Тем не менее, многие нынешние конструкторы пытаются сегодня воспроизвести открытия и устройства Тесла, пользуясь уже современными научными и технологическими открытиями.
Большинство идей Тесла базируются на извлечении её из полей, формируемых взаимодействием Земли со своей ионосферой. Эта система рассматривается как большой конденсатор, в котором одна пластина — Земля, а другая — её ионосфера, облучаемая космическими лучами. Как и любой конденсатор, такая система постоянно накапливает заряд.
https://youtube.com/watch?v=I5Ys4XBeB28
Подключение электросети к дому
Если разрешение получено, необходимо подготовить все, что потребуется для подключения.

У вас может не быть на руках общей схемы электросети вашего участка или дома, но перед тем, как приступить к монтажным работам по непосредственному подводу питания, должна быть продумана и составлена схема подключения электричества, на которой будет обозначено, какие автоматы будут в электрощите, какой счетчик электроэнергии вы предполагаете поставить.

Продумайте, как будете заводить электрокабель в дом, как подключать его к электрощиту. Предварительно сделайте заземление на вашем участке – оно будет необходимо для обеспечения необходимо уровня электробезопасности.

Прежде чем завести силовой электрокабель в здание, вам необходимо на наружной стене здания или на специальной опоре установить специальный, водонепроницаемый бокс, в котором будет располагаться рубильник, и осуществляться подключение электричества от столба.
Только после этого рубильника, вы подключаете электрощит в доме.

Согласно действующих тех. условий для подключения электричества, проводка в доме должна подключаться через специальные автоматы защиты: автоматический выключатель с защитой от перегрузки по току и устройство защитного отключения – так называемое УЗО.

Вы можете установить комбинированный автомат защиты, который будет совмещать в себе оба названых устройства.
Все электромонтажные работы на участке и в доме вы можете проводить самостоятельно либо обратиться к специалистам. Однако помните, что непосредственное подключение рубильника в герметичном боксе к линии электропередач – т.е. проводку кабеля от рубильника до столба, могут произвести только специалисты.


Немного о том, что такое бесплатное электричество
На данный момент стоимость коммунальных услуг достаточно высока. Поэтому многие люди задумываются об источниках необходимых ресурсов, более дешевых, чем централизованный газ и электроэнергия.
Для обеспечения дому тепла с минимальной затратой средств был изобретен твердотопливный пиролизный котел. В данном агрегате газ образуется за счет перегорания твердого топлива. Этого прибора достаточно для обогрева целого дома.
С электричеством все намного сложнее. На данный момент в современных домах столько электроприборов, что обеспечить достаточное количество энергии альтернативными способами для них всех, действительно тяжело. Однако вы можете с помощью необычных способов получения бесплатной электроэнергии, сделать максимально дешевым обслуживание некоторой части электроприборов. Давайте посмотрим, что это за способы.
- Самым распространенным считается электричество, полученное от энергии солнца;
- Также пользуется дармовая энергия, получаемая из воздуха и атмосферы;
- Очень интересно получение статического электричества из земли;
- Электрический ток также можно вырабатывать из эфира;
- На грани фантастики кажется халявное электричество из нечего;
- Как оказалось, из магнитного поля тоже можно добывать электричество;
- Возможна добыча электричества из дерева, воды и других подручных средств.
Некоторые из этих способов способны обеспечить электричеством лишь маленькую лампочку. Других хватит, чтобы заставить работать как минимум половину электроприборов в доме.
Сегодня мы расскажем вам о нескольких, самых перспективных альтернативных способах добычи электричества. Также мы поговорим о возможности получения электроэнергии из нечего.
Номер 1 – генератор Никола Тесла
Великий физик, можно сказать отец переменного тока, решил использовать в качестве источника… саму Землю. И окружающую её атмосферу. Сразу следует уточнить – для эффективной работы генератора Теслы, потребуются действительно большие элементы, а основной из них – приемник.
Из каких частей состоит генератор Тесла:
- Металлическая пластина – приемник электроэнергии.
- Конденсатор.
- Электроды заземления.

Рисунок 1: Модернизированный генератор Теслы
Приемник (пластина) заряжает конденсатор, который смонтирован в цепи до заземлителя. Таким образом схема замкнута, но электричество в землю не уходит. Конденсатор, по сути, и является тем самым источником. Однозначно, для практического использования такой схемы, потребуется как минимум аккумулятор и инвертор, преобразующий постоянный ток в переменный.
Кто вёл разработки генератора свободной энергии
Генератор Адамса
В 1967 году на производство этого генератора был получен патент. БТГ оказался рабочим, но выдаваемая им мощность была настолько мала, что вряд ли с его помощью получилось бы обеспечить энергией даже маленькую комнату.
Но мошенников это не беспокоит. Поэтому в интернете можно найти сайты, продающие генератор Адамса. Только зачем тратить деньги на прибор, который не поможет сэкономить?
Генератор Тесла
Жизнь и работа известного учёного давно обросли разными выдумками. Что из них правда, а что вымысел никто точно не знает. И это стало нескончаемым источником вдохновения для аферистов.
Никола Тесла действительно пытался изобрести особый прибор. Только не бестопливный генератор, а вечный двигатель. Но давайте будем реалистами. Подумайте, если бы учёному удалось придумать такой аппарат, стали бы его продавать массовому покупателю?
Генератор Хендершота
Впервые информация об этом устройстве появилась в Америке начала ХХ века. Но широкую известность генератор приобрёл во время конгресса, посвящённого изучению энергии гравитационного поля, который проходил в Торонто в 1981 году.
Генератор Хендершота работает благодаря магнитному полю земли, поэтому его использование вызывает некоторые затруднения, ведь генератор всегда должен быть правильно расположен относительно южного и северного полюсов планеты.
Вскоре после конгресса Лестера Хендершота стали считать мошенником, а его устройство объявили подделкой.
Генератор Тариэля Капанадзе
Тариэл Капанадзе – грузинский изобретатель, которому, как многие считают, удалось невозможное. Он изобрёл БТГ, и назвал его в свою честь – капаген. Работоспособность прибора была продемонстрирована перед зрителями. Но было это шоу или демонстрация реального бестопливного генератора сказать сложно, потому что Капанадзе хранит свою технологию в тайне, ожидая богатого спонсора для дальнейшего развития проекта.
Вопреки секретности проекта, некоторые продавцы утверждают, что им удалось получить схемы генератора Капанадзе, по которым его можно собрать самостоятельно. Но верится в это с трудом.
Генератор Дональда Смита
Дональд Смит является самым известным изобретателем бестопливного генератора. Конструкция прибора довольно проста: берётся волновой резонатор и раскачивается с помощью искрового генератора. Помимо этого, в схеме есть диоды, функция которых совершенно не ясна. Но самое главное, откуда в генераторе берётся дополнительная энергия, да ещё и в количестве около 10 КВт?
Дональд Смит долго пытался объяснить принцип работы своего изобретения, но его так и не смогли понять. Повторить это устройство пытались многие, но мощность всегда оказывалась гораздо меньше, чем у оригинала.
Генератор TPU Стивена Марка
Конструкция устройства Стивена Марка сильно отличается от остальных БТГ, так как основой генератора TPU является металлическое кольцо, диаметром 20 см и одетые на него катушки из толстого многожильного провода.
Собрать самостоятельно генератор TPU Марка очень трудно. Сложность конструкции в использовании многофазного задающего генератора. К тому же, ни сам изобретатель, ни его последователи никогда не рассказывали о принципе работы устройства.
Генератор Кулабухова
Изобретатель Руслан Кулабухов придумал БТГ для использования в быту. Но увы, он так и не смог объяснить принцип работы своего изобретения, что ставит под сомнение эффективность прибора.
В конструкции БТГ отсутствуют разрядники. Механизм состоит из высокочастотной качерной части и низкочастотной пуш-пульной части. В интернете можно найти много разных схем для сбора генератора. Но создал их не сам Руслан, а его помощники. Но мало кому удавалось собрать рабочий механизм по этим чертежам, потому что, как говорилось выше, даже сам автор не может объяснить принцип работы своего БТГ.
Генератор Хмелевского
В конце ХХ века Хмелевский по чистой случайности изобрёл аппарат похожий на бестопливный генератор. Он пытался получить на него патент и продавать как полезный инструмент для геологов. Но у последних прибор не получил популярности, поэтому производство генераторов было остановлено.
Несмотря на все неудачи Хмелевского, схема его БТГ пользуется популярностью в интернете. Её можно приобрести за небольшую сумму.
Конечно, вы можете попытаться убедиться в обратном, и самостоятельно собрать БТГ. Но стоит ли тратить на это время и деньги?





