Устройство для наушников
Усилители для мобильного телефона питаются в основном за счет батареек, поэтому важно собрать прибор с низким потреблением энергии
Представленная далее инструкция соответствует этому требованию
Если владельцу не так важно портативность, можно встроить разъем для питания от электросети
Не рекомендуется использовать импульсные детали, так как они могут создавать помехи и ухудшать качество звука.
Для создания самодельного устройства лучше выбрать следующие элементы:
- медный кабель 30-40 см;
- вход для адаптера;
- микросхема KA2209;
- вход для штекера;
- 4 конденсатора 100 мкФ.
Схемой для сборки можно пользоваться от аналогичной платы TDA2822. От использования радиатора можно отказаться, выполнив устройство навесным монтажом.
Усилители мощности
С выхода каждого канала фильтра сигналы ВЧ-СЧ-НЧ подаются на входы усилителй мощности, которые, также, можно собрать по любой из известных схем в зависимости от необходимой мощности всего усилителя. Я делал УМЗЧ по известной давно схеме из журнала «Радио», №3, 1991 г., стр.51. Здесь даю ссылку на «первоисточник», так как по поводу этой схемы существует много мнений и споров по повод её «качественности». Дело в том, что на первый взгляд это схема усилителя класса «B» с неизбежным присутствием искажений типа «ступенька», но это не так. В схеме применено токовое управление транзисторами выходного каскада, что позволяет избавиться от этих недостатков при обычном, стандартном включении. При этом схема очень простая, не критична к применяемым деталям и даже транзисторы не требует особого предварительного подбора по параметрам К тому же схема удобна тем, что мощные выходные транзисторы можно ставить на один теплоотвод попарно без изолирующих прокладок, так как выводы коллекторов соединены в точке «выхода», что очень упрощает монтаж усилителя:
Полезное: Как добавить амперметр в китайский воль src=»https://2shemi.ru/wp-content/uploads/umzchchr-3-1991-str.51.png» class=»aligncenter» width=»768″ height=»452″
При настройке лишь ВАЖНО подобрать правильные режимы работы транзисторов предоконечного каскада (подбором резисторов R7R8) — на базах этих транзисторов в режиме «покоя» и без нагрузки на выходе (динамика) должно быть напряжение в пределах 0,4-0,6 вольт. Напряжение питания для таких усилителей (их, соответственно, должно быть 6 штук) поднял до 32 вольт с заменой выходных транзисторов на 2SA1943 и 2SC5200, сопротивление резисторов R10R12 при этом следует также увеличить до 1,5 кОм (для «облегчения жизни» стабилитронам в цепи питания входных ОУ)
ОУ также были заменены на ВА4558, при этом становится не нужна цепь «установки нуля» (выходы 2 и 6 на схеме) и, соответственно меняется цоколёвка при пайке микросхемы. В результате при проверке каждый усилитель по этой схеме выдавал мощность до 150 ватт (кратковременно) при вполне адекватной степени нагрева радиатора.
Инструкция по изготовлению
Усилитель звука для колонок своими руками потребует для изготовления радиоматериалы и радиокомпоненты.
Набор деталей (согласно выбранной схеме): микросхема серии TDA или похожая, резисторы, конденсаторы, тестовый динамик (или уже собранная пассивная колонка), алюминиевый радиатор. При сборке усилителя на мощных транзисторах, рассчитанных на низкие частоты до 100 кГц, потребуется, кроме самих транзисторов, несколько менее массивных радиаторов.
Кроме материалов, нужны также некоторые приборы и инструменты.
- Пассатижи, бокорезы, набор отвёрток. Может потребоваться разводной ключ и набор шестигранных ключей.
- Паяльник и подставка для него.
- Если плата изготавливается «с нуля» – нужны миниатюрный бур и набор свёрл. Для изготовления печатной платы без применения химии понадобится резак, которым прочерчиваются канавки, разделяющие дорожки и другие токопроводящие участки.
- Мультиметр (тестер) – без него не обходится почти ни одна электромонтажная работа.
- Тестовый блок питания. Если такого блока нет, но вам известно напряжение, подающееся на усилитель, – начните сборку устройства с него. Зачастую раздобыть готовый блок питания на 12 вольт (все усилители с выходной мощностью от нескольких ватт требуют именно такое напряжение) гораздо труднее, чем зарядное устройство для смартфона или планшета.
Подготовив все нужные приборы, инструменты, радиоматериалы и радиокомпоненты, можно приступать к сборке самодельного устройства. Для изготовления блока питания на 10 вольт (если усилитель допускает такое падение напряжения) соедините выводы зарядных устройств, рассчитанных на 5 вольт, последовательно. Образуется двуполярный источник питания на 10 В с возможностью заземлить или «занулить» среднюю точку 0(где один «минус» и один «плюс» соединены последовательно).
Сборка усилителя включает ряд шагов.
- Если плата не макетная, а полностью «самосборная» – прорисуйте при помощи кисточки или тампона дорожки лаком под топологию микросхемы. Навесные элементы могут располагаться произвольно, рекомендуется их скомпоновать поплотнее. Пересекающихся дорожек быть не должно.
- Высушите плату, приготовьте раствор хлорного железа, опустите в него плату на несколько часов или на сутки. Если подогреть раствор, травление пойдёт быстрее, но значительно повысится вероятность облезания защитного слоя.
- По окончании травления удалите лак с оставшихся мест, защищённых от вытравливания. Не откладывайте процесс на несколько дней, чтобы лак не пристал накрепко к плате.
- Высверлите с помощью бормашины или шуруповёрта отверстия под ножки радиодеталей.
- Покройте получившиеся дорожки слоем припоя. Вставьте радиоэлементы, сверяясь по сборочному чертежу, в нужной последовательности, спаяйте их на печатной плате.
- Установите радиатор на металлической подложке микросхемы. Если схема усилителя транзисторная, используйте для каждого из оконечных каскадов отдельный радиатор. Допускается разместить их на общем радиаторе.
- Припаяйте провода на звуковой вход, вход по питанию и выход по звуку, промаркируйте их.
- Подключите колонки к выходу собранного усилителя.
- Подключите ко входу источник звука (смартфон, MP3-плеер или радиоприёмник), используя разъём на 3,5 мм.
- Подайте питание на соответствующие выводы, включите звук на гаджете, например, выбрав любой из имеющихся саундтреков (или видеороликов).
При правильной сборке усилитель сразу же заработает. Для транзисторных усилителей в режиме «стерео» используют два независимых монофонических усилителя. В качестве рабочего варианта – два одно-, двух-, трёх- и более каскадных устройств. Трехкаскадная схема – самая универсальная: первый, маломощный каскад «раскачает» второй (средней мощности). Второй же – третий (оконечный), обладающий максимальной мощностью. На последний каскад и устанавливается радиатор.
Технология стереозвука (пространственного звучания) такова, что независимые усилители могут подключаться по отдельности и обладать отдельными колонками. Но для стереосистем, в которых сабвуфер (низкочастотный динамик или колонка) общий, стереофонический вариант усилителя собирается на одной микросхеме – и левый, и правый каналы сведены вместе при помощи дополнительных навесных (пассивных) деталей.
Мощный усилитель звука своими руками
Радиолюбитель, собирающийся сделать систему низкой частоты (УНЧ), должен решить ряд следующих вопросов:
- Элементная база
- Электрические параметры
- Выбор схемы
Современные звуковые системы собираются с применением биполярных или полевых транзисторов и интегральных микросхем. Такие конструкции не требуют высокого напряжения в цепях питания, достаточно компактны и обеспечивают хороший диапазон воспроизводимых частот и низкий процент искажений. Звуковая аппаратура высшего класса собирается на электронных лампах, которые в серийной технике не применяются уже давно. Электрические параметры зависят от того, для какой цели будет использоваться УНЧ. Конструкция, предназначенная для подключения к планшету или компьютеру, не предполагает высокого качества воспроизведения звука.
Для специалиста будет просто собрать своими руками аудио усилитель, обеспечивающий достаточно высокие параметры. В такой конструкции можно использовать мощные транзисторы или микросхемы. Блок может быть предназначен для работы с устройствами, которые выдают мощный выходной сигнал. Тогда предварительный каскад не требуется и достаточно собрать только оконечник. Если устройство предназначено для работы с микрофоном, проигрывателем виниловых дисков или электрогитарой, то придётся собирать полный тракт с предварительным каскадом и регулировками тембра. Оконечный усилитель мощности своими руками можно проще всего собрать на интегральной микросхеме. Такая конструкция собирается на простейшей печатной плате, не требует регулировок, налаживания и при правильной сборке сразу начинает работать.
Конструкция обеспечивает выходную мощность до 20 ватт на канал, работает от напряжения от 10 до 18 В, поэтому может быть использована в автомобиле. Такая мощность обеспечивается при использовании микросхемы TDA1557. Корпус TDA8560Q может выдать до 30 ватт в каждом канале. Для более стабильной работы конструкции при воспроизведении низких частот рекомендуется в фильтре питания использовать 5, соединённых параллельно емкостей по 2200 мкф. Корпус микросхемы сильно нагревается, поэтому её нужно установить на радиатор. Чтобы собрать усилитель звука для колонок своими руками потребуется тестер и паяльник. Осциллограф и генератор для простых схем не используются.
Налаживание
После сборки схемы, первое включение делаем через лампочку на 220В 60Вт, включенную последовательно с блоком питания.
Если при сборке не было сделано ошибок и замыканий, то при включении лампочка должна кратковременно вспыхнуть и потухнуть — это говорит о том, что все собрано правильно и КЗ в схеме нет.
Можно на низкую сторону в качестве нагрузки включить лампу на подходящее напряжение и дать поработать схеме минут пять. Если ничего не задымилось, то можно убирать лампу на 220 и пользоваться готовым БП.
Если же лампа включенная в разрыв питания 220В при первом включении горит и не тухнет — значит в схеме есть неисправность.

Рис. 8. Импульсный блок питания установлен в корпус с усилителем НЧ.

Рис. 9. Плата УНЧ и блока питания к нему в корпусе от предусилителя Радиотехника (фронтальный вид).

Рис. 10. Плата УНЧ и блока питания к нему в корпусе от предусилителя Радиотехника (тыловой вид).
В качестве дополнения: схема УНЧ взята из .

Рис. 11. Схема УНЧ с выходной мощностью 60Вт при нагрузке 4 Ома и питании +-28В.
Источник
Как собрать стереоусилитель для колонок своими руками 12в
Все кто решается на создание усилителя для колонок, прежде всего интересуется компонентами, которые нужны для сборки. Подобные устройства работают благодаря микросхемам и транзисторам, хотя есть и случаи, когда используются лампы.
Рекомендации
Созданный вручную усилитель звука, основанный на микросхемах типа TDA и ему подобных, очень быстро нагревается. Для того чтобы предотвратить перегрев необходимо устанавливать радиаторные решётки. Размеры и типы решёток зависят от вида микросхем и мощности создаваемого устройства. Поэтому, необходимо предварительно в корпусе оставить для неё место.
Что вам понадобится в процессе
Чтобы приступить к изготовлению устройства, понадобится:
- корпус;
- штекер;
- блок питания;
- микросхема;
- кнопка-выключатель;
- проводки;
- охладительный радиатор;
- шурупы;
- термоклей с термопастой;
- паяльник и канифоль.
- Бур — расширитель. Он необходим для бурления отверстий в пластике или металле. Это очень удобный и точный инструмент, при помощи которого можно легко собрать корпус.
- Микросхемы. Необходимые микросхемы типа TDA легко можно найти на прилавках магазинов. В качестве альтернативы можно разобрать старый телевизор, и изъять оттуда нужную микросхему.
- Транзисторы. Транзисторы удобны своим маленьким потреблением энергии и тем, что их легко вмонтировать в любое устройство. Они отлично передают звук и его не нужно настраивать.
- Лампы. Уже мало кто создаёт устройства основанного на лампах. Но, тем не менее, такие устройства обладают отличными параметрами звука. Такие устройства имеют большой ряд недостатков: употребляют много энергии, занимают много места, тяжелее обычных, дорогие.
Разобравшись с необходимыми компонентами можно приступать к сборке устройства.
Схемы и инструкции по сборке
Существует множество схем по сборке усилителей. Они в первую очередь зависят от того старая или цифровая техника будет создана, размера и источника питания устройства. Собираются схемы на печатной плате, которая в итоге сделает устройство компактным. Также для сборки следует иметь в наличии паяльник.
Схема, которая, была разработана британцем Джоном Линсли-Худом, базируется на использовании четырёх транзисторов без использования микросхем. Такая схема позволяет с точностью воспроизводить форму входного сигнала, что даёт в итоге качественное усиление и синусоиду.
Справка. Самым простым видом схем является создание усилителя на основе микросхемы, в составе которой есть транзисторы и конденсаторы.
Только профессионалы могут создавать собственные схемы. Для новичков существует программа Sprint Layout, где можно посмотреть схемы и выбрать нужную.
Блок АТ или АТХ

Подключение автомагнитолы к компьютерному блоку питания
Разница между этими двумя блоками заключается в следующем:
- Как правило, блоки питания АТ выходных напряжений и дежурного блока на 5 вольт не имеют. Если подключить такой блок, то на выходах плюс 12/плюс 5/минус 12/минус 5 сразу же появится напряжение;
- Блоки АТХ наоборот оснащены дежурным источником питания на 5 вольт. Этот источник работает постоянно, пока сам блок подсоединен с 220 В. Зато в данном случае на выходах блока напряжение не появляется, пока не замкнуть зеленый и черный провод на основном выходном разъеме.
Подключение к автомагнитоле
Начинаем:
- Находим жгут проводов в блоке питания с выходными разъемами. В этом жгуте есть провода черного цвета, которые обозначают минус. Желтые провода подают напряжение в 12 вольт. Что касается остальных проводов, то они при этом подключении не нужны;
- Берем из блока провод на 12 вольт и дорабатываем разъемом Molex или Floppy;
- Черный и желтый провода соединяем с питающими проводами головного устройства.
Пиковая мощность
Несмотря на указанные недостатки, при питании усилителя от нестабилизированного источника можно получить некоторый бонус — кратковременную (пиковую) мощность выше, чем мощность блока питания, за счёт большой ёмкости фильтрующих конденсаторов. Опыт показывает, что требуется минимум 2000мкФ на каждые 10Вт выходной мощности. За счёт этого эффекта можно сэкономить на трансформаторе питания — можно использовать менее мощный и, соответственно, дешёвый трансформатор. Имейте ввиду, что измерения на стационарном сигнале этого эффекта не выявят, он проявляется только при кратковременных пиках, то есть при прослушивании музыки.
Стабилизированный блок питания такого эффекта не даёт.
Простая схема усилителя звука
Любой низкочастотный каскад, предназначенный для воспроизведения музыки, состоит из предварительного блока, регуляторов тембра или эквалайзера и оконечного каскада. Если устройство предназначено для работы с несколькими источниками звука, следует предусмотреть селектор входов. Так как уровень сигнала с различных устройств отличатеся друг от друга, то в селекторе учитывается возможность выравнивания входных напряжений за счёт усиления или ограничения. Самым чувствительным является микрофонный вход, а самым «грубым» является вход, предназначенный для подключения линейного выхода магнитолы или тюнера. Принципиальная схема предварительного каскада может быть собрана на транзисторах или операционных усилителях.
Простая схема усилителя звука с регулировками звука и регуляторами тембра реализована на одном транзисторе обратной проводимости. В схеме рекомендуется использовать КТ315 или КТ3102 с любым буквенным индексом. Резистором R8, на коллекторе транзистора, устанавливается напряжение 6 вольт, а резистор R1 можно заменить на постоянный. Его величина подбирается в зависимости от уровня входного сигнала.
Своими руками схему аудио усилителя легко собрать на операционном усилителе, который обладает высоким входным сопротивлением, широкой полосой обработки и малым уровнем собственных шумов.
В этой схеме используется микросхема К1401УД2, которая содержит 4 отдельных узла с общим питанием. На этой микросхеме собирается предварительный канал для стереофонического тракта. 2 ОУ работают в правом канале и 2 в левом. В монофоническом варианте можно использовать только два элемента. Устройство состоит из канала предварительного увеличения уровня с коррекцией входного напряжения и активного трёхполосного регулятора тембра, который работает по низким, средним и высоким частотам. Существенным недостатком предварительных каскадов на операционных схемах сводится к тому, что им требуется двухполярный источник питания, что заметно усложняет конструкцию.
Усилитель мощности звука так же может быть выполнен на различной элементной базе. Чаще всего для этой цели используются комплементарные пары транзисторов разной проводимости или специализированные интегральные микросхемы. Простой каскад собран на маломощных кремниевых транзисторах. Вместо пары КТ315-КТ361 можно использовать пару КТ3102-КТ3107.
Перед подачей питания динамик следует отключить, а вместо резистора R1 поставить цепочку из, соединённых последовательно, постоянного резистора на 33 кОм и потенциометра на 270 кОм. Включить питание и вращая движок потенциометра выставить в контрольной точке указанный ток коллектора. Затем замерить полученное сопротивление цепочки и заменить её на, ближайший по номиналу, постоянный резистор. Далее подбором резистора R3 нужно установить в той же точке половину питающего напряжения. Далее подключается динамик и на вход подаётся низкочастотный сигнал с источника звука. Схема не имеет регулятора громкости и тембра, поэтому к нему можно подключить любой предварительный каскад, имеющий эти функции.
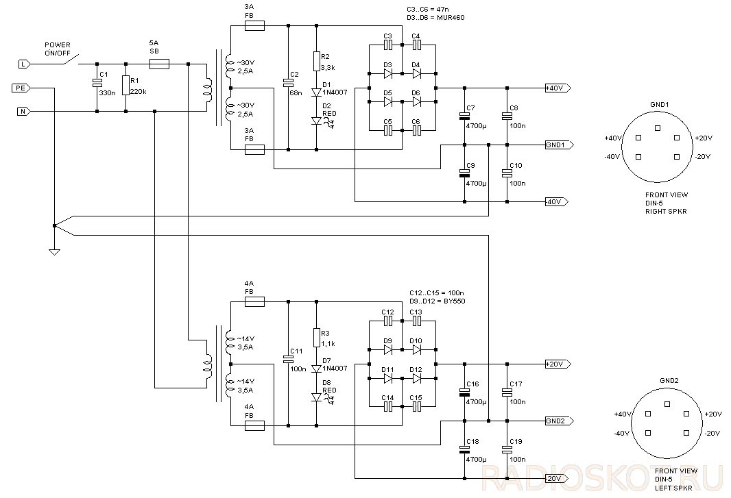
Схема БП для мощного УНЧ

Схема блока питания — классическая конструкция двухполупериодного выпрямителя, вместо встроенных мостов использовались отдельные диоды, шунтированные конденсаторами. На первичной стороне размещен простой фильтр из имеющихся под рукой конденсаторов.

В оригинале каждая клемма в колонке питается от двух напряжений:
- +/- 36 В, 1 А для LM3886, которая питает сабвуфер.
- +/- 18 В, 1 A для LM2876, который питает твиттер.
Поскольку не было подходящего трансформатора, использовалось сразу два, которые дают следующие напряжения:
30 В, 2,5 А, что дает +/- 42 В в режиме ожидания
2x
14 В, 3,5 А, что дает +/- 20 В в режиме ожидания

Штекеры — старые добрые DIN-5, которые есть во многих советских электронных аудио приборах.

Гнёзда питания и светодиоды в колонке были установлены на пластмассовых пластинах, которые изнутри окрашены в черный цвет.

АС теперь звучит очень хорошо. Разница между импульсным и классическим источником питания в усилителе полностью отсутствует — так и не получилось уловить различия. БП для предварительного усилителя если надо есть тут. Материал прислал — Gromov.

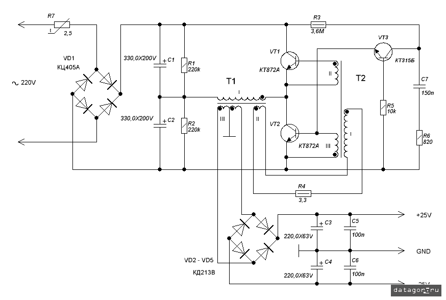
Блуждая по просторам самой большой интернет-барахолки случайно наткнулся на объявление о продаже импульсного блока питания для лампового усилителя. Производитель GHXAMP.
Посмотрел на заявленные продавцом характеристики, почитал отзывы и решил купить, посмотреть, что за зверь такой. Результатами теста делюсь с вами.
↑ Схема импульсного блока питания
Схема достаточно проста:

Она представляет из себя полумостовой инвертор с переключающим насыщаюшимся трансформатором. Конденсаторы С1 и С2 образуют делитель напряжения для одной половины полумоста, а так же сглаживают пульсации сетевого напряжения. Второй половиной полумоста являются транзисторы VT1 и VT2, управляемые переключающим трансформатором Т2. В диагональ моста включена первичная обмотка силового трансформатора Т1, который рассчитан так что он не насыщается во время работы.
Для надёжного запуска преобразователя, применён релаксационный генератор на транзисторе VT3, работающем в лавинном режиме. Кратко принцип его работы. Конденсатор С7 заряжается через резистор R3, при этом напряжение на коллекторе транзистора VT3 пилообразно растёт. При достижении этого напряжения примерно 50 – 70В, транзистор лавинообразно открывается, и конденсатор разряжается через транзистор VT3 на базу транзистора VT2 и обмотку III трансформатора Т2, тем самым запуская преобразователь.
Как собрать усилитель звука
Начинающим радиолюбителям нет смысла браться за повторение сложных транзисторных схем с высокими параметрами. Для регулировки таких конструкций потребуется сложная измерительная аппаратура. Самым простым вариантом для начинающих будет повторение схем, выполненных на интегральных компонентах. Для начала можно своими руками собрать простой усилитель звука небольшой мощности.

Микросхема LM386 работает в широком диапазоне питающего напряжения и обеспечивает мощность до 1,2 ватта на нагрузку 8 Ом. Коэффициент искажений сигнала не превышает 0,2%. Переменный резистор 4,7 кОм позволяет изменять коэффициент усиления от 20 до 200. Самодельное устройство можно собрать на макетной плате или навесным монтажом.
Блок фильтров
Схем фильтров, также, при желании можно найти множество, так как публикаций на тему многополосных усилителей сейчас достаточно. Для облегчения этой задачи и просто для примера, я приведу здесь несколько возможных схем, найденных в различных источниках:

— схема, которая была применена мной в этом усилителе, так как частоты раздела полос оказались как раз такие, которые и нужны были «заказчику» — 500 Гц и 5 кГц и ничего пересчитывать не пришлось.

— вторая схема, попроще на ОУ.
И ещё одна возможная схема, на транзисторах:

Как уже писал ваше, выбрал первую схему из-за довольно качественной фильтрации полос и соответствии частот разделения полос заданным. Только на выходах каждого канала (полосы) были добавлены простые регуляторы уровня усиления (как это сделано, например, в третьей схеме, на транзисторах). Регуляторы можно поставить от 30 до 100 кОм. Операционные усилители и транзисторы во всех схемах можно заменить на современные импортные (с учётом цоколёвки!) для получения лучших параметров схем. Никакой настройки все эти схемы не требуют, если не требуется изменить частоты раздела полос. К сожалению, дать информацию по пересчёту этих частот раздела я не имею возможности, так как схемы искались для примера «готовые» и подробных описаний к ним не прилагалось.
Устройство для сабвуфера
Если предыдущие случаи не вызвали у вас вопросов, то и здесь все должно пройти гладко. Усилитель низких частот в домашних условиях можно сделать на базе микросхемы TDA 7294. Тут вам будет и мощная акустика с хорошим басами и прекрасный автоусилитель.
Кривая импеданса 15 сабвуфера относительно частот. Пик импеданса на ранней стадии соответствует резонансной частоте громкоговорителя. Наиболее распространенными из них являются динамики с номинальным импедансом 4 Ом или 8 Ом. Однако, несмотря на стандартизацию, ничто не мешает динамику со специфическими характеристиками.
Здесь мы можем применить практику. Если измерить с мультиметром импеданс громкоговорителя, мы измеряем только электрическое сопротивление, а не механическое сопротивление. Многим кажется странным, что 8-омный динамик отображает только 6. 4 на мультиметре, но мультиметр измеряет только электрическое сопротивление, а не механическое, поэтому значения всегда ниже.
Вам потребуется:
- Источник питания на три десятка вольт. Устройство должно быть двухполярным.
- Конденсаторы и резисторы, номиналы которых будут указаны на схеме сборочного чертежа.
Малогабаритный усилитель для маленьких колонок
Тот факт, что устройство будет неподвижным, только вам на руку. Это позволит расширить выбор адаптеров питания, подойдет любой имеющийся на руках. Малые размеры и приятный внешний вид бюджетного прибора можно обеспечить, если следовать следующим правилам:
Для всех целей настоящей статьи всегда учитывайте номинальный импеданс, указанный изготовителем. С другой стороны, если мы не знаем импеданса конкретного динамика, мы можем измерить электрическое сопротивление катушки и «округлить» значение до самого общего значения сразу после этого.
Это не идеальное правило, но оно помогает получить основу для расчета. В Физике Высшей школы одним из изученных предметов является «Ассоциация резисторов». Резисторы являются одним из наиболее распространенных элементов электроники и представляют собой не что иное, как части, которые имеют определенный электрический импеданс, учитывая материалы, которые были изготовлены и их конструкция. Они служат для «рассеивания энергии», т.е. для того, чтобы потратить немного электрической энергии, работающей в цепи, которая преобразуется в тепло.
- Работать необходимо с очень качественной печатной платой.
- Использовать нужно корпус из металла или пластика, который должен быть довольно-таки прочным.
- Нужно умело орудовать паяльником, чтобы не замазать устройство припоем.
- Желательно использовать только готовые гнезда.
- Радиатор не должен касаться ничего, кроме самой микросхемы.
Изготовление устройства
Рисуем печатную плату нашего устройства, особое внимание обращая на контактные площадки для крупных SMD-конденсаторов. С ними может возникнуть следующее затруднение – базово они предназначены для пайки в печи, т.е
припаять их снизу, особенно маломощным паяльником довольно сложно, однако выводы конденсатора доступны сбоку и можно прочно припаять его при условии, что толщина подходящих к нему дорожек будет достаточной для обеспечения механической прочности соединения. Также, немаловажным является тот факт, что положительный и отрицательный стабилизаторы имеют разную цоколевку, т.е. просто отзеркалить одну половину печатной платы при разводке не получится.
Рисунок печатной платы переносим на предварительно подготовленный кусок фольгированного стеклотекстолита, и отправляем его травиться в раствор персульфата аммония (или другого подобного реагента на ваш выбор).

Рис. 12 — Плата с перенесенным рисунком + травилка
После того как плата была вытравлена, удаляем защитное покрытие и наносим на дорожки флюс, лудим их для защиты меди от окисления, после чего начинаем припаивать компоненты, начиная с наименьшего по высоте. Особых проблем возникнуть не должно, а к возможным трудностям с SMD-электролитами мы подготовились заранее.

Рис. 13 — Плата после травилки + наносим флюс + лужение
После того как все компоненты припаяны, а плата омыта от флюса необходимо подстроечным резистором в 100 Ом отрегулировать напряжение на отрицательном плече, чтобы оно совпало с напряжением на положительном плече.

Рис. 14 — Готовая плата

Рис. 15 — Регулировка напряжения на отрицательном плече





