Схемы драйверов (микросхемы) для светодиодов
Многие производители выпускают специализированные микросхемы драйверов. Рассмотрим некоторые из них.
ON Semiconductor UC3845 – импульсный драйвер с выходным током до 1А. Схема драйвера для светодиода 10w на этой микросхеме приведена ниже.
Supertex HV9910 – очень распространенная микросхема импульсного драйвера. Ток на выходе не превышает 10 мА, не имеет гальванической развязки.
Простой драйвер тока на этой микросхеме представлен ниже.
Texas Instruments UCC28810. Сетевой импульсный драйвер, имеет возможность организовать гальваническую развязку. Выходной ток до 750 мА.
Еще одна микросхема этой фирмы, — драйвер для питания мощных светодиодов LM3404HV — описывается в этом видео:
https://youtube.com/watch?v=kAPL_sxZAh0
Устройство работает по принципу резонансного преобразователя типа Buck Converter, то есть функция поддержания требуемого тока здесь частично возложена на резонансную цепь в виде катушки L1 и диода Шоттки D1 (типовая схема приведена ниже). Также имеется возможность задания частоты коммутации подбором резистора RON.
Maxim MAX16800 – линейная микросхема, работает при малых напряжениях, поэтому на ней можно построить драйвер 12 вольт. Выходной ток – до 350 мА, поэтому может использоваться как драйвер питания для мощного светодиода, фонарика, и т.д. Есть возможность диммирования. Типовая схема и структура представлены ниже.
Назначение и сфера использования
Диодные кристаллы состоят из двух полупроводников – анода (плюс) и катода (минус), которые и отвечают за трансформацию электросигналов. Одна область имеет проводимость P-вида, вторая – N. При подключении источника питания через эти элементы потечет ток.
За счет такой полярности электроны из зоны P-типа устремляются в зону N-типа, и наоборот, заряды из точки N устремятся к Р. Однако каждый раздел области имеет свои границы, называющиеся P-N переходами. На этих участках частицы встречаются и взаимопоглощаются или рекомбинируются.
Диод относится к полупроводниковым элементам и обладает только одним p-n переходом. По этой причине, главной характеристикой, определяющей степень яркости их свечения, является не напряжение, а ток
Во время P-N переходов напряжение снижается на определенное количество вольт, всегда одинаковое для каждого элемента цепи. Учитывая эти значения, драйвер стабилизирует показатели входящего тока и образует на выходе постоянную величину.
Какая требуется мощность и какие значения потерь при P-N прохождении указываются в паспорте светодиодного прибора. Поэтому при выборе диодной лампочки необходимо учитывать параметры блока питания, диапазон которых должен быть достаточным для компенсации утраченной энергии.
Для того, чтобы мощные светодиоды отработали указанное в характеристиках время, требуется стабилизирующее устройство – драйвер. На корпусе электронного механизма всегда показано его выходное напряжение
Блоки питания с напряжением от 10 до 36 В применяются для оснащения осветительных приборов.
Техника может быть самых различных видов:
- фары автомобилей, велосипедов, мотоциклов и т. д.;
- небольшие переносные или уличные фонари;
- светодиодные линейки, ленты, потолочные лампочки и модули.
Однако для маломощных светодиодов, а также в случае использования постоянного напряжения, драйверы допустимо не применять. Вместо них в схему вносится резистор, также питающийся от сети 220 В.
Виды драйверов
Существуют две основные категории преобразователей тока для светодиодов — линейного и импульсного типов. На линейном оборудовании выход — генератор тока, гарантирующий стабилизацию при любых перепадах сетевого напряжения. Компонент выполняет плавную подстройку без образования электромагнитных волн высокой частоты. Простые и дешевые изделия с КПД ниже 80 %, что ограничивает область использования до светодиодов и лент малой мощности.

Принцип действия импульсных драйверов сложнее — на выходе образуется серия импульсов тока высокой частоты.
Частота появления импульсов тока всегда постоянна, но коэффициент заполнения может изменяться в диапазоне 10 – 80 %, что приводит к изменению значения выходного тока. Компактные габариты и высокий КПД (90 – 95 %) обусловили широкое распространение импульсных драйверов. Их главный недостаток — большее число электромагнитных помех (в сравнении с линейными).
Подключение светодиода к сети 220в, схема

Для подключения к сети 220 вольт используется драйвер, который является источником стабилизированного тока.
Схема драйвера для светодиодов бывает двух видов:
- простая на гасящем конденсаторе;
- полноценная с использованием микросхем стабилизатора;
Собрать драйвер на конденсаторе очень просто, требуется минимум деталей и времени. Напряжение 220В снижается за счёт высоковольтного конденсатора, которое затем выпрямляется и немного стабилизируется. Она используется в дешевых светодиодных лампах. Основным недостатком является высокой уровень пульсаций света, который плохо действует на здоровье. Но это индивидуально, некоторые этого вообще не замечают. Так же схему сложно рассчитывать из-за разброса характеристик электронных компонентов.

Полноценная схема с использованием специализированных микросхем обеспечивает лучшую стабильность на выходе драйвера. Если драйвер хорошо справляется с нагрузкой, то коэффициент пульсаций будет не выше 10%, а в идеале 0%. Чтобы не делать драйвер своими руками, можно взять из неисправной лампочки или светильника, если проблема у них была не с питанием.

Если у вас есть более менее подходящий стабилизатор, но сила тока меньше или больше, то её можно подкорректировать с минимум усилий. Найдите технические характеристики на микросхему из драйвера. Чаще всего количество Ампер на выходе задаётся резистором или несколькими резисторами, находящимися рядом с микросхемой. Добавив к ним еще сопротивление или убрав один из них можно получить необходимую силу тока. Единственное нельзя превышать указанную мощность.

Что такое драйверы для светодиодов и зачем они нужны
Светодиоды – это полупроводниковые элементы. За яркость их свечения отвечает ток, а не напряжение. Чтобы они работали, нужен стабильный ток, определенного значения. При p-n переходе падает напряжение на одинаковое количество вольт для каждого элемента. Обеспечить оптимальную работу LED-источников с учетом этих параметров – задача драйвера.
Какая именно нужна мощность и насколько падает напряжение при p-n переходе, должно быть указано в паспортных данных светодиодного прибора. Диапазон параметров преобразователя должен вписываться в эти значения.
Устройство светодиода
По сути, драйвер – это блок питания. Но основной выходной параметр этого устройства – стабилизированный ток. Их производят по принципу ШИМ-преобразования с использованием специальных микросхем или на базе из транзисторов. Последние называют простыми.
Преобразователь питается от обычной сети, на выходе выдает напряжение заданного диапазона, которое указывается в виде двух чисел: минимального и максимального значения. Обычно от 3 В до нескольких десятков. Например, с помощью преобразователя с напряжением на выходе 9÷21 В и мощностью 780 мА можно обеспечить работу 3÷6 светодиодных элементов, каждый из которых создает падение в сети на 3 В.
Таким образом, драйвер – это устройство, преобразующее ток из сети 220 В под заданные параметры осветительного прибора, обеспечивающее его нормальную работу и долгий срок эксплуатации.
Внешний вид LED-драйвера
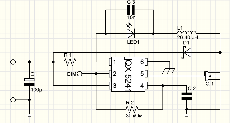
Драйвер своими руками для мощных светодиодов используя схему QX5241

Не смотря на то, что схема большая, она также достаточно проста и в ней используется не много поболее деталей, чем в предыдущих. На коленях такую схему не собрать и понадобится плата
Сама микросхема очень мелкая и необходимо будет большое внимание, чтобы пропаять пины
Конденсатор С2 керамический.
Конденсатор С3 керамический, емкость 10 мкФ. Напряжение – не менее чем в 2 раза больше, чем входное.
Резистор R1 рассчитываем по формуле: R1 = 0.2 / I,
где I – требуемый ток драйвера.
Диод Шоттки D1 должен с запасом выдерживать обратное напряжение – не менее чем в 2 раза по значению больше входного. Рассчитанный ток не менее тока требуемого для драйвера.
Q1– N-канальный полевой транзистор с минимально возможным сопротивлением в открытом состоянии. Естественно, он должен с запасом выдерживать входное напряжение и нужную силу тока. Как правило. можно взять SI4178, IRF7201.
Дроссель L1 с индуктивностью 20-40мкГн и максимальный рабочий ток не менее требуемого тока драйвера.
Интересно, что пин 2 у микросхемы можно использовать для диммирования. Для этого на этот выход нужно подавать импульсы (ШИМ) с частотой до 20КГц. С этим сможет справиться любой подходящий микроконтроллер. В итоге может получиться драйвер с несколькими режимами работы.
В общем, мы рассказали большинство известных простых драйверов, которые можно собрать своими руками не прибегая к макетированию плат. Есть еще некоторые другие, но о них как-нибудь в другой раз. Если этого будет не достаточно для читателей.
Но я в очередной раз замечу, что сам уже давно не паяю драйвера, а покупаю их за сущие копейки и полностью работоспособные.
Источник
Схема простого драйвера для светодиода 1 Вт
Одна из самых простых схем для питания мощного светодиода представлена на рисунке ниже:

Как видно, помимо светодиода в нее входят всего 4 элемента: 2 транзистора и 2 резистора.
В роли регулятора тока, проходящего через led, здесь выступает мощный полевой n-канальный транзистор VT2. Резистор R2 определяет максимальный ток, проходящий через светодиод, а также работает в качестве датчика тока для транзистора VT1 в цепи обратной связи.
Чем больший ток проходит через VT2, тем большее напряжение падает на R2, соответственно VT1 открывается и понижает напряжение на затворе VT2, тем самым уменьшая ток светодиода. Таким образом достигается стабилизация выходного тока.
Питание схемы осуществляется от источника постоянного напряжения 9 — 12 В, ток не менее 500 мА. Входное напряжение должно быть минимум на 1-2 В больше падения напряжения на светодиоде.
Резистор R2 должен рассеивать мощность 1-2 Вт, в зависимости от требуемого тока и питающего напряжения. Транзистор VT2 – n-канальный, рассчитанный на ток не менее 500 мА: IRF530, IRFZ48, IRFZ44N. VT1 – любой маломощный биполярный npn: 2N3904, 2N5088, 2N2222, BC547 и т.д. R1 – мощностью 0.125 — 0.25 Вт сопротивлением 100 кОм.
Ввиду малого количества элементов, сборку можно производить навесным монтажом:

Еще одна простая схема драйвера на основе линейного управляемого стабилизатора напряжения LM317:

Здесь входное напряжение может быть до 35 В. Сопротивление резистора можно рассчитать по формуле:
R=1,2/I
где I – сила тока в амперах.
В этой схеме на LM317 будет рассеиваться значительная мощность при большой разнице между питающим напряжением и падением на светодиоде. Поэтому ее придется разместить на небольшом радиаторе. Резистор также должен быть рассчитан на мощность не менее 2 Вт.
Более наглядно эта схема рассмотрена в следующем видео:
https://youtube.com/watch?v=fJNtmsFD6Xg
Здесь показано, как подключить мощный светодиод, используя аккумуляторы напряжением около 8 В. При падении напряжения на LED около 6 В разница получается небольшая, и микросхема нагревается несильно, поэтому можно обойтись и без радиатора.
Техническое задание
Как известно, для достижения хорошего результата любая разработка должна иметь хорошее ТЗ, поэтому постараюсь сформулировать его для себя. Итак, драйвер должен:
- Уметь включаться/отключаться по короткому нажатию кнопки (кнопка без фиксации). Пожалуй, это основная причина, по которой все это затеялось.
- Иметь плавную (бесступенчатую) регулировку яркости, от самого яркого — «турбо», до «мунлайта», когда диод еле светится. Яркость должна изменяться равномерно.
- Запоминать установленную яркость на время выключения.
- Контролировать заряд батареи, предупреждая когда она почти разряжена (примерно 3.3В) и отключаясь, когда разряжена полностью (примерно 2.9В). Для разных АКБ эти параметры могут быть иными. Соответственно, рабочее напряжение должно быть в диапазоне 2.7~4.5В.
- Иметь 2 специальных режима — аварийный маячок и стробоскоп (ну а почему бы и нет?)
- Уметь включать/выключать задний светодиод (это актуально при езде на велосипеде ночью, получается что-то вроде габаритного огня).
- Иметь защиту от переполюсовки и статического электричества. Не обязательно, но будет приятным дополнением, поскольку в темноте можно по ошибке поставить АКБ неправильной стороной.
- Быть меньше изначального драйвера по размерам, но при этом иметь те же посадочные места. Китайский драйвер просто огромен, сделать крупнее будет непросто.
Ну и если фонарик подвергается моддингу, почему бы не встроить в него зарядное устройство с micro-USB разъемом? У меня под рукой всегда есть такой кабель и USB зарядка, а родной блок питания приходится искать.
Как подобрать драйвер для светодиодов, способы подключения
Допустим, имеется 6 светодиодов с падением напряжения 2 В и током 300 мА. Подключить их можно различными способами, и в каждом случае потребуется драйвер с определенными параметрами:
- Последовательно. При таком способе подключения потребуется драйвер напряжением 12 В и током 300 мА. Преимущество такого способа в том, что через всю цепь идет один и тот же ток, и светодиоды горят с одинаковой яркостью. Недостаток заключается в том, что для подключения большого числа светодиодов потребуется драйвер с очень большим напряжением.
- Параллельно. Здесь уже будет достаточно драйвера на 6 В, но потребляемый ток будет примерно в 2 раза больше, чем при последовательном соединении. Недостаток: токи, текущие в каждой цепи, немного различаются из-за разброса параметров светодиодов, поэтому одна цепь будет светить несколько ярче другой.
- Последовательно по два. Тут потребуется такой же драйвер, как и во втором случае. Яркость свечения будет уже более равномерная, но есть один существенный недостаток: при включении питания в каждой паре светодиодов из-за разброса характеристик один может открыться раньше другого, и через него пойдет ток, в 2 раза превышающий номинальный. Большинство светодиодов рассчитаны на такие кратковременные броски тока, но все-таки этот способ наименее предпочтителен.
Обратите внимание, что во всех случаях мощность драйвера составляет 3.6 Вт и не зависит от способа подключения нагрузки. Таким образом, целесообразнее выбирать драйвер для светодиодов уже на этапе закупки последних, предварительно определив схему подключения
Если же сначала приобрести сами светодиоды, а потом подбирать к ним драйвер, это может оказаться нелегкой задачей, поскольку вероятность того, что Вы найдете именно тот источник питания, который сможет обеспечить работу именно этого количества светодиодов, включенных по конкретной схеме, невелика
Таким образом, целесообразнее выбирать драйвер для светодиодов уже на этапе закупки последних, предварительно определив схему подключения. Если же сначала приобрести сами светодиоды, а потом подбирать к ним драйвер, это может оказаться нелегкой задачей, поскольку вероятность того, что Вы найдете именно тот источник питания, который сможет обеспечить работу именно этого количества светодиодов, включенных по конкретной схеме, невелика.
Принципиальная схема LED драйвера TH-T0440C
Как выглядит этот модуль (это автомобильная светодиодная фара):

Модуль LED прожектора TH-T0440C
Электрическая схема:

Схема светодиодного модуля (драйвера) TH-T0440C
В этой схеме больше непонятного, чем в первой.
Во-первых, из-за необычной схемы включения ШИМ-контроллера, мне не удалось эту микросхему идентифицировать. По некоторым подключениям она похожа на AL9110, но тогда непонятно, как она работает без подключения к схеме её выводов Vin (1), Vcc (Vdd) (6) и LD (7) ?
Также возникает вопрос по подключению MOSFET-а Q2 и всей его обвязки. Он ведь он имеет N-канал, а подключён в обратной полярности. При таком подключении работает только его антипараллельный диод, а сам транзистор и вся его “свита”, совершенно бесполезны. Достаточно было вместо него поставить мощный диод Шоттки, или “баян” из более мелких.
Ремонт драйверов светодиодных ламп
Если стабилизатор тока теряет способность выполнять свои функции, это может привести к порче светодиодов
Важно вовремя определить поломку. Чтобы проверить драйвер светодиодной лампы, на его вход подают 220 В
На выходе исправного драйвера должно появиться постоянное напряжение. Причём его величина будет несколько больше, чем верхний диапазон, указанный на упаковке устройства. Такой способ прост в реализации, но не даёт возможности судить об исправности прибора.
Чтобы проверить, исправен ли драйвер, сделайте следующее:
- На выход стабилизатора тока установите резистор. Его сопротивление подбирается с учётом заданного тока. Определяется по закону Ома: R=U/I.
- Возьмите резистор с расчётным сопротивлением и соответствующей мощностью.
- Установив резистор, измерьте с помощью тестера напряжение на выходе. Если оно не выходит за пределы рабочего диапазона, устройство исправно.
Второй способ поиска поломок драйвера:
- Если в устройстве предусмотрен предохранитель, прозвоните его. Тестер должен показать, что сопротивление равно нолю. Если сопротивление стремится к бесконечности, заменяют предохранитель. Если лампа после включения в сеть горит, ремонт окончен.
- Если предохранитель не перегорел, ищите поломку дальше. Проверьте диодный мост.
- Если выпрямитель в порядке, придётся выпаять сглаживающий конденсатор и прозвонить его. Маленькое сопротивление, растущее на глазах, указывает на исправность конденсатора.
- Для простого драйвера подобных проверок будет достаточно, чтобы найти источник проблемы. В сложных стабилизаторах тока вам придётся прозванивать все диоды и электролитические конденсаторы.
Пытаясь найти поломку, учитывайте принцип работы схемы:
- Линейная. В таких драйверах защита от перепадов напряжения осуществляется с помощью резисторов 5-100 Ом. Одно сопротивление ставят на вход выпрямителя (диодный мост). Для уменьшения мерцания параллельно нагрузке подключают электролитический конденсатор большой ёмкости.
- Импульсная. В этих преобразователях стоят микросхемы, имеющие защиту от всех угроз – перегрева, перегрузок и перенапряжений. Они не должны ломаться, но с китайскими драйверами всё случается.
Проблема ремонта драйверов заключается в сложности подбора нужных микросхем. Особенно, если стабилизатор сделан в Китае.
Если ни один способ не позволяет найти причины поломки стабилизатора тока, придётся обратиться к специалисту. Или купить другой драйвер.
Сборка и настройка драйвера
Монтаж компонентов драйвера производится на макетной плате. Сначала устанавливается микросхема LM393, затем самые маленькие компоненты: конденсаторы, резисторы, диоды. Потом ставятся транзисторы, и в последнюю очередь переменный резистор.
Размещать элементы на плате лучше таким образом, чтобы минимизировать расстояние между соединяемыми выводами и использовать как можно меньше проводов в качестве перемычек.
При соединении важно соблюдать полярность подключения диодов и распиновку транзисторов, которую можно найти в техническом описании на эти компоненты. Также диоды можно проверить с помощью мультиметра в режиме измерения сопротивления: в прямом направлении прибор покажет значение порядка 500-600 Ом
Для питания схемы можно использовать внешний источник постоянного напряжения 5-24 В или аккумуляторы. У батареек 6F22 («крона») и других слишком маленькая емкость, поэтому их применение нецелесообразно при использовании мощных LED.
После сборки нужно подстроить выходной ток. Для этого на выход припаиваются светодиоды, а движок VR1 устанавливается в крайнее нижнее по схеме положение (проверяется мультиметром в режиме «прозвонки»). Далее на вход подаем питающее напряжение, и вращением ручки VR1 добиваемся требуемой яркости свечения.
Вариант драйвера без стабилизатора тока
В сети существует огромное количество схем драйверов для светодиодов от сети 220В, которые не имеют стабилизаторов тока.

Проблема любого безтрансформаторного драйвера – пульсация выходного напряжения, следовательно, и яркости светодиодов. Конденсатор, установленный после диодного моста, частично справляется с этой проблемой, но решает её не полностью.
На диодах будет присутствовать пульсация с амплитудой 2-3В. Когда мы устанавливаем в схему стабилизатор на 12В, даже с учётом пульсации амплитуда входящего напряжения будет выше диапазона отсечения.
Диаграмма напряжения в схеме без стабилизатора

Диаграмма в схеме со стабилизатором

Поэтому драйвер для диодных ламп, даже собранный своими руками, по уровню пульсации не будет уступать аналогичным узлам дорогих ламп фабричного производства.
Как видите, собрать драйвер своими руками не представляет особой сложности. Изменяя параметры элементов схемы, мы можем в широких пределах варьировать значения выходного сигнала.
Если у вас возникнет желание на основе такой схемы собрать схему светодиодного прожектора на 220 вольт, лучше переделать выходной каскад под напряжение 24В с соответствующим стабилизатором, поскольку выходной ток у L7812 1,2А, это ограничивает мощность нагрузки в 10Вт. Для более мощных источников освещения требуется либо увеличить количество выходных каскадов, либо использовать более мощный стабилизатор с выходным током до 5А и устанавливать его на радиатор.
Рассчитываем характеристики преобразователя для светодиодов
Для точного расчета сначала определяемся с потребляемой мощностью светодиодов. После решается вопрос со схемой подключения – будет она параллельной или последовательной. От этого будет зависеть выходное напряжение и номинальная мощность необходимого преобразователя. Это вся работа, которую нужно выполнить. Теперь в магазине электротехники или на онлайн ресурсе подбираем драйвер согласно высчитанным показателям.
Прежде чем выбрать преобразователь, нужно рассчитать потребляемую световыми диодами мощность
Полезно знать! Приобретая преобразователь, спрашивайте у продавца сертификат соответствия на изделие. Если он отсутствует, от покупки лучше воздержаться.
sxemy-podnial.net
Предлагаю вашему вниманию схемы драйверов светодиодных светильников, которые мне пришлось недавно ремонтировать. Начну с простой (фото 1, справа) и схема на рисунке 1.

Светодиодные светильники. Фото 1.

Драйвер светодиодного светильника на CL1502. Рис. 1.
В схеме этого драйвера установлена микросхема CL1502. Микросхем с подобными функциями выпущено уже много, и не только в корпусе с 8 ножками. На эту микросхему в интернете есть много технических данных, к примеру в . Собран драйвер по «классической» схеме. Неисправность была в выгорании пары светодиодов. Первый раз просто закоротил их, так как находился вдали от «цивилизации». Тоже сделал и во второй раз. И когда сгорела третья пара, я понял, что жить этому светильнику осталось мало. Простым закорачиванием пар светодиодов, так просто не обойдёшься. Требовалось что-то по-кардинальные. Ранее я изучал схемотехнику и работу подобных микросхем, с целью укоротить светодиодную лампу, в корпусе трубчатой стеклянной люминисцентной 36 Ватт, с длины 120 сантиметров в 90, так как был в наличии такой светильник, установленный над рабочим столом. И всё удалось и работает. А здесь. Насколько я понял работу подобных светильников, с применением таких драйверов, то ничего плохого не должно происходить после закорачивания хотя бы всех светодиодов, кроме последней пары. Ведь всё в них решает датчик тока, в данной схеме это резисторы R3 и R4. Напряжение выделенное этими резисторами, попадая через выводы 7 и 8 микросхемы CL1502 к компаратору выключения силового ключа работают отлично. Но что-то всё же жжёт светодиоды. Но что? Моё предположение — их жжёт сам драйвер! Светодиоды применённые в этом светильнике, похожи на 2835SMDLED (0,5 Вт одного светодиода). И если это действительно они, то заявленная мощность светильника вполне оправдана. Но у меня, сильные подозрения, что в светильнике стоят 3528SMDLED, которые имеют параметры, чуть ли не на порядок ниже. Но понять мне это очень трудно, так как на SMD светодиодах нет обозначений. Что сделал я? Я убрал с платы резистор R4. При этом уменьшился ток через светодиоды и… светодиоды перестали сгорать. Что интересно, в строительном вагончике, в котором стояли три светильника одного типа, последовательно пришлось ремонтировать все три. И везде пришлось снять по одному резистору. И да, везде упал световой поток, хотя глазом это и трудно определить, но если сравнивать, то заметно.
В другом вагончике, было два светильника с внешними размерами 595х595 мм.. И они тоже «горели». В этих светильниках ячейки состояли из четырёх светодиодов в параллели и было таких 28 ячеек. Так как и там была подобная схема (поднять не удалось), то просто выпаял по одному резистору.
В итоге, можно сделать вывод, что ремонт можно выполнять, по подобной методике, то есть уменьшать ток через светодиоды, так как лучше, пусть светят темнее, чем совсем погаснут. Хотя конечно, правильнее поменять все светодиоды на 2835SMDLED, но это при их наличии.

Драйвер светодиодного светильника на B77CI. Рис. 2.
Схема второго драйвера, изображённого на рисунке 2, я «поднял» со светильника, который нашёл в металлоломе, с механическими поломками корпуса. На рисунке 3 схема четырёх плат светодиодов по 9 Вт каждая. Хотел снять светодиоды для запчастей. И даже, не сразу заметил невзрачную коробочку с драйвером. Схема оказалась почти «монстром».

Фонарь светодиодного светильника. Рис. 3.

Внешний вид платы драйвера на B77CI. Фото 2.
Наличие двух микросхем, двух мощных полевых транзисторов, двух дросселей и двух электролитических конденсаторов 220 мк х 100 В включенных параллельно, указывало на то, что разработчики поработали на славу. Так же присутствует довольно хорошая схема фильтров (смотрите фото 2). Микросхема DX3360T — это, по всей видимости, стабилизатор напряжения, и возможно, с корректором мощности. Я в интернете нашёл только невзрачную картинку, без описания. А на микросхему B77CI не нашёл ни чего, и названия выводов на схеме ставил, по интуиции. В работе этот драйвер не видел. Но предполагаю хорошую работу. Но если, придётся уменьшать ток через светодиоды, то нужно или убрать с платы один-два резистора Rs4..Rs6, или менять на другие, расчётные.
И ещё. Совсем не понятно, как в подобных светильниках организован отвод тепла от светодиодов. Ведь они запаиваются на платки из фольгированного стеклотекстолита, шириной в 5 мм. и толщиной примерно в 1 мм.? Думаю, что почти ни как. Всё ширпотреб.
Литература: 1. https://www.dianyuan.com/upload/community/2014/04/10/1397117125-79110.pdf
Модуль для сборки

Если вас интересует лед driver для сборки своими руками светодиодного прожектора или светильника, то можно использовать led driver без корпуса.
Если у вас уже есть стабилизатор тока для светодиодов, который не подходит по силе тока, то её можно увеличить или уменьшить. Найдите на плате микросхему ШИМ контроллера, от которого зависят характеристики led драйвера. На ней указана маркировка, по которой необходимо найти спецификации на неё. В документации будет указана типовая схема включения. Обычно ток на выходе задаётся одним или несколькими резисторами, подключенными к ножкам микросхемы. Если изменить номинал резисторов или поставить переменное сопротивление согласно информации из спецификаций, то можно будет изменить ток. Только нельзя превышать начальную мощность, иначе может выйти из строя.
Основные характеристики
При подборе нужно учитывать три основных параметра: выходное напряжение, ток и потребляемая нагрузкой мощность.
Напряжение на выходе драйвера зависит от нескольких факторов:
- падение напряжения на светодиоде;
- количество светодиодов;
- способ подключения.
Ток на выходе драйвера определяется характеристиками светодиодов и зависит от следующих параметров:
- мощность светодиодов;
- яркость.
Мощность светодиодов влияет на потребляемый ими ток, который может варьироваться в зависимости от требуемой яркости. Драйвер должен обеспечить им этот ток.
Мощность нагрузки зависит от:
- мощности каждого светодиода;
- их количества;
- цвета.
В общем случае потребляемую мощность можно рассчитать как
где Pled — мощность светодиода,
N — количество подключаемых светодиодов.
Максимальная мощность драйвера не должна быть меньше .
Стоит учесть, что для стабильной работы драйвера и предотвращения выхода его из строя следует обеспечить запас по мощности хотя бы 20-30%. То есть должно выполняться следующее соотношение:
где Pmax — максимальная мощность драйвера.
Кроме мощности и количества светодиодов, мощность нагрузки зависит еще от их цвета. Светодиоды разных цветов имеют разное падение напряжения при одинаковом токе. Например, красный светодиод CREE XP-E обладает падением напряжения 1.9-2.4 В при токе 350 мА. Средняя потребляемая им мощность таким образом составляет около 750 мВт.
Способы подключения преобразователей тока
Светодиоды можно подключить к устройству двумя способами: параллельно (несколькими цепочками с одинаковым количеством элементов) и последовательно (один за одним в одной цепи).
Для соединения 6 элементов, падение напряжения которых составляет 2 В, параллельно в две линии понадобится драйвер 6 В на 600 мА. А при подключении последовательно преобразователь должен быть рассчитан на 12 В и 300 мА.
Последовательное подключение лучше тем, что все светодиоды будут светиться одинаково, тогда как при параллельном соединении яркость линий может различаться. При последовательном соединении большого количества элементов потребуется драйвер с большим выходным напряжением.
Способы соединения светодиодов
Как сделать драйвер для светодиодного светильника своими руками?
Драйвер можно изготовить из старой телефонной зарядки. Необходимо только внести небольшие изменения в микросхему. Такой самоделки хватит для питания 3 светодиодов мощностью по 1 Вт. Рассмотрим пошагово сборку драйвера из телефонной зарядки:
- Снимите корпус с зарядного устройства.
- С помощью паяльника уберите резистор, ограничивающий напряжение, подаваемое на телефон.
- На место отпаянного резистора поставьте подстроечное сопротивление. Установите на нем 5 000 Ом.
- Припаяйте к выходному каналу последовательно светодиоды.
- Отпаяйте входные каналы и припаяйте вместо них шнур для подключения к электросети 220 В.
- Проверьте работоспособность схемы, выставив с помощью регулятора на резисторе такое напряжение, чтобы диоды горели ярко, но не меняли цвета.
Драйвер можно собрать и с нуля. Для этого понадобится паяльник, тестер, провода и интегральный стабилизатор КР142ЕН12А (либо зарубежный аналог – LM317), который можно приобрести в любом специализированном магазине рублей за 20.
Параметры покупной микросхемы – напряжение 40 В и ток 1,5 А. В нем имеется встроенная защита от перегрузки, перегрева и короткого замыкания. Микросхема стабилизирует напряжение, а драйвер выравнивает ток, поэтому понадобится внести изменения в стандартную схему подключения микросхемы.
Драйвер на интегральном стабилизаторе:
В задачу микросхемы в данном случае входит регулирование, благодаря которому ток будет поддерживаться на необходимом уровне. Величина тока определяется сопротивлением резистора R1. Его номинальное значение рассчитывают по формуле: R = 1,2/I, где:
- R – сопротивление, Ом;
- I – ток, А.
Порядок сборки драйвера:
- Соберите стабилизатор тока на 9,9 В с током 300 мА. Тогда R1 =1,2/0,3= 4 Ом. Мощность резистора – от 4 Вт. Можно взять резисторы, которые применяются в телевизорах. Их также можно купить в магазинах. Мощность этих элементов – 2 Вт, сопротивление – 1-2 Ом.
- Соедините резисторы последовательно. Их сопротивление сложится и будет равно 2-4 Ом.
- Прикрепите микросхему на радиатор и подключите к выходу драйвера цепь из последовательно соединенных диодов. Соблюдайте полярность при подключении светодиодов.
- На вход подайте постоянное напряжение 12-40 В (прибор рассчитан на 9,9 В, поэтому берём с запасом). Превышать предельное значение не стоит – микросхема может сгореть. Подаваемое напряжение может быть не стабилизированным. Можно воспользоваться автомобильным аккумулятором, блоком питания от ноутбука или понижающим трансформатором с диодным мостом. Подключите драйвер, соблюдай полярность – работа сделана.
Благодаря драйверам удается не только улучшить работу светодиодных светильников, но и обеспечить их долгую, бесперебойную работу. Учитывая стоимость led-светильников, применение драйверов становится экономически выгодным решением.
Драйвер для светодиодных светильников

К питанию уличной светотехники предъявляются немного другие требования. При проектировании уличного освещения учитывается, то LED driver будет работать в условиях от -40° до +40° в сухом и влажном воздухе.
Коэффициент пульсаций для светильников может быть выше, чем при использовании внутри помещения. Для уличного освещения этот показатель становится не важным.
При эксплуатации на улице требуется полная герметичность блока питания. Существует несколько способов защиты от попадания влаги:
- заливка всей платы герметиком или компаундом;
- сборка блока с использованием силиконовых уплотнителей;
- размещение платы светодиодного драйвера в одном объёме со светодиодами.

Максимальный уровень защиты это IP68, обозначается как «Waterproof LED Driver» или «waterproof electronic led driver». У китайцев это не гарантия водонепроницаемости.

По моей практике заявленный уровень защиты от влаги и пыли не всегда соответствует реальному. В некоторых местах может не хватать уплотнителей
Обратите внимание на ввод и вывод кабеля из корпуса, попадаются образцы с отверстием, которое не закрыто герметиком или другим способом. Вода по кабелю сможет затекать в корпус и затем в нём испаряться
Это приведет к возникновению коррозии на плате и открытых частях проводов. Это многократно сократит срок службы прожектора или светильника.

Особенности китайских
Многие любят покупать на самом большом китайском базаре Aliexpress. цены и ассортимент радуют. LED driver чаще всего выбирают из-за низкой стоимости и хороших характеристик.
Но с повышением курса доллара покупать у китайцев стало невыгодно, стоимость сравнялась с Российской, при этом отсутствует гарантия и возможность обмена. Для дешевой электроники характеристики бывают всегда завышены. Например, если указана мощность в 50 ватт, в лучшем случае то это максимальная кратковременная мощность, а не постоянная. Номинальная будет 35W — 40W.
К тому же сильно экономят на начинке, чтобы снизить цену. Кое где не хватает элементов, которые обеспечивают стабильную работу. Применяются самые дешевые комплектующие, с коротким сроком службы и невысокого качества, поэтому процент брака относительно высокий. Как правило, комплектующие работают на пределе своих параметров, без какого либо запаса.
Если производитель не указан, то ему не надо отвечать за качество и отзыв про его товар не напишут. А один и тот же товар выпускают несколько заводов в разной комплектации. Для хороших изделий должен быть указан бренд, значит он не боится отвечать за качество своей продукции.
Одним из лучших является бренд MeanWell, который дорожит качеством своих изделий и не выпускает барахло.





