Принцип действия инверторного котла
Традиционное электрическое оборудование работает по принципу передачи энергии непосредственно теплоносителю посредством ТЭНов. При этом, если прибор имеет в комплектации ТЭНы, то, следовательно, нужно подготовить место для нагрева воды.
ТЭНы также сильно подвержены влиянию коррозии, поэтому их необходимо защитить от необратимых процессов.
Инверторное оборудование работает на основе электромагнитной индукции. Генерация самого тока происходит благодаря переменному магнитному полю. С этой целью необходимо преобразовать постоянный сетевой ток в переменный. С этой задачей превосходно справляется инвертор, действие которого возможно, как от сети, так и от аккумуляторов.
Существует два вида контуров в инверторном котле:
- Магнитный, позволяющий генерировать магнитное поле переменного типа.
- Теплообменник, который способствует нагреву теплоносителя.
При соответствующей подачи переменного электричества, катушка начинает формировать магнитное поле. Это способствует нагреванию жидкости в системе и дальнейшей ее передачи по трубам.
Схема индукционной системы нагрева
Индукционный нагреватель своими руками
Индукционный нагреватель незаменимая вещь для кузнецов, токарей, слесарей и домашних мастеров. С его помощью всегда легко и быстро можно нагреть и даже расплавить металл, вам не нужны дорогие теплоносители, такие, как уголь и газ, достаточно подключить к прибору электричество. Происходит бесконтактный нагрев металла токами высокой частоты, по научному волнами радиочастотного диапазона. Прибор широко применяют для термообработки, закалки и гибки деталей, бесконтактной плавки, пайки и сварки, металлов. В ювелирном деле для термической обработки мелких деталей. В медицине для дезинфекции медицинского инструмента. В автосервисе слесаря нагревают заржавевшие гайки. Так же индуктор устанавливают в индукционных котлах, применяемых для отапливания жилых помещений. На этом рисунке изображена рабочая схема индукционного нагревателя, который вы легко можете сделать своими руками.

Схема индукционного нагревателя
Устройство состоит из задающего генератора высокой частоты собранного на двух мощных полевых транзисторах. Рабочее напряжение генератора зависит от мощности установленных полевых транзисторов. С транзисторами IRFP250 устройство можно питать напряжением от 12 до 30 вольт. А если установить транзисторы IRFP260, тогда напряжение питания можно поднять от 12 до 60 вольт.
Мощность индуктора заметно возрастет, температура нагрева металла поднимется более 1000 градусов, что позволит плавить металлы. В процессе работы транзисторы будут очень сильно нагреваться, поэтому их надо установить на большие радиаторы и поставить мощный вентилятор. На холостом ходу индуктор потребляет не менее 10А, а в рабочем состоянии не менее 15А, соответственно требуется очень мощный блок питания минимум на 20А.
На этом рисунке изображена печатная плата индукционного нагревателя.

Так же вам понадобятся резисторы R1, R2 на 10К мощностью 0.25 Ватт. Резисторы R3, R4 с сопротивлением 470 Ом не менее 2 Ватт. Диоды D1, D2 ультрабыстрые UF4007 или другие аналогичные на максимальный ток до 1А. Стабилитроны VD1, VD2 мощностью не менее 5 Ватт с напряжением стабилизации 12В например 1N5349 и другие. Дроссели L1, L2 размером 27х14х11 мм желтого цвета с белой полосой я вытащил из компьютерных блоков питания. На каждый дроссель надо намотать 25 витков медного провода диаметром 1 мм желательно в лаковой изоляции, если не найдете, подойдет одножильный провод в полихлорвиниловой изоляции на скорость сильно не влияет.

Конденсаторы С1-С16 металлоплёночные 0.33 мкФ 630В, соединяются параллельно рядами 4х4, в блоке всего шестнадцать штук. С меньшим рабочим напряжением лучше не ставить, будут сильно греться. Между конденсаторами оставляйте небольшое расстояние для хорошего охлаждения потоком воздуха.

Дроссели решил приклеить силиконовым герметиком, чтобы не болтались.

Важную деталь нагревателя, индуктор я сделал из медной трубки диаметром 6 мм длинною 1 метр. Купить такую можно в любом автомагазине типа «Газовщик» и там где торгуют газо-балонным оборудованием для автомобилей. Медную трубку наматываем на кусок полипропиленовой трубы внешним диаметром 40 мм, такая труба используется в пластиковом отоплении. Делаем пять витков, расстояние между верхним краем первого витка и нижним краем пятого витка должно быть 40 мм. Концы трубы изгибаем, как на рисунке и прикрепляем к радиаторам с помощью двух клемных колодок для провода сечением 16 мм².

В процессе работы индуктор будет сильно нагреваться от раскаленной детали, что может привести к повреждению медной трубки, поэтому надо сделать охлаждение. На концы медной трубки я одел силиконовые трубки и подключил насос омывателя лобового стекла автомобиля. Насос от ВАЗ 2114 и силиконовые трубки купил в автомагазине. Получилась нормальная водяная система охлаждения.
Принцип функционирования прибора
Индукционная плита не сможет функционировать без трех основных элементов, к которым относятся:
- Индуктор.
- Генератор.
- Нагревательная часть.




















Из школьного курса физики мы знаем о том, что индуктор – это обычная катушка, произведенная из многих витков простой медной проволоки. С помощью индуктора происходит формирование магнитного поля.

Следующее необходимое для качественной работы прибора устройство – генератор переменного тока. Несложно догадаться о том, что с помощью генератора получают ток со стандартной характеристикой частоты в 50ГЦ.

Нагревательным элементом называется практически любая металлическая поверхность, способная поглощать тепловые излучения, полученные при формировании магнитного поля.

Имея все три вышеприведенных предмета несложно индукционную печь своими руками, способную без особых проблем справляться с задачами по подогреву жидкого теплоносителя. Таким образом, индукционные нагреватель может стать инструментом обогрева жилого здания или коттеджной постройки.


Шаг 5: LC-контур
К этой части есть несколько подходов. Если вам нужен мощный нагреватель, вам понадобится конденсаторный массив для управления током и напряжением.
Во-первых, вам нужно определить, какую рабочую частоту вы будете использовать. Более высокие частоты имеют больший скин-эффект (меньшее проникновение) и хороши для небольших объектов. Более низкие частоты лучше для больших объектов и имеют большее проникновение. Более высокие частоты имеют большие потери при переключении, но через бак пройдет меньше тока. Я выбрал частоту около 70 кГц и дошел до 66 кГц.
Мой конденсаторный массив имеет ёмкость 4,4 мкФ и может выдерживать более 300А. Моя катушка около 1мкГн. Также я использую импульсные пленочные конденсаторы. Они представляют собой осевой провод из самовосстанавливающегося металлизированного полипропилена и имеют высокое напряжение, высокий ток и высокую частоту (0.22 мкФ, 3000В). Номер модели 224PPA302KS.
Я использовал две медные шины, в которых просверлил соответствующие отверстия с каждой стороны. Паяльником я припаял конденсаторы к этим отверстиям. Затем я прикрепил медные трубки с каждой стороны для водного охлаждения.
Не берите дешевые конденсаторы. Они будут ломаться, и вы заплатите больше денег, чем если бы вы сразу купили хорошие.
Нюансы

- При проведении опытов по нагреву и закалке металлов, внутри индукционной спирали температура может быть значительна и составляет 100 градусов Цельсия. Этот теплонагревательный эффект можно использовать для нагрева воды для бытовых нужд или для отопления дома.
- Схема нагревателя рассмотренного выше (рисунок 3), при максимальной нагрузке способна обеспечить излучение магнитной энергии внутри катушки равное 500 Вт. Такой мощности недостаточно для нагрева большого объёма воды, а сооружение индукционной катушки высокой мощности потребует изготовление схемы, в которой необходимо будет использовать очень дорогие радиоэлементы.
- Бюджетным решением организации индукционного нагрева жидкости, является использование нескольких устройств описанных выше, расположенных последовательно. При этом, спирали должны находиться на одной линии и не иметь общего металлического проводника.
- В качестве теплообменника используется труба из нержавеющей стали диаметром 20 мм. На трубу «нанизываются» несколько индукционных спиралей, таким образом, чтобы теплообменник оказался в середине спирали и не соприкасался с её витками. При одновременном включении 4 таких устройств, мощность нагрева будет составлять порядка 2 Квт, что уже достаточно для проточного нагрева жидкости при небольшой циркуляции воды, до значений позволяющих использовать данную конструкцию в снабжении тёплой водой небольшого дома.
- Если соединить такой нагревательный элемент с хорошо изолированным баком, который будет расположен выше нагревателя, то в результате получится бойлерная система, в которой нагрев жидкости будет осуществляться внутри нержавеющей трубы, нагретая вода будет подниматься вверх, а её место будет занимать более холодная жидкость.
- Если площадь дома значительна, то количество индукционных спиралей может быть увеличено до 10 штук.
- Мощность такого котла можно легко регулировать путём отключения или включения спиралей. Чем больше одновременно включённых секций, тем больше будет мощность работающего таким образом отопительного устройства.
- Для питания такого модуля понадобится мощный блок питания. Если есть в наличии инверторный сварочный аппарат постоянного тока, то из него можно изготовить преобразователь напряжения необходимой мощности.
- Благодаря тому, что система работает на постоянном электрическом токе, который не превышает 40 В, эксплуатация такого устройства относительно безопасна, главное обеспечить в схеме питания генератора блок предохранителей, которые в случае короткого замыкания обесточат систему, там самым исключив возможность возникновения пожара.
- , при условии установки для питания индукционных устройств аккумуляторных батарей, зарядка которых будет осуществляться за счёт энергии солнца и ветра.
- Аккумуляторы следует объединить в секции по 2 шт., подключённые последовательно. В результате, напряжение питания при таком подключении будет не менее 24 В., что обеспечит работу котла на высокой мощности. Кроме этого, последовательное подключение позволит снизить силу тока в цепи и увеличить срок эксплуатации аккумуляторов.
Преимущества
К числу позитивных характеристик индукционного агрегата можно отнести следующие важные моменты:
- Долговечность использования. Благодаря не слишком замысловатой конструкции, индукционный нагреватель можно бесперебойно использовать в течение более 30 лет
- Экономичность. Коэффициент полезного действия агрегата этого вида приближается к 100%. Иначе говоря, все электричество полностью перерабатывается в тепловую энергию, практически без потерь.
- Удобство. Обслуживание индукционного нагревателя не требует постоянного технического обслуживания. Достигается это благодаря тому, что электромагнитное поле, помимо создания нагрева, образует вибрации, которые не дают возможности появлению накипи на внутренних стенках теплообменника.
- Компактность. Нагреватели этого вида имеют небольшие габаритные размеры, что способствует их установке в помещениях любого типа.
- Бесшумность. Индукционные агрегаты, благодаря своей конструкции, функционируют достаточно тихо.
- Экологичность. Котел этого вида не производит выброс вредных продуктов сгорания, поэтому не требуется оборудования дымохода и системы вентиляции.
По анализу отзывов, основным недостатком такого агрегата является его высокая стоимость. Но существует оптимальный выход – сконструировать индукционный нагреватель воды своими руками.
Несколько слов о безопасности
Самодельные индукционные котлы обычно не снабжены системами контроля и защиты, что делает их небезопасными. Поэтому перед включением агрегата необходимо убедиться, что полость корпуса заполнена жидким теплоносителем.
Если полимерный корпус нагревателя будет подвергаться постоянному нагреву без омывания теплоносителем, он просто расплавится, иногда это приводит не только к деформации нагревателя, но и к его полному повреждению.
Агрегаты этого типа часто используют для раскаливания и плавки металлов. Высокие температуры, получаемые от индукционного нагревателя, требуют внимательного отношения к вопросам безопасности
Опасным может быть и выпадение раскаленного металлического наполнителя из расплавившегося корпуса. В этом случае придется почти полностью демонтировать устройство и сделать для него новый нагревательный элемент.
Подключение к электропитанию следует выполнять по отдельному кабелю, проведенному от щитка. Разумеется, необходимо тщательно закрыть изоляцией все контакты. Инвертор сварочного аппарата также необходимо заземлить, это важный момент для обеспечения безопасности.
При этом понадобится кабель сечением не менее четырех миллиметров. Некоторые специалисты рекомендуют отдать предпочтение шестимиллиметровому кабелю. Чтобы предотвратить перегрев самодельного индукционного нагревателя из-за отсутствия в системе воды, рекомендуется установить на входе в нагреватель клапан избыточного давления.
Индукционный нагревательный прибор занимает относительно немного места, но его нужно разместить на определенном расстоянии от потолка, стен, мебели и т.п.
Самодельное устройство этого типа, не снабженное специальными средствами защиты, это потенциально опасный объект, который требует постоянного контроля. Поэтому стоит потратить немного больше денег, но приобрести необходимые устройства.
При этом не помешает оценить затраты, возможно, покупка готового индукционного котла обойдется не намного дороже. Промышленные устройства обычно снабжены всей необходимой защитой.
Особенности и пошаговая технология изготовления еще одного варианта самодельного индукционного котла для системы отопления приведены здесь.
Необходимые знания
Электромагнитное поле действует на все живое. В качестве примера можно привести мясо в микроволновке. Поэтому стоит позаботиться о безопасности
И, неважно, вы собираете печь и тестируете ее или работаете на ней. Есть такой показатель, как плотность потока энергии
Так вот он зависит от именно от электромагнитного поля. И чем выше частота излучения, тем хуже человеческому организму.
Во многих странах приняты меры безопасности, в которых учитывается плотность потока энергии. Есть разработанные допустимые пределы. Это 1-30 мВт на 1 м² тела человека. Эти показатели действуют, если облучение происходит не больше одного часа в сутки. Кстати, установленный оцинкованный экран снижает плотность потолка в 50 раз.
https://youtube.com/watch?v=2ETXpyLEmQY
https://youtube.com/watch?v=pzqICj1hWJE
https://youtube.com/watch?v=Bl6uNFvubgk
Как сделать индукционный нагреватель самому?
Простейший индукционный нагреватель своими руками делается так:

- На один конец отрезка толстостенной полипропиленовой трубы необходимо наварить муфту, предварительно закрепив на торце трубы капроновую мелкоячеистую сетку.
- Перевернув трубу сеткой вниз, необходимо заполнить ее рубленой нержавеющей проволокой диаметром 5 – 7 мм (длина обрезков – около 5 см).
- Свободный конец трубы также нужно закрыть с помощью муфты и сетки. Благодаря этому стальная засыпка, играющая роль сердечника, будет удерживаться внутри.
- С наружной стороны в каждую муфту вваривается переходник на нужный диаметр (соответствует диаметру отопительного контура.).
- На трубу следует намотать 90 витков медного провода.
- Получившуюся катушку нужно подключить к инвертору от самого дешевого сварочного аппарата, рассчитанный на ток сварки до 20А и оснащенный функцией его плавной настройки.
- Остается подсоединить нагреватель к системе отопления, заполнить ее теплоносителем и подать ток на катушку.
Для удобства обслуживания на входе и выходе из нагревателя можно установить шаровые краны – это даст возможность демонтировать устройство без дренирования отопительного контура.
Чтобы избежать разрыва системы из-за перегрева теплоносителя, с одной стороны к нагревателю через тройник следует подсоединить предохранительный клапан.
При наличии 3-фазной сети нагреватель можно усовершенствовать, установив вместо одной катушки три.
- Индукционные нагреватели допускается применять только в системах с принудительной циркуляцией. Тепло вырабатывается довольно интенсивно, поэтому при естественной циркуляции, тем более с учетом значительного гидравлического сопротивления сердечника из рубленой проволоки, возможен перегрев теплоносителя.
- Не следует пренебрегать предохранительным клапаном. Он должен быть смонтирован либо на нагревателе, как было рассказано выше, либо в другом месте системы. Очевидно, что при выходе циркуляционного насоса из строя перегрева теплоносителя избежать не удастся, а при отсутствии предохранительного клапана такое явление приведет к разрыву системы.
- Подключать нагреватель следует через УЗО. Желательно, также, дооборудовать систему отопления термостатом.
Часто умельцы помещают самодельный индукционный нагреватель в утепленный металлический корпус. В таком случае он должен быть заземлен.
Из-за отсутствия у самодельного «индукционника» полноценного экранирования его следует размещать не ближе 80-ти см от потолка или пола. Расстояние между прибором и стеной должно составлять не менее 30 см.
Помните, что переменное электромагнитное поле существует не только внутри катушки, но и снаружи, поэтому оно может нагревать любые находящиеся рядом металлические предметы. Например, застежки или пуговицы на одежде пользователя.
Технология индукционного нагрева нашла широкое применение в промышленности и стала проникать в бытовую сферу. привлекают своей экономичностью и простотой конструкции. Читайте об устройстве прибора и смотрите примеры самодельных конструкций.
О видах чугунных отопительных печей и вариантах их установки вы узнаете в материале.
Варианты самодельных устройств
На просторах интернета размещено достаточное количество разнообразных конструкций, создаваемых для различных целей. Взять индукционный малогабаритный нагреватель, сделанный из компьютерного блока питания 250—500 Вт. Модель, показанная на фото, пригодится мастеру в гараже или автосервисе для плавки стержней из алюминия, меди и латуни.

Но для отопления помещений конструкция не подойдет по причине малой мощности. В интернете есть два реальных варианта, чьи испытания и работа засняты на видео:
- водонагреватель из полипропиленовой трубы с питанием от сварочного инвертора либо индукционной кухонной панели;
- стальной котел с нагревом от той же варочной панели.

Теперь давайте подробнее разберем, как делаются индукционные нагреватели своими руками, а главное, — как они потом функционируют.
Изготавливаем нагревательный элемент из трубы
Если вы плотно занимались поиском информации по данной теме, то наверняка столкнулись с этой конструкцией, поскольку мастер выложил ее сборку на популярном видеоресурсе YouTube. После чего многие сайты разместили текстовые версии изготовления этого индуктора в виде пошаговых инструкций. Вкратце нагреватель делается так:
- Внутрь трубы из полипропилена диаметром 40 мм и длиной 50 см наталкиваются металлические ершики для мытья посуды (можно рубленую проволоку — катанку). Они должны притягиваться магнитом.
- К трубе припаиваются отводы с резьбами для подключения к отопительной сети.
- Снаружи вдоль корпуса приклеиваются 4—5 стержней из текстолита. На них наматывается провод сечением 1.7—2 мм² со стеклоизоляцией, применяющийся в сварочных трансформаторах.
- Варочная панель разбирается и «родной» индуктор плоской формы демонтируется. Вместо него подключается самодельный нагреватель из трубы.
Как нетрудно догадаться, роль нагревательного элемента здесь играют металлические ершики, находящиеся в переменном магнитном поле катушки. Если запустить варочную панель на максимум, одновременно пропуская через импровизированный котел проточную воду, то ее удастся нагреть на 15—20 °С, что и показали испытания агрегата.
Поскольку мощность большинства индукционных плит лежит в пределах 2—2.5 кВт, то с помощью теплогенератора можно обогреть помещения общей площадью не более 25 м². Есть способ увеличить нагрев, подключив индуктор к сварочному аппарату, но здесь есть свои сложности:
- Инвертор выдает постоянный ток, а нужен переменный. Для подсоединения индукционного нагревателя аппарат придется разобрать и найти на схеме точки, где напряжение еще не выпрямлено.
- Нужно взять провод большего сечения и подобрать число витков путем расчета. Как вариант, медную проволоку Ø1.5 мм в эмалевой изоляции.
- Понадобится организовать охлаждение элемента.
Проверку работоспособности индуктивного водонагревателя автор демонстрирует в своем видео, представленном ниже. Испытания показали, что агрегат требует доработки, но конечный результат, к сожалению, неизвестен. Похоже, что умелец оставил проект незавершенным.
Из сварочного инвертора

Самым простым бюджетным вариантом является изготовление индукционного нагревателя, используя сварочный инвертор:
- Для этого берём полимерную трубу, стенки её должны быть толстыми. С торцов монтируем 2 вентиля и подсоединяем разводку.
- Засыпаем в трубу кусочки (диаметр 5 мм) металлической проволоки и монтируем верхний вентиль.
- Далее, делаем 90 витков вокруг трубы медной проволокой, получаем индуктор. Нагревательным элементом является труба, генератором используем сварочный аппарат.
- Прибор должен стоять в режиме переменного тока с высокой частотой.
- Подсоединяем медную проволоку к полюсам сварочного аппарата и проверяем работу.
Работая индуктором, будет излучаться магнитное поле, при этом, вихревые токи будут раскалять рубленую проволоку, что приведёт к закипанию воды в полимерной трубе .
https://youtube.com/watch?v=XHdl7d7fU8w
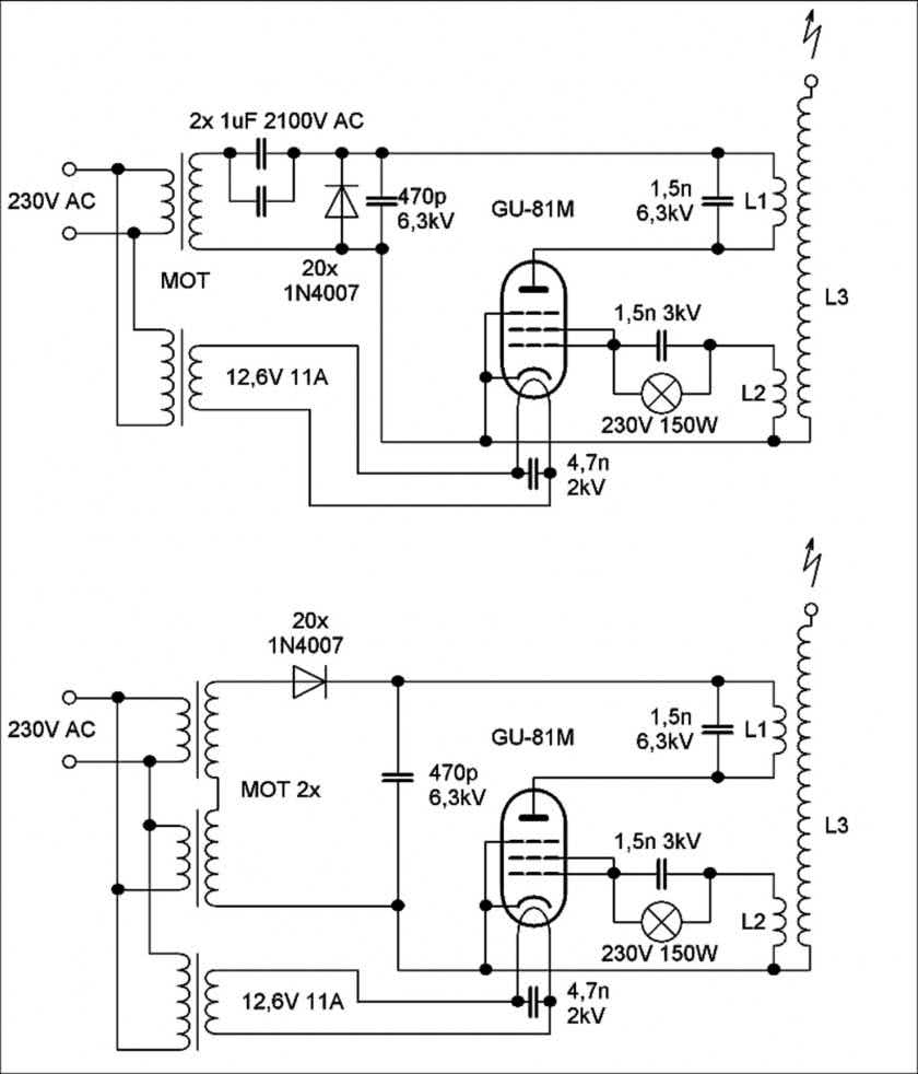
Схема ZVC драйвера
Стандартный вариант генератора
Усиленный вариант схемы
Но видно мне войти в их число не судьба…
Были куплены все необходимые детали — новые полевые транзисторы, новые фаст диоды и стабилитроны. Всё перед пайкой было испытано на транзистор-тестере, в том числе для определения правильной цоколёвки.
Была собрана шикарная катушка из чистой меди диаметром 5 мм. Но работать сей девайс упорно отказывался.
Подозрение пало на дросселя, которые большинство радиолюбителей рекомендует мотать на желтых порошковых кольцах от БП АТХ.
Добыча искомых и установка также оказалась безрезультативной — индукционный нагреватель металлов как не работал раньше, так и не собирался работать дальше. Подключение различных вариантов катушек совместно с конденсаторами разной емкости картину не изменили — «открывает рыба рот, но не слышно что поёт», то есть транзисторы открываются, ток тянут, а генерации не происходит…
В конце концов всё это изрядно надоело, многодневные танцы с бубном закончились, и пришлось с поклоном идти к китайцам на ихний Алиэкспресс, заказывать за 7 долларов готовый модуль генератора.
Спустя 2 недели эта штука была доставлена курьером прямо на дом и после подключения к компьютерному блоку питания на 12 В успешно заработала.
Причём она работала и от 5-ти вольт, и с маленькой штатной катушкой, и с большой самодельной, в общем генерировала мощное электромагнитное поле во всех позах (с теми же деталями и схемой). Раскаляет 3 мм штырь до красна за 20 секунд. С железкой 6 мм возится несколько минут, при этом жутко греется само (в основном транзисторы и катушка).
Выводы и полезное видео по теме
Как самому собрать котел индукционного типа:
https://youtube.com/watch?v=Mnw_x0sWEP8
Как работает самодельный индукционный нагреватель:
https://youtube.com/watch?v=PetFNjKUxjs
Что такое индукционный нагрев:
https://youtube.com/watch?v=gGeUkC8TI1s
Индукционный котел – наиболее экономичный и эффективный из всех отопительных приборов, работающих от электричества. Существует множество модификаций самодельных индукционных устройств, можно выбирать любое, наиболее подходящее к условиям эксплуатации.
Чтобы купить такое устройство в магазине придется потратить значительную сумму, поэтому домашние умельцы научились изготавливать их самостоятельно.
Вы используете в качестве отопительного прибора самодельный индукционный котел? Поделитесь фотографией свой самоделки и рекомендациями по сборке в блоке комментариев.
А может вы только собираетесь заняться изготовлением котла и у вас остались нерешенные вопросы после прочтения нашей статьи? Не стесняйтесь их задать – мы постараемся вам помочь.





