Схемы блоков питания
Напряжение лабораторного БП располагается в интервале от 0 до 35 вольт. Для этой цели подходят схемы, по которым можно собрать следующие БП:
- однополярный;
- двуполярный;
- лабораторный импульсный.
Конструкции подобных устройств обычно собраны либо на обычных трансформаторах напряжения (ТН), либо на импульсных трансформаторах (ИТ).
Внимание! Отличие ИТ от ТН в том, что на обмотки ТН подается синусоидальное переменное напряжение, а на обмотки ИТ приходят однополярные импульсы. Схема включения обоих абсолютно идентична
Импульсный трансформатор
Простой лабораторный
Однополярный БП с возможностью регулировать выходное напряжение можно собрать по схеме, в которую входят:
- понижающий трансформатор Tr ( 220/12…30 В);
- диодный мост Dr для выпрямления пониженного переменного напряжения;
- электролитический конденсатор С1 (4700 мкФ*50В) для сглаживания пульсации переменной составляющей;
- потенциометр для регулировки выходного напряжения Р1 5 кОм;
- сопротивления R1, R2, R3 номиналом 1кОм, 5,1 кОм и 10 кОм, соответственно;
- два транзистора: Т1 КТ815 и Т2 КТ805, которые желательно установить на теплоотводы;
- для контроля напряжения на выходе устанавливают цифровой вольтамперметр, с интервалом измерений от 1,5 до 30 В.
В коллекторную цепь транзистора Т2 включены: С2 10 мкф * 50 В и диод Д1.
Схема простого БП
К сведению. Диод устанавливают для защиты С2 от переполюсовки при подключении к аккумуляторам для подзарядки. Если такая процедура не предусмотрена, можно заменить его перемычкой. Все диоды должны выдерживать ток не менее 3 А.
Печатная плата простого БП
Двухполярный источник питания
Для питания усилителей низкой частоты (УНЧ), имеющих два “плеча” усиления возникает необходимость в применении двухполярного БП.
Важно! Если монтировать лабораторный БП, стоит остановить внимание именно на аналогичной схеме. Источник питания должен поддерживать любые форматы выдаваемого постоянного напряжения
Двухполярный ИП на транзисторах
Для такой схемы допустимо применять трансформатор с двумя обмотками на 28 В и одной на 12 В. Первые две – для усилителя, третья – для питания охлаждающего вентилятора. Если таковой не окажется, то достаточно двух обмоток равного напряжения.
Для регулировки выходного тока применены наборы резисторов R6-R9, подключаемые с помощью сдвоенного галетного переключателя (5 положений). Резисторы подбирают такой мощности, чтобы они выдерживали ток более 3 А.
Переменный резистор R нужно брать сдвоенный номиналом 4.7 Ом. Так проще осуществлять регулировку по обоим плечам. Стабилитроны VD1 Д814 соединены последовательно для получения 28 В (14+14).
Для диодного моста можно взять диоды подходящей мощности, рассчитанные на ток до 8 А. Допустимо устанавливать диодную сборку типа KBU 808 или аналогичную. Транзисторы КТ818 и КТ819 необходимо установить на радиаторы.
Подбираемые транзисторы должны иметь коэффициент усиления от 90 до 340. БП после сборки не требует специальной наладки.
Лабораторный импульсный бп
Отличительной чертой ИПБ является рабочая частота, которая в сто раз выше частоты сети. Это дает возможность получить большее напряжение при меньшем количестве витков обмотки.
Информация. Чтобы получить 12 В на выходе ИПБ с током 1 А для сетевого трансформатора достаточно 5 витков при сечении провода 0,6-0,7 мм.
Простой полярный ИП можно собрать, используя импульсные трансформаторы от компьютерного БП.
Лабораторный блок питания своими руками можно собрать по схеме приведенной ниже.
Схема импульсного блока питания
Данный источник питания собран на микросхеме TL494.
Важно! Для управления Т3 и Т4 используется схема, в которую входит управляющий Тr2. Это связано с тем, что встроенные ключевые элементы микросхемы не имеют достаточной мощности
Трансформатор Тr1 (управляющий) берут от компьютерного БП, он «раскачивается» при помощи транзисторов Т1 и Т2.
Особенности сборки схемы:
- для минимизации потерь при выпрямлении используют диоды Шоттки;
- ESR электролитов в фильтрах на выходе должен быть как можно ниже;
- дроссель L6 от старых БП применяют без изменения обмоток;
- дроссель L5 перематывают, намотав на ферритовое кольцо медный провод диаметром 1,5 мм, набрав 50 витков;
- Т3, Т4 и D15 крепят на радиаторы, предварительно отформатировав выводы;
- для питания микросхемы, управления током и напряжением применяют отдельную схему на Tr3 BV EI 382 1189.
Вторичная обмотка выдает 12 В, которые выпрямляются и сглаживаются при помощи конденсатора. Микросхема линейного стабилизатора 7805 стабилизирует его до 5 В для питания схемы индикации.
Внимание! Допустимо использовать в этом БП любую схему вольтамперметра. В таком случае микросхема для стабилизации 5 В не понадобится
Конструкция (виды) импульсных трансформаторов
В зависимости от формы сердечника и размещения на нем катушек, ИТ выпускаются в следующих конструктивных исполнениях:
- стержневом;
Конструкция стержневого импульсного трансформатора
- броневом;
Конструкция импульсного трансформатора в броневом исполнении
- тороидальном (не имеет катушек, провод наматывается на изолированный сердечник);
Конструкция тороидального импульсного трансформатора
- бронестержневом;
Конструктивные особенности бронестержневого импульсного трансформатора
На рисунках обозначены:
- A — магнитопроводный контур, выполненный из марок трансформаторной стали, изготовленной по технологии холодного или горячего металлопроката (за исключением сердечника тороидальной формы, он изготавливается из феррита);
- В — катушка из изолирующего материала
- С — провода, создающие индуктивную связь.
Заметим, что электротехническая сталь содержит мало добавок кремния, поскольку он становится причиной потери мощности от воздействия вихревых токов на контур магнитопровода. В ИТ тороидального исполнения сердечник может производится из рулонной или ферримагнитной стали.
Пластины для набора электромагнитного сердечника подбираются толщиной в зависимости от частоты. С увеличением этого параметра необходимо устанавливать пластины меньшей толщины.
Что такое мощность
Мощность — физическая величина, характеризующая энергию, отданную или полученную объектом в единицу времени. Соответственно, мощность бывает выделяемая (выходная) и поглощаемая (потребляемая). Мощность, как и энергия, бывает различных видов (механическая, электрическая, тепловая, акустическая, электромагнитная, волновая и т. п.), которые, в свою очередь, связаны с природой этой энергии. Отношение выделяемой в ходе преобразования энергии мощности к потребляемой называется коэффициентом полезного действия (КПД), который характеризует эффективность этого преобразования. Как известно из школьного курса физики, мощность P для схемы постоянного тока прямо пропорциональна напряжению U и силе тока I в участке цепи:P = I * U Эту формулу можно использовать как для расчета мощности, потребляемой устройством, так и для расчета выходной мощности БП, а также для рассеиваемой тепловой мощности. Соответственно, тепловая мощность, выделяемая на элементе схемы блока питания (нагрев элемента), будет прямо пропорциональна силе тока, проходящего через все потребители. Наверное, не надо объяснять, что суммарная мощность всех комплектующих должна быть меньше максимальной выходной мощности источника питания. Необходимо также отметить, что система потребляет мощность неравномерно. Пики мощности приходится на включение ПК или отдельного устройства, задействование сервоприводов, увеличение вычислительной нагрузки на системуи т. д. Производители часто указывают для устройств с большим энергопотреблением значения пиковой мощности. Таким образом, грубо прикинуть максимальную потребляемую мощность нагрузки можно просто сложив мощности всех устройств, подключенных к БП:P = p (1) + p (2) + p (3) + … + p (i)
Расчет броневого трансформатора
Распространен вид трансформаторов, используемый практически во всех устройствах от зарядных аппаратов для шуруповертов, заканчивая боками питания магнитофонов. В процессе эксплуатации всех этих устройств часто возникают поломки в питателе, связанные со сгоревшим намоточным изделием. Тогда для его восстановления потребуется перемотка, но это проблемы не решает.
Часто требуется увеличить мощность источника, тогда как рассчитать трансформатор, чтобы его железо не перегревалось? Потребуется выбрать железо больших размеров и использовать более толстый провод. Такой ход поможет сохранить работоспособность устройства и даже улучшить характеристики, сделав его стабильнее и устойчивее при скачках напряжений в сети.
К сожалению, не все производители учитывают этот фактор, а ведь наша сеть неустойчива и регулярно в ней наблюдаются помехи в виде высоковольтных игольчатых импульсов. Также возникают ситуации, когда наблюдается просадка сети до 170 В, что характерно в зимний период. Тогда необходимо предусмотреть запас по напряжению как минимум на 40−45%, увеличив мощность и компенсационного стабилизатора. Часто такие ситуации наблюдаются в частном секторе.
Вернемся к расчету Ш-образного трансформатора на ШП-сердечнике. Принцип будет одинаков и с сердечником типа ПЛ при условии размещения обмотки на средней части. Для чего потребуется выполнить следующие шаги:
- Определить площадь поперечного сечения средней части сердечника. Она выражается буквой S сеч. и находится из произведения ее сторон. Взяв линейку, измеряем параметры сечения, перемножаем и получаем значение в квадратных сантиметрах.
- На следующем этапе решается вопрос, как рассчитать мощность трансформатора. Это расчетная величина, которую можно определить, возведя S сеч. в квадрат. Значение будет измеряться в Вт и обозначаться буквой «P».
- При расчете мощности сердечника необходимо учитывать тип использованных пластин. Например, если были применены для набора Ш-20, то общая толщина сердечника должна быть 30 мм при мощности в 36 Вт. Если для трансформатора были использованы пластины Ш-30, то толщина набора будет достаточно в 20 мм, а при использовании Ш-24 — 25 мм. Существуют справочные таблицы, в которых можно найти мощность трансформатора по сечению магнитопровода для конкретной ситуации. Для обеспечения наилучшей стабильности работы источников питания следует использовать железо с избытком мощности как минимум на 25%. То есть, если ранее была расчетная мощность равна 6 Вт, то для надежности работы и исключения насыщения сердечника следует брать в расчет как минимум 8 Вт. Это обязательное условие. Если использовать магнитопровод с меньшей площадью сечения сердечника, то трансформатор быстро выйдет из строя, потому что железо окажется в насыщении, что приведет к увеличению токов в обмотках.
- На следующем этапе необходимо определиться с количеством обмоток. Для современных транзисторных устройств достаточно будет всего одной или сдвоенной со средней точкой. Поэтому рассмотрим пример расчета именно такого трансформатора. Для этого потребуется воспользоваться понятием «вольт на виток». Значение определяется следующим образом: W /В=(50÷70) / S сеч. Формула справедлива только для сердечников типа ШП и П. Л. При расчете первичной и вторичной обмоток потребуется взять произведение полученного отношения и входного напряжения: W1 = W / B∙U1, W2 = 1,2 ∙ W /B∙U2.
- Выполняется расчет и выбор диаметра провода. Он выбирается исходя из хорошего теплоотвода и изоляции, для чего рекомендуется применять ПЭЛ или ПЭВ, покрытые лаком. Определить его размер можно по формуле: d =0,7∙√ I. Величина выражается в мм. Провод выбирается с небольшим запасом до 4−6%.
Читать также: Дрель сетевая ударная dexter 1100 вт отзывы
Все программы расчета трансформаторов позволяют находить параметры изделий в любом порядке. Они используют стандартные алгоритмы, по которым выводятся значения. При необходимости можно создать собственный калькулятор с помощью таблиц Excel. Подобным образом работает и калькулятор расчета трансформатора на стержневом сердечнике.
Конструкция обмотки
Обмотки ИТ отличаются относительно небольшим числом витков. Однако напряжения на обмотках обычно измеряются десятками и сотнями киловольт, вследствие чего напряжение, приходящиеся на один виток обмотки (витковое напряжение), может составлять единицы, а в мощных ИТ – даже десятки киловольт.
Поэтому при конструировании обмоток ИТ приходится уделять особое внимание межвитковой изоляции обмоток. Для обеспечения требуемой электрической прочности межвитковой изоляции в обмотках ИТ используют провода с усиленной изоляцией, в основном марок ПЭВ-2, ПБ, ПБУ
Провода круглого сечения ПЭВ-2 обычно применяют в ИТ малой и средней мощности, а также во вторичных обмотках мощных высоковольтных ИТ.
Будет интересно Как устроен силовой трансформатор и где его применяют?
Провода прямоугольного сечения ПБ, ПБУ, способны выдерживать межобмоточное напряжение 10 кВ, применяют в первичных обмотках ИТ средней мощности и в обеих обмотках весьма мощных ИТ. В целом, рассматривая обмотки мощных высоковольтных ИТ, необходимо отметить следующее. Принципиальная необходимость малоискаженной трансформации весьма коротких импульсов вынуждает конструировать ИТ с очень малой индуктивностью рассеяния и емкостью обмоток.
Следовательно, с минимальным размером обмоток, в частности с минимальными размерами изоляционных промежутков. Для лучшего понимания предмета рекомендуем посмотреть видеоролик о том, как разобрать импульсный трансформатор.
Типовой расчёт параметров
Довольно часто радиолюбители используют при расчёте трансформатора упрощённую методику. Она позволяет выполнить расчёт в домашних условиях без использования величин, которые трудно узнать. Но проще использовать готовый для расчёта трансформатора онлайн-калькулятор. Для того чтобы воспользоваться таким калькулятором, понадобится знать некоторые данные, а именно:
- напряжение первичной и вторичной обмотки;
- габаритны сердечника;
- толщину пластины.
После их ввода понадобится нажать кнопку «Рассчитать» или похожую по названию и дождаться результата.
Стержневой тип магнитопровода
В случае отсутствия возможности расчёта на калькуляторе выполнить такую операцию самостоятельно несложно и вручную. Для этого потребуется определиться с напряжением на выходе вторичной обмотки U2 и требуемой мощностью Po. Расчёт происходит следующим образом:
После того как первый этап выполнен, приступают к следующей стадии расчёта. Число витков в первичной обмотке находится по формуле: K1 = 50*U1/S. А число витков вторичной обмотке определяется выражением K2= 55* U2/S, где:
- U1 — напряжение первичной обмотке, В.
- S — площадь сердечника, см².
- K1, K2 — число витков в обмотках, шт.
Остаётся вычислить диаметр наматываемой проволоки. Он равен D = 0,632*√ I, где:
- d — диаметр провода, мм.
- I — обмоточный ток рассчитываемой катушки, А.
При подборе магнитопровода следует соблюдать соотношение 1 к 2 ширины сердечника к его толщине. По окончании расчёта выполняется проверка заполняемости, т. е. поместится ли обмотка на каркас. Для этого площадь окна вычисляется по формуле: Sо = 50*Pт, мм2.
Особенности автотрансформатора

Например, мощность магнитопровода 250 Вт, на входе 220 вольт, на выходе требуется получить 240 вольт. Разница напряжений составляет 20 В, при мощности 250 Вт ток будет равен 12,5 А. Такое значение тока соответствует мощности 12,5*240=3000 Вт. Потребление сетевого тока составляет 12,5+250/220=13,64А, что как раз и соответствует 3000Вт=220В*13,64А. Трансформатор имеет одну обмотку на 240 В с отводом на 220 В, который подключён к сети. Участок между отводом и выходом мотается проводом, рассчитанным на 12,5А.
Трансформатор тороидального типа
Тороидальные трансформаторы имеют ряд преимуществ по сравнению с другими типами: меньший размер, меньший вес и при этом большее КПД. При этом они легко наматываются и перематываются. Использование онлайн-калькулятора для расчёта тороидального трансформатора позволяет не только сократить время изготовления изделия, но и «на лету» поэкспериментировать с разными вводными данными. В качестве таких данных используются:
- напряжение входной обмотки, В;
- напряжение выходной обмотки, В;
- ток выходной обмотки, А;
- наружный диаметр тора, мм;
- внутренний диаметр тора, мм;
- высота тора, мм.

Необходимо отметить, что почти все онлайн-программы не демонстрируют особой точности в случае расчёта импульсных трансформаторов. Для получения высокой точности можно воспользоваться специально разработанными программами, например, Lite-CalcIT, или рассчитать вручную. Для самостоятельного расчёта используются следующие формулы:
- Мощность выходной обмотки: P2=I2*U2, Вт.
- Габаритная мощность: Pg=P2/Q, Вт. Где Q — коэффициент, берущийся из справочника (0,76−0,96).
- Фактическое сечение «железа» в месте размещения катушки: Sch= ((D-d)*h)/2, мм2.
- Расчётное сечение «железа» в месте расположения катушки: Sw =√Pq/1.2, мм2
- Площадь окна тора: Sfh=d*s* π/4, мм2.
- Значение рабочего тока входной обмотки: I1=P2/(U1*Q*cosφ), А, где cosφ справочная величина (от 0,85 до 0,94).
- Сечение провода находится отдельно для каждой обмотки из выражения: Sp = I/J, мм2., где J- плотность тока, берущаяся из справочника (от 3 до 5).
- Число витков в обмотках рассчитывается отдельно для каждой катушки: Wn=45*Un*(1-Y/100)/Bm* Sch шт., где Y — табличное значение, которое зависит от суммарной мощности выходных обмоток.
- Остается найти выходную мощность и расчёт тороидального силового трансформатора считается выполненным. Pout = Bm*J*Kok*Kct* Sch* Sfh /0,901, где: Bm — магнитная индукция, Kok — коэффициент заполнения проводом, Kct —коэффициент заполнения железом.
Все значения коэффициентов берутся из справочника радиоаппаратуры (РЭА). Таким образом, проводить вычисления в ручном режиме несложно, но потребуется аккуратность и доступ к справочным данным, поэтому гораздо проще использовать онлайн-сервисы.
Рабочая частота трансформатора
Прежде всего, трансформатор электростимулятора должен хорошо пропускать сигналы в диапазоне от 20 Гц до 400 кГц (условно). Не лучшим решением будет использование сетевого трансформатора 220/12 в качестве повышающего. Несмотря на то, что сетевые трансформаторы со стальным сердечником самые доступные, они практически не передают частоты выше 50 Гц.
Самым подходящим вариантом будет трансформатор для систем звукового усиления. Такие трансформаторы называют: «аудио трансформаторами», «сигнальными трансформаторами», «трансформаторами звуковой частоты», «звуковыми трансформаторами».
Сердечники в хороших трансформаторах делают из пермаллоя.
Требования к приборам
Преобразователи в блоках питания обладают рядом характеристик. Это функциональные устройства, имеющие определенную габаритную мощность. Они обеспечивают правильное функционирование элементов в схеме.
Импульсный бытовой трансформатор обладает надежностью и высоким перегрузочным порогом. Преобразователь отличается стойкостью к механическим, климатическим воздействиям. Поэтому схема импульсного блока питания телевизоров, компьютеров, планшетов. отличается повышенной электрической устойчивостью.

Приборы обладают небольшой габаритной характеристикой. Стоимость представленных агрегатов зависит от области применения, трудозатрат на изготовление. Отличие представленных трансформаторов от иных подобных приборов заключается в их высокой надежности.
Как рассчитать импульсный трансформатор
«Как-то лет в 12 нашёл я старый трансформатор, слегка перемотал его и включил. Энергосистема опознала нового радиотехника и приветливо моргнула всем домом. Вот так я и начал изучать силовую электронику».
А тем временем традиционные линейные источники питания на силовых трансформаторах всё чаще стали вытесняться своими импульсными коллегами. При этом, что бы там не говорили авторитетные товарищи про многочисленные технические достоинства импульсных преобразователей, плюс у них только один – массогабаритные показатели. Всё остальное – сплошной минус. Однако этот единственный плюс оказался настолько жирным, что заслонил собой все многочисленные минусы, особенно в тех замесах, когда к электроустройствам не предъявляется каких-либо жёстких требований.
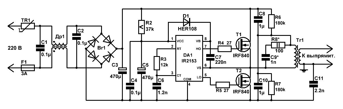
Наиболее популярными среди радиолюбителей стали сетевые источники питания, собранные на микросхемах IR2153 и IR2155, которые представляют из себя самотактируемые высоковольтные драйверы, позволяющие получать полумостовые импульсные блоки питания мощностью до 1,5 кВт с минимальной обвязкой. И если сердце импульсного блока питания колотится внутри готовой буржуйской микросхемы, то главным, ответственным за электрохозяйство среди остальных наружных образований, безусловно, является правильно выполненный трансформатор.
Для наших высокотоковых дел лучше всего применять трансформаторы с тороидальным магнитопроводом. В сравнении с другими сердечниками они имеют меньший вес и габариты, а также отличаются лучшими условиями охлаждения обмоток и повышенным КПД. Но самое главное – при равномерном распределении обмоток по периметру сердечника практически отсутствует магнитное поле рассеяния, что в большинстве случаев отметает потребность в тщательном экранировании трансформаторов.
По сути дела, умных статей в сети на предмет расчёта импульсных трансформаторов великое множество, с картинками, формулами, таблицами и прочими авторитетными причиндалами. Наблюдаются в свободном доступе и многочисленные онлайн-калькуляторы на интересующую нас тематику.
И снизошла б на нас благодать неземная, кабы вся полученная информация сложилась в наших любознательных головах в единое большое целое. Да вот, что-то не получается. Ништяк обламывается из-за того, что следуя этими различным компетентным источникам, мы устойчиво получаем на выходе и различные результаты.
Вот и гуляют по сети идентичные радиолюбительские схемы импульсных блоков питания на IR2153 с идентичными заявленными характеристиками, трансформаторами на одних и тех же кольцах, но радикально не идентичным количеством витков первичных обмоток трансформаторов. А когда эти различия выражаются многими разами, то возникает желание «что-то подправить в консерватории». Объясняется это желание просто – существенной зависимостью КПД устройства от значения индуктивности, на которую нагружены ключевые транзисторы преобразователя. А в качестве этой индуктивности как раз и выступает первичная обмотка импульсного трансформатора.
А для лучшего восприятия сказанного, приведу типовую схему источника питания на IR2153, не обременённую ни устройством защиты, ни какими-либо другими излишествами.

Рис.1
Схема проверена временем и многочисленными опытами изрядно пощипанных током, неустрашимых радиолюбителей, так что не работать в ней – просто нечему.
Ну и наконец, переходим к расчёту импульсного трансформатора.
Мотать его будем на бюджетных низкочастотных ферритовых кольцах отечественного производителя 2000НМ или импортных – EPCOS N87, а для начала определимся с габаритной мощностью тороидального ферритового магнитопровода.
Концепция выбора габаритной мощности с запасом в 10% от максимальной мощности в нагрузке, заложенная в режимы автоматического подбора сердечника в большинстве калькуляторов, хотя и не противоречит теоретическим расчётам, учитывающим высокий КПД импульсного трансформатора, но всё же наводит на грустную мысль о ненадлежащей надёжности и возможной скорой кончине полученного моточного изделия. Куда мне ближе трактовка этого параметра, описанная в литературе: Pгаб>1,25×Рн .
Возможные схематические решения
Схем подключения вторичной обмотки трансформаторов, да и вообще всей электроники две:
- Звезда, которая используется для повышения мощности сети.
- Треугольник, который поддерживает постоянное напряжение в сети.

Вне зависимости от выбранной схемы, наиболее трудными считается изготовление и подключение небольших трансформаторов. Сюда относится и столь популярный в запросах поисковиков аtx. Это модель, которая устанавливается в системных блоках компьютеров, и изготовить ее самостоятельно крайне трудно.
В число трудностей при изготовлении маленьких трансформаторов стоит отнести сложность обмотки и изоляции, правильного подключения вторичной обмотки вне зависимости от выбранной схемы, а так же сложности с поиском сердечника. Короче говоря, проще и дешевле такой трансформатор купить. А вот как выбрать подходящую модель – это совсем другая история.
Разновидности материалов
Представленное оборудование изготавливается из различных материалов. Создавая блоки питания представленного типа, потребуется рассмотреть все возможные варианты. Применяются следующие материалы:
- Электротехническая сталь.
- Пермаллой.
- Феррит.
Одним из лучших вариантов является альсифер. Однако его практически не найти в свободной продаже. Поэтому, желая создать оборудование самостоятельно, его не рассматривают в качестве возможного варианта.
Чаще всего для создания сердечника применяется электротехническая сталь марок 3421-3425, 3405-3408. Магнитно-мягкими характеристиками известен пермаллой. Это сплав, который состоит из никеля и железа. Его легируют в процессе обработки.
Для импульсов, интервал которых находится в пределах наносекунды, используется феррит. Этот материал имеет высокое удельное сопротивление.
https://youtube.com/watch?v=PRm7iBDCne8
Принцип работы
Основная особенность трансформаторов импульсного типа (далее ИТ) заключается в том, что на них подаются однополярные импульсы с постоянной токовой составляющей, в связи с чем магнитопровод находится в состоянии постоянного подмагничивания. Ниже показана принципиальная схема подключения такого устройства.
Схема: подключение импульсного трансформатора
Как видите, схема подключения практически идентична с обычными трансформаторами, чего не скажешь о временной диаграмме.
Временная диаграмма иллюстрирующая работу импульсного трансформатора
На первичную обмотку поступают импульсные сигналы, имеющие прямоугольную форму е(t), временной интервал между которыми довольно короткий. Это вызывает возрастание индуктивности во время интервала tu, после чего наблюдается ее спад в интервале (Т-tu).
Перепады индукции происходят со скоростью, которую можно выразить через постоянную времени по формуле: τp=L0/Rн
Коэффициент, описывающий разность индуктивного перепада, определяется следующим образом: ∆В=Вmax — Вr
- Вmax – уровень максимального значения индукции;
- Вr –остаточный.
Более наглядно разность индукций представлена на рисунке, отображающем смещение рабочей точки в магнитопроводном контуре ИТ.
График смещения
Как видно на временной диаграмме, вторичная катушка имеет уровень напряжения U2, в котором присутствуют обратные выбросы. Так проявляет себя накопленная в магнитопроводе энергия, которая зависит от намагничивания (параметр iu).
Импульсы тока проходящего через первичную катушку, отличаются трапецеидальной формой, поскольку токи нагрузки и линейные (вызванные намагничиванием сердечника) совмещаются.
Уровень напряжения в диапазоне от 0 до tu остается неизменным, его значение еt=Um. Что касается напряжения на вторичной катушке, то его можно вычислить, воспользовавшись формулой:
при этом:
- Ψ — параметр потокосцепления;
- S – величина, отображающая сечение магнитопроводного сердечника.
Учитывая, что производная, характеризующая изменения тока, проходящего через первичную катушку, является постоянной величиной, нарастание уровня индукции в магнитопроводе происходит линейно. Исходя из этого, допустимо вместо производной внести разность показателей, сделанных через определенный интервал времени, что позволяет внести изменения в формулу:
в этом случае ∆t будет отождествляться с параметром tu , который характеризует длительность, с которой протекает входной импульс напряжения.
Чтобы вычислить площадь импульса, с которым напряжение образуется во вторичной обмотке ИТ, необходимо обе части предыдущей формулы умножить на tu. В результате мы придем к выражению, которое позволяет получить основной параметр ИТ:
Um x tu=S x W1 x ∆В
Заметим, что от параметра ∆В прямо пропорционально зависит величина площади импульса.
Вторая по значимости величина, характеризующая работу ИТ, — перепад индукции, на него влияют такие параметры, как сечение и магнитная проницаемость сердечника магнитопровода, а также числа витков на катушке:
Здесь:
- L0 — перепад индукции;
- µа — магнитная проницаемость сердечника;
- W1 — число витков первичной обмотки;
- S — площадь сечения сердечника;
- lcр — длинна (периметр) сердечника (магнитопровода)
- Вr — величина остаточной индукции;
- Вmax – уровень максимального значения индукции.
- Hm — Напряженность магнитного поля (максимальная).
Учитывая, что параметр индуктивности ИТ полностью зависит от магнитной проницаемости сердечника, при расчета необходимо исходить из максимального значения µа, которое показывает кривая намагничивания. Соответственно, что у материала, из которого делается сердечник, уровень параметра Вr, отображающий остаточную индукцию, должен быть минимальным.
Видео: подробное описание принципа работы импульсного трансформатора https://www.youtube.com/watch?time_continue=13&v=XYxKfYd8Elk
Исходя из этого, в качестве на роль материала сердечника ИТ, идеально подходит лента, изготовленная из трансформаторной стали. Также можно применять пермаллой, у которого такой параметр как коэффициент прямоугольности, минимальный.
Высокочастотным ИТ идеально подходят сердечники из ферритовых сплавов, поскольку этот материал отличается незначительными динамическими потерями. Но из-за его низкой индуктивности приходится делать ИТ больших размеров.
https://youtube.com/watch?v=DP3k_uNOdSQ
https://youtube.com/watch?v=XYxKfYd8Elk
https://youtube.com/watch?v=b6K5LtPCBEY





