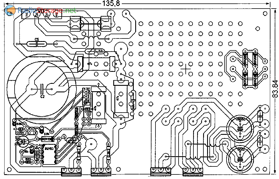
Печатная плата
На принципиальной схеме изображен вариант выпрямителей вторичного силового питания, выполненный на диодах Шотки, под них и разведена печатная плата (рисунок 4).

Рис. 4. Печатня плата для импульсного блока питания к УМЗЧ — сторона дорожек.

Рис. 5. Печатня плата для импульсного блока питания к УМЗЧ — сторона деталей.
На диодах VD12, VD13 выполнен выпрямитель для вентилятора принудительного охлаждения теплоотводов, на диодах VD14-VD17 выполнен выпрямитель для низковольтного питания (предварительные усилители, активные регуляторы тембра и т.д.). На том же рисунке приведен чертеж расположения деталей и схема подключения.
В преобразователе имеется защита от перегрузки, выполненная на трансформаторе тока ТV1, состоящая из кольца К20х12х6 феррита М2000 и содержащего 3 витка первичной обмотки (сечение такое же как и первичная обмотка силового трансформатора и 3 витка вторичной обмотки, намотанной двойным проводом диаметром 0,2…0,3 мм.
При перегрузке напряжение на вторичной обмотке трансформатора ТV1 станет достаточным для открытия тиристора VS1 и он откроется, замкнув питание микросхемы IR2153, тем самым прекратив ее работу. Порог срабатывания защиты регулируется резистором R8.
Об остальных деталях:
- конденсатор С5 — пленочный на 0,33… 1 мкФ 400В;
- конденсаторы С9, С10 — пленочные на 0,47…2,2 мкФ минимум на 250В;
- индуктивности L1…L3 выполнены на ферритовых кольцах К20х12х6 М2000 и наматываются проводом 0,8… 1,0 мм до заполнения виток к витку в один слой;
- С14, С15 — пленочные на 0,33…2,2 мкФ на напряжение не менее 100 В при выходном напряжении до 80 В;
- конденсаторы С1, С4, С6, С8 можно керамические, типа К10-73 или К10-17;
- С7 можно и керамический, но лучше пленочный, типа К73-17.
Схема
Импульсный БП состоит из следующих функциональных блоков:
- фильтр. Не пропускает помехи из сети и обратно (генерируются самим БП);
- выпрямитель со сглаживающим конденсатором. Обычный диодный мост, дает на выходе почти ровное (с низким коэффициентом пульсаций) постоянное напряжение, равное действующему значению переменного селевого напряжения — 311 В;
- инвертор. Состоит из быстро переключающихся силовых ключевых транзисторов и управляющей ими микросхемы. На выходе дает прямоугольный переменный ток. Процесс преобразования в инверторе называют широтно-импульсной модуляцией (ШИМ), а микросхему — ШИМ-контроллером. В рабочем режиме реализована обратная связь, потому в зависимости от мощности подключенной к БП загрузки, контроллер регулирует продолжительность открытия транзисторов, то есть ширину импульсов. Также благодаря обратной связи, компенсируются скачки напряжения на входе и броски, обусловленные коммутацией мощных потребителей. Это обеспечивает высокое качество выходного напряжения;
- импульсный высокочастотный трансформатор. Понижает напряжение до требуемых 12 или 24 В;
- выпрямитель со сглаживающим конденсатором. Преобразует высокочастотное переменное напряжение в постоянное.
Дроссель переменного тока
Основной элемент сетевого фильтра — дроссель. Его сопротивление (индуктивное) возрастает с увеличением частоты тока, потому высокочастотные помехи нейтрализуются, а ток частотой 50 Гц проходит свободно. Дроссель работает тем эффективнее, чем больше размеры магнитопровода, толщина проволоки и больше витков. Дополнительно установленные конденсаторы улучшают фильтрацию, закорачивая высокочастотные помехи и отводя их на «землю».
Также емкостные сопротивления не позволяют в/ч помехам, генерируемым БП, поступать в сеть. Высокочастотный трансформатор отличается от обычного материалом магнитопровода: используются ферриты или альсифер. Выпрямитель после трансформатора собирается на диодах Шоттки, отличающихся высоким быстродействием.
Существует два способа генерации высокочастотного переменного тока:
- однотактная схема. Применяется в БП небольшой мощности — до 50 Вт (зарядки телефонов, планшетов и т.п.). Конструкция простая, но у нее велика амплитуда напряжения на первичной обмотке трансформатора (защищается резисторами и конденсаторами);
-
двухтактная схема. Сложнее в устройстве, но выигрывает в экономичности (выше КПД). Двухтактная схема делится на три разновидности:
- двухполупериодная. Самый простой вариант;
- двухполярная. Отличается от предыдущей присутствием 2-х дополнительных диодов и сглаживающего конденсатора. Реализован обратноходовый принцип работы. Такие схемы широко применяются в усилителях мощности. Важная особенность: продлевается срок службы конденсаторов за счет того, что через них протекают меньшие токи;
- прямоходовая. Используется в БП большой мощности (В ПК и т.п. устройствах). Выделяется наличием габаритного дросселя, накапливающего энергию импульсов ШИМ (направляются на него через два диода, обеспечивающих одинаковую полярность).
2-тактные БП отличаются схемой силового каскада, есть три модификации:
- полумостовая: чувствительна к перегрузкам, потому требуется сложная защита;
- мостовая: более экономична, но сложна в наладке;
- пушпульная. Наиболее экономична и потому весьма востребована, особенно в мощных БП. Отличается присутствием среднего вывода у первичной и вторичной обмоток трансформатора. В течение периода работает то одна, то другая полуобмотка, подключаемая соответствующим ключевым транзистором.
Стабилизации выходного напряжения добиваются следующими способами:
- применением дополнительной обмотки на трансформаторе. Это самый простой способ, но и наименее действенный. Снимаемое с нее напряжение корректирует сигнал на первичной обмотке;
- применением оптопары. Это более эффективный способ. Основные элементы оптопары — светодиод и фототранзистор. Схема устроена так, что протекающий через светодиод ток пропорционален выходному напряжению. Свечение диода управляет работой фототранзистора, подающего сигналы ШИМ-контроллеру.
Таким образом, в данной методике контролируется непосредственно напряжение на вторичной обмотке, при этом отсутствует гальваническая связь с генератором ключевого каскада.
При подключении последовательно с оптопарой стабилитрона качество стабилизации становится еще выше.
Детали балласта люминесцентной лампы
Электролитические конденсаторы типа К50-68, неполярные — К10-17б , К73-17. Минимальное напряжение конденсатора С5 должно быть не менее 400 В. Диод VD5 обязан быть типа ultra-fast рассчитанным на обратное напряжение не менее 400 В. Им могут быть следующие диоды: BYV26D, 11DF4, BYV26C, BYV26B, HER156, HER157, HER105, SF28, HER205, HER106, HER206, SF106. Микросхему IR2151 возможно заменить на IR2153, IR2152, IR2155.
Возможна замена транзисторов: КП728, КП726, IRF730, IRF740, IRF840, КП770Д, КП751А. Термистор R7 возможно поменять на В59339-А1801-Р20 или же на В59339-А1501-Р20, B59320-J120-A20. Хотя иногда данный термистор можно исключить из схемы. Для этого попробуйте запустить лампу без термистора. Если она включается уверенно, без многократных вспышек, то термистор можно не устанавливать.
Описание балласта для люминесцентной лампы
Балласт для люминесцентной лампы на IR2151 приведенный в этой статье предназначен для подключения люминесцентной лампы типа Т12 или Т8 мощностью 40 Вт.
За основу взята специализированная микросхема IR2151. Балласт построен по схеме полумостового преобразователя имеющего среднюю точку, определенную конденсаторами C6 и C7.
Цифровой мультиметр AN8009
Большой ЖК-дисплей с подсветкой, 9999 отсчетов, измерение TrueRMS…
Подробнее
Мост построенный на диодах VD1—VD4 выпрямляет входное напряжение электросети, которое затем сглаживается конденсаторами С6 и С7. Резистор R1 предназначен для уменьшения пускового тока. Генератор импульсов расположенный внутри микросхемы IR2151 аналогичен генератору имеющемуся в знаменитом таймере NE555.
Формула расчета частоты внутреннего генератора:
Формула расчета резонансной частоты:
Для большей эффективности работы балласта люминесцентной лампы необходимо чтобы частота внутреннего генератора и частота резонансная были примерно равны. При указанных на схеме номиналах деталей резонансная частота равна примерно 40 кГц.
Через элементы R2, С1 происходит питание микросхемы IR2151. Цепь из элементов R6, С5 является снаббером, который предупреждает отказ выходных каскадов IR2151 вследствие паразитных высокочастотных колебаний.
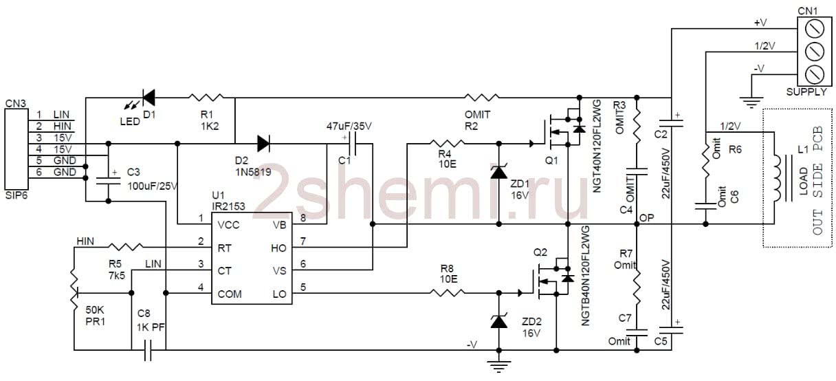
Схемы включения IR2153
Принципиальная схема включения IR2153
IR2153 — схема электрическая БП
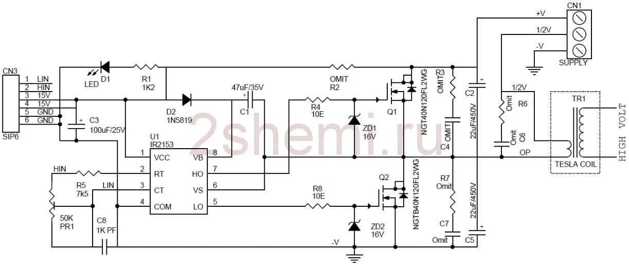
Схема Теслы на IR2153
Если вы собираетесь повторить одну из этих схем — вот архив с файлами печатных плат. Схема формирователя стробирующих импульсов для их управления работает от 15 В постоянного тока — на транзисторы выходного каскада подаётся до 400 В напряжения.
IR2153 импульсный блок питания на плате
Кстати, IR2153 — это улучшенная версия популярных микросхем IR2155 и IR2151, которая включает высоковольтный полумостовой драйвер затвора. IR2153 предоставляет больше возможностей и проще в использовании, чем предыдущие м/с. Тут имеется функция отключения, так что оба выхода формирователя стробирующих импульсов могут быть отключены с помощью низкого напряжения сигнала. Помехоустойчивость была значительно улучшена, как за счет снижения пиковых импульсов
Наконец, особое внимание было уделено максимально всесторонней защите от электростатических разрядов на всех выводах
Принципиальная схема
Схема устройства показана на рис. 1 Его основой является микросхема IR2153D , которая представляет собой драйвер со встроенным генератором.
Эта микросхема предназначена для управления двумя последовательно соединенными переключательными полевыми транзисторами и построения мощных импульсных преобразователей напряжения.
Выходные каскады драйвера подключены так. что питание на них поступает параллельно, в результате чего они работают как два полумостовых коммутатора в противофазе.
При подключении импульсного трансформатора к выходам этих каскадов — НО и LO (выводы 7 и 5) — получается мостовая схема преобразователя напряжения.

Рис. 1. Принципиальная схема импульсного блока питания на микросхеме IR2153D.
Питается драйвер от сети переменного тока через гасящий конденсатор С1, токоограничивающий резистор R2 и выпрямитель на диодах VD1-VD4.
Пульсации выпрямленного напряжения сглаживает конденсатор С2. Резистор R1 обеспечивает разрядку конденсатора С1 после отключения источника питания от сети. Стабилизация напряжения питания осуществляется встроенным стабилитроном на 15,6 В. Частота преобразования задается цепью R3C3, ее можно определить по формуле:
F = 1/(1,4C3(R3+75 Ом)).
При указанных на схеме номиналах частота преобразования составляет около 70 кГц. Выходные каскады драйвера DA1 обеспечивают выходной импульсный ток до 200 мА, что дает возможность подключения первичной обмотки трансформатора Т1 непосредственно к выходам микросхемы.
Переменное напряжение вторичной обмотки поступает на выпрямитель с удвоением напряжения, собранный на диодах VD5, VD6 и конденсаторах С4, С5. О наличии выходного напряжения сигнализирует светодиод HL1.
О трансформаторе
Об изготовлении трансформатора можно разговаривать долго, однако вникать в глубокую теорию расчетов слишком долго и далеко не каждому нужно.
Поэтому расчеты по книге Эраносяна для самых ходовых типоразмеров ферритовых колец М2000НМ1 просто сведены в таблицу 1.
Таблица 1. Габаритная мощность трансформатора при разной частоте преобразования, количество витков для первичной обмотки.
| тип | 40кГц | 50кГц | 60кГц | 70кГц | 80кГц | 90кГц | 100кГц | ||
| ДЛЯ КОЛЬЦА К40х25х11 | |||||||||
| 1 КОЛЬЦО | К40х25х11 | мощность | 100 | 130 | 160 | 175 | 200 | 220 | 250 |
| витки | 180 | 145 | 120 | 105 | 90 | 80 | 72 | ||
| 2 КОЛЬЦА | К40х25х22 | мощность | 200 | 230 | 280 | 330 | 370 | 420 | 470 |
| витки | 90 | 72 | 60 | 52 | 45 | 40 | 36 | ||
| ДЛЯ КОЛЬЦА К45х28х8 | |||||||||
| 1 КОЛЬЦО | К45х28х8 | мощность | 110 | 135 | 150 | 180 | 200 | 230 | 240 |
| витки | 217 | 174 | 145 | 124 | 110 | 97 | 87 | ||
| 2 КОЛЬЦА | К45х28х16 | мощность | 200 | 240 | 290 | 340 | 390 | 440 | 480 |
| витки | 109 | 87 | 73 | 62 | 55 | 49 | 44 | ||
| 3 КОЛЬЦА | К45х28х24 | мощность | 290 | 360 | 440 | 510 | 580 | 660 | 730 |
| витки | 82 | 66 | 55 | 47 | 41 | 36 | 33 | ||
| 4 КОЛЬЦА | К45х28х32 | мощность | 380 | 490 | 580 | 680 | 780 | 870 | 970 |
| витки | 62 | 50 | 41 | 35 | 31 | 28 | 25 | ||
| 5 КОЛЕЦ | К45х28х40 | мощность | 500 | 600 | 700 | 850 | 950 | 1100 | 1200 |
| витки | 50 | 40 | 35 | 30 | 25 | 22 | 20 | ||
| 6 КОЛЕЦ | К45х28х48 | мощность | 550 | 700 | 850 | 1000 | 1150 | 1300 | 1450 |
| витки | 41 | 33 | 28 | 24 | 21 | 19 | 17 | ||
| 7 КОЛЕЦ | К45х28х56 | мощность | 650 | 850 | 1000 | 1150 | 1350 | 1500 | 1700 |
| витки | 35 | 30 | 24 | 20 | 18 | 16 | 14 | ||
| 8 КОЛЕЦ | К45х28х64 | мощность | 750 | 950 | 1150 | 1350 | 1550 | 1750 | 1950 |
| витки | 31 | 25 | 21 | 18 | 16 | 14 | 13 | ||
| 9 КОЛЕЦ | К45х28х72 | мощность | 850 | 1000 | 1300 | 1500 | 1750 | 1950 | 2200 |
| витки | 28 | 22 | 18 | 16 | 14 | 13 | 11 | ||
| 10 КОЛЕЦ | К45х28х80 | мощность | 970 | 1200 | 1450 | 1700 | 1950 | 2200 | 2400 |
| витки | 25 | 20 | 17 | 14 | 12 | 11 | 10 |
Как видно из таблицы габаритная мощность трансформатора зависит не только от габаритов сердечника, но и от частоты преобразования.
Изготавливать трансформатор для частот ниже 40 кГц не очень логично — гармониками можно создать не преодолимые помехи в звуковом диапазоне. Изготовление трансформаторов на частоты выше 100 кГц уже непозволительно по причине саморазогрева феррита М2000НМ1 вихревыми токами.
В таблице приведены данные по первичным обмоткам, из которых легко вычисляются отношения витков/вольт и дальше уже вычислить, сколько витков необходимо для того или иного выходного напряжения труда не составит.
XLS-таблица, для помощи в расчетах (изменять только желтые ячейки) — Скачать.
Следует обратить внимание на то, что подводимое к первичной обмотке напряжение составляет 155 В — сетевое напряжение 220 В после выпрямителя и слаживающего фильтра будет составлять 310 В постоянного напряжения, схема полу мостовая, следовательно к первичной обмотке будет прилагаться половина этого значения. Так же следует помнить, что форма выходного напряжения будет прямоугольной, поэтому после выпрямителя и слаживающего фильтра величина напряжения от расчетной отличаться будет не значительно
Так же следует помнить, что форма выходного напряжения будет прямоугольной, поэтому после выпрямителя и слаживающего фильтра величина напряжения от расчетной отличаться будет не значительно.
Таблица приведена до мощностей 2400 Вт (на будущее, для более мощных вариантов схем блока питания).
Диаметры необходимых проводов рассчитываются из отношения 5 А на 1 кв мм сечения провода. Причем лучше использовать несколько проводов меньшего диаметра, чем один, более толстый провод.
Это требование относится ко всем преобразователям напряжения, с частотой преобразования выше 10 кГц, так как начинает уже сказываться скин-эффект — потери внутри проводника, поскольку на высоких частотах ток течет уже не по всему сечению, а по поверхности проводника и чем выше частота, тем сильнее сказываются потери в толстых проводниках.
Поэтому не рекомендуется использовать в преобразователях с частотой преобразования выше 30 кГц проводники толще 1 мм
Следует так же обратить внимание на фазировку обмоток — неправильно сфазированные обмотки могут либо вывести силовые ключи из строя, либо снизить КПД преобразователя
ЛАБОРАТОРНЫЙ БЛОК ПИТАНИЯ
Лабораторный блок питания ни что иное как высококачественный универсальный источник питания с нормированными и термостабильными характеристиками. Эти устройства имеются на любом предприятии, которое занимается разработкой, изготовлением или ремонтом и/или ремонтом радиоэлектронной аппаратуры.
Используют их во время проверки и/или калибровки различных приборов. Кроме того они необходимы в тех случаях, когда нужно с высокой точностью подать питающее напряжение и ток на радиотехническое устройство.
Как правило, лабораторные блоки питания оснащаются всевозможными устройствами защиты (перегрузка, защита от короткого замыкания и пр.) и органами регулировки выходных параметров (напряжение и ток).
Лабораторные блоки оснащают также специальными входами для подачи модулирующих сигналов, что позволяет пользователю формировать выходное напряжение и ток произвольной формы.
Серийно выпускаемые лабораторные источники питания могут быть как линейными, так и импульсными.
Линейные.
Линейные лабораторные БП строятся на базе больших низкочастотных трансформаторов, которые понижают сетевое напряжение ~220 В частотой 50 Гц до определенного значения. Частота переменного тока при этом остается без изменений. Затем синусоидальное напряжение выпрямляется, сглаживается емкостными фильтрами и доводится до заданного значения линейным полупроводниковым стабилизатором.
Приборы, работающие по такому принципу обеспечивают требуемое значение выходного напряжения с высокой точностью. Оно отличается стабильностью и отсутствием пульсаций. Однако они имеют ряд недостатков:
- большие габаритные размеры и вес, который может быть больше 20 кг. Из-за этого мощность на нагрузке у таких БП редко превышает 200 Вт.;
- низкий КПД (не более 60%), что обусловлено принципом работы линейного стабилизатора, где все избыточное напряжение преобразуется в тепло;
- наличие высокочастотных помех, проникающих из сети ~220 в, 50 Гц., для устранения которых необходим сетевой фильтр;
- относительно небольшое время наработки на отказ, вызванное старением электролитических конденсаторов.
Импульсные.
В основу работы импульсных лабораторных блоков питания положен принцип заряда сглаживающих конденсаторов импульсным током. Он образуется в момент подключения/отключения индуктивного элемента. Переключение происходит под действием специально оптимизированных транзисторов, а выходное напряжение регулируется путем изменения глубины широтно импульсной модуляции (ШИМ).
Основные преимущества импульсных лабораторных источников обеспечиваются за счет:
- плавного изменения глубины ШИМ, что в свою очередь, позволяет закачивать в сглаживающие конденсаторы такое количество энергии, которое соизмеримо с энергопотреблением нагрузки БП. При этом КПД блока питания может достигать 90 и более процентов;
- высокочастотной составляющей, которая дает возможность использования сглаживающих конденсаторов значительно небольшой емкости.
За счет этого габаритные размеры корпуса невелики. Кроме того, за счет более высокого КПД значительно уменьшается выделение тепла и улучшается температурный режим работы источника питания.
Существенным недостатком импульсных лабораторных блоков, несколько ограничивающих их применение являются:
- высокочастотные пульсации на выходе, которые достаточно тяжело отфильтровать;
- радиочастотные наводки и их гармоники, вызванные периодическими токовыми импульсами.
При работе с радиочастотными схемами импульсные блоки питания необходимо располагать на максимальном расстоянии от них или использовать трансформаторные схемотехнические решения.
Основным техническим параметром лабораторных источников электро энергии является мощность. Здесь существует такое подразделение:
- стандартные, мощностью до 700 Вт. Их максимальный вес не превышает 15 кг.;
- большой мощности.
Стандартные исполнения могут быть как трансформаторными, так и импульсными. Предназначены они для работы с напряжениями в диапазоне от 15 до 150 В. При этом максимальный ток ограничивается величиной порядка 25 А. Как правило, они имеют от одного до трех каналов, из которых два являются регулируемыми.
Производители
Рассматриваемая микросхема относится к перечню наиболее распространенных и широко применяемых интегральных электронных схем. Предшественником ее была серия UC38хх ШИМ-контроллеров компании Unitrode. В 1999 г. эта фирма была куплена компанией Texas Instruments, и с тех пор началось развитие линейки этих контроллеров, приведшее к созданию в начале 2000-х гг. микросхем серии TL494. Кроме уже отмеченных выше ИБП, их можно встретить в регуляторах постоянного напряжения, в управляемых приводах, в устройствах плавного пуска, – словом везде, где используется ШИМ-регулирование.
Среди фирм, клонировавших данную микросхему, значатся такие всемирно известные бренды, как Motorola, Inc, International Rectifier, Fairchild Semiconductor, ON Semiconductor. Все они дают подробное описание своей продукции, так называемый TL494CN datasheet.
Схема импульсного блока питания на IR2151-IR2153

Импульсный блок питания на IR2151-IR2153
Плюс любого импульсного блока питания состоит в том что не требуется намотки или покупки громоздкого трансформатора.А требуется всего лишь трансформатор с несколькими витками.Данный блок питания сделать самому несложно и требует немного деталей. И основа,это то что блок питания на микросхеме IR2151
Характерной чертой этого блока питания является его простота и повторяемость. Схема содержит малое количество компонентов и хорошо себя зарекомендовала на протяжении более двух лет. В качестве импульсного трансформатора используется типовой понижающий трансформатор из компьютерного блока питания.
На входе стоит PTC термистор– полупроводниковый резистор с положительным температурным коэффициентом, который резко увеличивает свое сопротивление, когда превышена некоторая характеристическая температура TRef.
Защищает силовые ключи в момент включения на время зарядки конденсаторов.
Диодный мост на входе для выпрямления сетевого напряжения на ток 10А.
Использована диодная сборка типа “вертикалка”, но можно использовать диодную сборку типа “табуретка”.
Пара конденсаторов на входе берется из расчета 1 мкф на 1 Вт. В нашем случае конденсаторы “вытянут” нагрузку в 220Вт.
Драйвер IR2151 – для управления затворами полевых транзисторов, работающих под напряжением до 600В. Возможная замена на IR2152, IR2153. Если в названии есть индекс “D”, например IR2153D, то диод FR107 в обвязке драйвера не нужен. Драйвер поочередно открывает затворы полевых транзисторов с частотой, задаваемой элементами на ножках Rt и Ct.
Полевые транзисторы используются предпочтительно фирмы IR . Выбирают на напряжение не менее 400В и с минимальным сопротивлением в открытом состоянии. Чем меньше сопротивление, тем меньше нагрев и выше КПД.
Можно рекомендовать IRF740, IRF840 и пр. Справочник по полевым транзисторам фирмы IR на русском языке можно скачать здесь.
Внимание! Фланцы полевых транзисторов не закорачивать; при монтаже на радиатор использовать изоляционные прокладки и шайбы-втулки. При выборе трансформатора следует брать такой, у которого на родной плате закорочены вывода так, как это показано на схеме
Это важно. Иначе вам следует закротить как это сделано на плате, из которой вы демонтируете трансформатор. При выборе трансформатора следует брать такой, у которого на родной плате закорочены вывода так, как это показано на схеме
Это важно. Иначе вам следует закротить как это сделано на плате, из которой вы демонтируете трансформатор
При выборе трансформатора следует брать такой, у которого на родной плате закорочены вывода так, как это показано на схеме
Это важно. Иначе вам следует закротить как это сделано на плате, из которой вы демонтируете трансформатор
https://youtube.com/watch?v=afF3856KeaQ
Диоды на выходе с временем восстановления не более 100 нс. Этим требованиям отвечают диоды из семейства HER (High Efficiency Rectifier – высоко-эффективные выпрямительные). Не путать с диодами Шоттки.
Емкость на выходе – буферная емкость. Не следует устанавливать емкость более 10000 мкф.
Печатная плата
Практика показала, что в данном приложении не требуется специальной организации обратной связи, индуктивных фильтров по питанию, снабберов и прочих “наворотов”, присущих импульсным преобразователям. Так или иначе, в звуке на слух не ощущается типичных дефектов, свойственных “плохому питанию” (фон и посторонние звуки).
В работе полевые транзисторы не сильно нагреваются.
Как и любое устройство, этот блок питания требует внимательной и аккуратной сборки, правильной установки полярных элементов и осторожности при работе с сетевым напряжением. После ВЫключения данного блока питания в его цепях не остается опасного напряжения
Правильно собранный блок питания не нуждается в настройке и налаживании.
Схема импульсного блока питания — 4 рабочие схемы
Схема импульсного блока питания, но не одна, а сразу четыре. В этом материале будет представлено вам несколько схем импульсных источников питания, выполненных на популярной и надежной микросхеме IR2153. Все эти проекты были разработаны известным пользователем Nem0. Поэтому я здесь буду писать от его имени. Показанные здесь все схематические решения были пару лет назад лично автором собраны и протестированы.
Но вот сейчас, в середине 2018 года, автор решил вновь предложить их вам для повторения, схемы абсолютно рабочие. В данной статье к сожалению не каждая схема имеет для наглядности фото уже готового прибора, но это пока все, что есть.
В общем начнем пока с так называемого «высоковольтного» блока питания:
Схема традиционная, которую использует Nem0 в большинстве своих конструкций импульсников. Драйвер получает питание напрямую от электросети через сопротивление. Это в свою очередь способствует уменьшению рассеиваемой на этом сопротивлении мощности, сравнительно с подачей напряжения от цепи 310v. Схема импульсного блока питания располагает функцией плавного включения напряжения, что существенно ограничивает пусковой ток. Модуль плавного пуска запитывается через конденсатор С2 понижающий сетевое напряжение 230v.
В блоке питания предусмотрена эффективная защита предотвращения короткого замыкания и пиковой нагрузки во вторичном силовом тракте. Роль датчика тока выполняет постоянный резистор R11, а регулировку тока срабатывания защиты выполняется с помощью подстроечника R10. Во время отсечки тока защитой, начинает светится светодиод, сигнализирующий о том, что защита сработала. Выходное двух полярное выпрямленное напряжение составляет +/-70v.
Трансформатор выполнен с одной первичной обмоткой, состоящей из пятидесяти витков, а 4 вторичные обмотки, содержат по двадцать три витка. Диаметр медной жилы и магнитопровод трансформатора расчитываются в зависимости от заданной мощности определенного блока питания.
Теперь рассмотрим следующий блок питания:
Эта версия блока питания во много схожа с описанной выше схемой, хотя в ней имеется существенное отличие. Дело в том, что здесь напряжение питания на драйвер поступает от специальной обмотки трансформатора, через балластный резистор. Все остальные компоненты в конструкции практически одинаковы.
Мощность на выходе этого источника питания обусловлено как характеристикой трансформатора и параметрами микросхемы IR2153, но и ресурсом диодов в выпрямителе. В данной схеме были задействованы диоды КД213А, у которых обратное максимальное напряжение 200v и прямой максимальный ток 10А. Для обеспечения корректной работы диодов при больших токах, их нужно устанавливать на радиатор.
Отдельного внимания заслуживает дроссель Т2. Наматывают его на совместном кольцевом магнитопроводе, в случае необходимости можно использовать другой сердечник. Намотка делается эмаль-проводом с сечением рассчитанным согласно току в нагрузке. Также и мощность импульсного трансформатора определяется в зависимости от того, какую выходную мощность вы хотите получить. Очень удобно делать расчеты трансформаторов с помощью специальных компьютерных калькуляторов.
Теперь третья схема импульсного блока питания на мощных полевых транзисторах IRFP460:
Этот вариант схемы уже имеет конкретную разницу относительно предыдущих моделей. Главные отличия, это система защиты от КЗ и перегруза здесь собрана с использованием трансформатора по току. И есть еще одна разница, это наличие в схеме пары предвыходных транзисторов BD140. Именно эти транзисторы дают возможность отрезать большую входную емкость мощных полевых ключей, относительно выхода драйвера.
Есть еще маленькое отличие, это гасящий напряжение резистор, относящейся к модулю плавного включения, установлен он в цепи 230v. В предыдущей схеме он расположен в силовом тракте +310v. Кроме этого в схеме имеется ограничитель перенапряжения, служащий для гашения остаточного импульса трансформатора. Во всем остальном никаких различий между приведенными выше схемами у этой больше нет.
Четвертая схема импульсника:
В этой схеме все упрощено до придела, здесь нет защиты от короткого замыкания, но собственно она не особо и нужна. В этом варианте блока питания, ток на выходе вторичной цепи 260v уменьшается на сопротивлении R6. Резистор R1 обрезает пиковый ток при пуске, а также сглаживает сетевые искажения.
Скачать: Дополнительные файлы
Предыдущая запись Схема усилителя класса D
Следующая запись Моноблок это что
Функции выводов выходных сигналов
Выше они же были перечислены для TL494CN. Описание на русском языке их функционального назначения будет ниже приведено с подробными пояснениями.
Вывод 8
На этой микросхеме есть 2 npn-транзистора, которые являются ее выходными ключами. Этот вывод – коллектор транзистора 1, как правило, подключенный к источнику постоянного напряжения (12 В). Тем не менее в схемах некоторых устройств он используется в качестве выхода, и можно увидеть на нем меандр (как и на № 11).
Вывод 9
Это эмиттер транзистора 1. Он управляет мощным транзистором ИБП (полевым в большинстве случаев) в двухтактной схеме либо напрямую, либо через промежуточный транзистор.
Вывод 10
Это эмиттер транзистора 2. В однотактном режиме работы сигнал на нем такой же, как и на № 9. В двухтактном режиме сигналы на №№ 9 и 10 противофазны, т. е. когда на одном высокий уровень сигнала, то на другом он низкий, и наоборот. В большинстве устройств сигналы с эмиттеров выходных транзисторных ключей рассматриваемой микросхемы управляют мощными полевыми транзисторами, приводимыми в состояние ВКЛЮЧЕНО, когда напряжение на выводах 9 и 10 высокое (выше ~ 3,5 В, но он никак не относится к уровню 3,3 В на №№ 3 и 4).
Вывод 11
Это коллектор транзистора 2, как правило, подключенный к источнику постоянного напряжения (+12 В).
Примечание: В устройствах на TL494CN схема включения ее может содержать в качестве выходов ШИМ-контроллера как коллекторы, таки эмиттеры транзисторов 1 и 2, хотя второй вариант встречается чаще. Есть, однако, варианты, когда именно контакты 8 и 11 являются выходами. Если вы найдете небольшой трансформатор в цепи между микросхемой и полевыми транзисторами, выходной сигнал, скорее всего, берется именно с них (с коллекторов).
Вывод 14
Это выход ИОН, также описанный выше.





