Усилитель для наушников своими руками
https://youtube.com/watch?v=kvvjYW3G0OU
Для того, чтобы сделать усилитель для наушников своими руками, понадобится:* Паяльник, флюс, припой* Приспособление для пайки «третья рука»* Бокорезы* Растворитель 646 или бензин «калоша»* Блок питания с выходным напряжением 12 В* Наушники, телефон или иное устройство воспроизведения
Шаг первый.Данный кит-набор поставляется с двухсторонней печатной платой, ее качество весьма хорошее и имеет металлизированные отверстия. Также для удобства сборки предусмотрена инструкция, где показана схема усилителя и номиналы компонентов для правильной установки на плате.
На этом усилитель для наушников можно считать готовым, осталось его протестировать.
Шаг четвертый.Для полноценной работы усилителя требуется питание 12 В. В гнездо подключаем блок питания через штекер и вставляем штекер 3.5 мм Jack с двух сторон, один идет в телефон, другой в усилитель, в гнездо с надписью OUT вставляем штекер от наушников и наслаждаемся качественным звучанием. Регулирование громкости осуществляется поворотом ручки переменного резистора.
На этом у меня все, данный кит-набор будет полезен тем, кто хочет усилить звук в своих наушниках, если родного предусилителя устройства не хватает, а также даст немного опыта в сборке радиоконструкторов.
Всем спасибо за внимание и творческих успехов
«А что делать если что-нибудь пойдет не так и я не смогу собрать усилитель?»
Признаться честно, конструктор получился не самым простым. Основная плата (без модулей) содержит более 70 компонентов. Но мы постарались сделать все, чтобы усилитель собирался легко и интересно.

На плате уже обозначены все позиционные места компонентов. А чтобы не мучать Вас поиском нужного компонента при сборке, мы заранее разложили детали в разные пакеты. Все это существенно облегчает установку деталей и уменьшает вероятность ошибок при сборке радиоконструктора усилителя.
А чтобы у Вас было к кому обратиться в трудную минуту, мы подготовили красочный иллюстрированный «путеводитель» по сборке и настройке усилителя.

Он поможет пошагово собрать усилитель и подскажет, на что обратить внимание при проверке и запуске усилителя. Благодаря «путеводителю» собрать усилитель сможет не только опытный, но и начинающий радиолюбитель
Принципиальная схема
В интернете можно найти множество разнообразных предложений, но мы остановились на самой простой и действенной схеме усилителя на основе TDA 2003.

Собранный портативный усилитель для наушников работает по классу A, а коэффициент усиления у него около 18 единиц — такая мощность удовлетворит самого привередливого меломана. На некоторых форумах в интернете продвинутые радиолюбители весьма положительно отзываются об этом чипе и представленной схеме, поэтому после сборки в вашем активе окажется весьма качественный усилитель для наушников. Звуковой ряд, по заверению тех, кто уже сделал для себя лично аналогичное изделие, достоин похвал: даже низкие тембры передаются в полном объеме без искажений — отдельно собирать УНЧ (усилитель низких частот) нет необходимости.
Зачем нужен усилитель для наушников
Вопрос о том, нужно ли усиливать звук в головных телефонах, волнует многих пользователей наушников. Ведь практически в каждом устройстве, воспроизводящем аудиосигналы (плеер, магнитола, персональный компьютер, смартфон и пр.) имеется встроенный усилитель, оснащенный отдельным выходом для подключения наушников. Мало того, измерение параметров встроенных усилителей, проведенные без подключения нагрузки (на холостом ходу), показывает, что все они отвечают требованиям, необходимым для качественного звучания головных телефонов. Однако все дело в том, что при подключении к воспроизводящему устройству ситуация кардинально меняется, причем не в лучшую сторону. И проблема заключается именно в согласовании этих устройств между собой.

При несоответствии выходного сопротивления звуковоспроизводящего устройства импедансу головных телефонов возможны следующие последствия:
- высокая чувствительность низкоомных наушников способствует появлению фонового шума;
- при подключении высокоомных головных телефонов к низкоомному входу источника звука громкость звучания фонограммы может значительно снизиться и т. д.
Избежать означенных проблем можно, если подключать наушники к источнику звука через внешнее усилительное устройство с достаточно большим (свыше 20 кОм) входным сопротивлением. Такой прибор прекрасно взаимодействует с любым встроенным усилителем, поскольку функционирование последнего на высокоомную нагрузку мало чем отличается от его работы на холостом ходу. О сопротивлении наушников подробнее можно узнать из нашей статьи.
Подключаем электрогитару без комбика
- Подсоедините звуковую карту к компьютеру. Для правильной установки, скачайте необходимые драйверы и установите. Подключите гитару к одному из входов звуковой карты.
- Запустите ваш DAW. Нужно подключить звуковую карту в настройках звука. Как правило, если драйверы установлены корректно, аудиоинтерфейс сам определится, просто выберите его из списка.
- Установите скачанные плагины усилителя и кабинета. Для этого, чаще всего, их файлы нужно поместить в определенную папку внутри места расположения вашей DAW, которая предназначена для сторонних VST плагинов. После успешной интеграции, найдите нужный плагин из списка и запустите.
- Отстройте уровень громкости гитары на аудиоинтерфейсе так, чтобы не было перегрузки сигнала. Затем приступайте к настройкам звука внутри плагина усилителя. Тут уже всё на ваш вкус – громкость, уровень эффекта дисторшн, регулировка эквалайзера.
Вот и всё, вы обошлись без комбоусилителя. Такая схема подключения очень полезна, если вы собираетесь, помимо тренировки, еще и записывать свои гитарные риффы. Для достойного звучания через компьютер вам все равно придется потратить некоторую сумму денег, к примеру на аудиоинтерфейс. Но эти вложения с лихвой окупятся разнообразием плагинов, обработок и функцией записи, которые даст DAW.
Питания усилителя
Питание напрямую определяет качество звука усилителя. Конечно, лучше использовать более высокое напряжение питания, которое ко всему еще и двухполярное. Для портативной конструкции, которая будет питаться от одного аккумулятора хорошим напряжением можно считать ±5 вольт.
Этого будет с запасом для раскачки большинства наушников, но при этом такую мощность потянет аккумулятор. Для получения требуемого напряжения воспользуемся dc-dc преобразователем.
DC-DC преобразователь — это устройство способное преобразовывать постоянное напряжение одной величины в постоянное напряжение другой величины.
Фото усилителя звука своими руками
































https://youtube.com/watch?v=lgEfEYcdLD8
https://youtube.com/watch?v=EvfVZ4XSqI4
https://youtube.com/watch?v=ZuL9NzUW2lY
Также рекомендуем просмотреть:
- Вентилятор своими руками
- Прикормка своими руками
- Откатные ворота своими руками
- Ремонт компьютера своими руками
- Станок по дереву своими руками
- Столешница своими руками
- Брусья своими руками
- Лампа своими руками
- Котел своими руками
- Установка кондиционера своими руками
- Отопление своими руками
- Фильтр для воды своими руками
- Как сделать нож своими руками
- Усилитель сигнала своими руками
- Ремонт телевизора своими руками
- Зарядное для аккумулятора своими руками
- Точечная сварка своими руками
- Дымогенератор своими руками
- Металлоискатель своими руками
- Ремонт стиральных машин своими руками
- Ремонт холодильника своими руками
- Антенна своими руками
- Ремонт велосипеда своими руками
- Сварочный аппарат своими руками
- Холодная ковка своими руками
- Трубогиб своими руками
- Дымоход своими руками
- Заземление своими руками
- Стеллаж своими руками
- Блок питания своими руками
- Светильник своими руками
- Жалюзи своими руками
- Светодиодная лента своими руками
- Нивелир своими руками
- Замена ремня ГРМ своими руками
- Лодка своими руками
- Как сделать насос своими руками
- Компрессор своими руками
- Аквариум своими руками
- Сверлильный станок своими руками
Питания усилителя
Питание напрямую определяет качество звука усилителя. Конечно, лучше использовать более высокое напряжение питания, которое ко всему еще и двухполярное. Для портативной конструкции, которая будет питаться от одного аккумулятора хорошим напряжением можно считать ±5 вольт.
Этого будет с запасом для раскачки большинства наушников, но при этом такую мощность потянет аккумулятор. Для получения требуемого напряжения воспользуемся dc-dc преобразователем.
DC-DC преобразователь — это устройство способное преобразовывать постоянное напряжение одной величины в постоянное напряжение другой величины.
DC-DC преобразователь
Уже были рассмотрены две интересных микросхемы dc-dc преобразователей, это MAX660 и TPS16533. Чтобы не мучиться сборкой лишних схем, мы воспользуемся готовым дешевым и очень вкусным модулем DC-DC преобразователя.
Изначально планировалось использовать этот модуль с очень интересными заявленными характеристиками. Но были некоторые сомнения, с питанием от аккумулятора, да и цена в 9 долларов немного напрягала. На днях был получен другой модуль, который превзошел все ожидания.
Стоит такое чудо всего 3 доллара. На АлиЭкспресс очень много продавцов торгующих этим модулем. При заказе просто ориентировался на самую низкую сторону. Уже после получения понял, что это был официальный магазин производителей модуля. Поэтому заказывать рекомендую именно в магазине eletechsup Outlet Store.
Модули продаются под готовые напряжения ±5, ±6, ±9, ±12, ±15 или ±24 вольта. В случае необходимости оно может быть изменено перепайкой резистора R1.
Параметры зависят от выбранного выходного напряжения. Для интересующего нас модуля на ±5 вольт входное напряжение должно составлять 3-4.5 В. При этом выходной ток может достигать 1А для положительного напряжения и 200мА для отрицательной полярности. Что для нас в самый раз.
Реальные характеристики и подробное описание возможностей модуля в скором времени будут рассмотрены в отдельной статье. Пока же могу сказать, что этот модуль потянул 6 сдвоенных ОУ, два из которых составляли описываемый в статье усилитель. Фона нет, да и просадка по напряжению минимальна. Так что модуль своих денег точно стоит.
Следующим шагом станет выбор корпуса.
На данный момент разработка схемы завершена, модуль питания ожидает испытаний, а я нахожусь в ожидании корпуса и других составных частей.
Следите за новостями проекта в Твиттере Follow @AudioGeek_ru
Усилитель для наушников на ОУ
Наиболее удобным вариантом являются схемы на операционных усилителях (ОУ). В таком случае количество элементов сводится к минимуму, а схема не требует никакой наладки.
Большим плюсом операционных усилителей является то, что все они, за исключением специализированных, выпускаются в корпусах DIP8 (Minidip) и SO-8 ( он же SOIC).
Будем ориентироваться на корпус DIP8. По размерам он больше
Поэтому во первых его проще паять, а во вторых он лучше охлаждается, что тоже важно для усилителя. А а для тех микросхем, которых в DIP8 не выпускают можно воспользоваться переходником из SO-8 в DIP8
Назначение выводов ОУ стандартизовано и они взаимозаменяемы. Поэтому можно один раз впаять панельки под микросхемы и просто вставлять микрухи без помощи паяльника. Это не только упростит замену микросхем но и убережет их от возможного перегрева при пайке.
Сборка усилителя
Собирая этот усилитель мне захотелось отойти от классического металлического шасси в пользу «хорошо звучащего» дерева. Правда вместо дерева я воспользовался фанерой, которая в прошлой жизни гордо называлась кухонной доской.
Но вот корпус я все равно предпочел сделать из метала для экранировки потрохов усилителя. На роль крышки пошла крышка от куска какого-то военного прибора для проверки радиоламп в полевых условиях. Это счастье досталось мне от соседа, после сноса его гаража.
После того как я определился с расположением элементов на фанерной крышке корпуса, были просверлены все необходимые отверстия
Тут стоит заострить внимание, пожалуй, только на сверление отверстий под панельки для ламп. Т.к
панельки было решено устанавливать с верхней стороны, то для свободного доступа к контактам, с внутренней стороны я высверливал отверстия бОльшего диаметра, оставляя 4 слоя фанеры, для крепления самих ламп.
Тут стоит быть осторожным и внимательным т.к. фанера любит расслаиваться. Поэтому как только появлялся намек на трещину я подклеивал его суперклеем.
Усилитель для наушников на ОУ
Наиболее удобным вариантом являются схемы на операционных усилителях (ОУ). В таком случае количество элементов сводится к минимуму, а схема не требует никакой наладки.
Большим плюсом операционных усилителей является то, что все они, за исключением специализированных, выпускаются в корпусах DIP8 (Minidip) и SO-8 ( он же SOIC).
Будем ориентироваться на корпус DIP8. По размерам он больше
Поэтому во первых его проще паять, а во вторых он лучше охлаждается, что тоже важно для усилителя. А а для тех микросхем, которых в DIP8 не выпускают можно воспользоваться переходником из SO-8 в DIP8
Назначение выводов ОУ стандартизовано и они взаимозаменяемы. Поэтому можно один раз впаять панельки под микросхемы и просто вставлять микрухи без помощи паяльника. Это не только упростит замену микросхем но и убережет их от возможного перегрева при пайке.
Качество компонентов
Конденсатор С1 должен быть неполярным. Лучше полипропиленовый или пленочным. Конденсатор С2 лучше использовать керамический. Точность конденсаторов не так важна, но лучше использовать с точностью не хуже 5%. Резисторы желательно точностью не хуже 1%
Хорошие микросхемы стоят недешево. Например, за две оригинальные OPA2604, которые и предлагались в исходной схеме, придется отдать около 23$.
Но совсем не обязательно сразу закупать самое дорогое. Для начала можно поставить что-то из ассортимента ближайшего магазина радиодеталей, а постепенно заменить их более качественными компонентами. Плата будет работать на любых деталях.
Цены на операционные усилители лежат в широких пределах и не всегда дороже значит лучше для звука. Для начала можно будет установить что-то недорогое и доступное, например любимую многими NE5532(0.3$). Очень желательно чтобы она была производства Филлипс.
В последствии с заменой ОУ можно будет играться сколько хотите. Если рассматривать ОУ классом повыше, то для звука хорошо себя зарекомендовали OPA2134, OPA2132, OPA2406, AD8066, AD823, AD8397….
В чем «фишка» этого усилителя?
В чем «фишка» этого усилителя?
Схема совсем не нова. Она известна еще из даташитов 90-х годов. Но интересность схемы заключается в том, что оба ОУ усиливают один и тот же сигнал. Но это не мостовое включение. Выходные сигналы обоих ОУ находятся в фазе, благодаря чему их выходные токи складываются.
Такое включение решает проблему малого выходного тока многих ОУ. Это заметно увеличивает количество ОУ, которые могут быть использованы в усилителе. Теперь достаточно, чтобы каждый операционный усилитель мог обеспечивать выходной ток в 35-40 мА, вместо 70-80 в случае одного ОУ на канал.
Основа устройства
Начинающие радиолюбители в первую очередь задаются вопросом: из чего можно собрать простой усилитель звука в домашних условиях. Работа устройства основывается на транзисторах или микросхемах, либо возможен редкий вариант — на лампах. Рассмотрим подробнее каждый из них.
Транзисторы
Преимущества транзисторов в малом потреблении электроэнергии. Устройство выдает отличные показатели звука, легко встраивается в любую технику и не требует дополнительной настройки. К тому же нет необходимости в поиске и использовании сложных микросхем.
Лампы
На сегодняшний день устаревший метод сборки, основанный на лампах дает качественное звучание, но обладает рядом недостатков:
- повышенная энергоемкость
- габариты
- вес
- стоимость комплектующих
Микросхемы
Микросхему серии TDA и аналогичную можно приобрести в магазинах или воспользоваться микросхемой от ненужного телевизора.
Схема лампового усилителя для наушников
Я никоим образом не претендую на авторство схемы и на какое-то к ней отношение. Я просто выступаю в роли пропагандиста здорового образа жизни рукодельничества и электроники.
Вот так выглядит оригинальная схема автора:
Идея схемы состоит в том, что это SRPP каскад и раскачкой наушников занимается по две лампы в каждом канале. Лампой служит довольно распространенная 6Н6П, являющаяся сдвоенным триодом — всё, как вы любите).
Схема рассчитывалась на коэффициент усиления равный двум. Однако на нагрузку в 32 Ома он составляет чуть более единицы, около 1,2 как заявляет сам автор. Если же ваши наушники более высокоомные, то коэффициент усиления будет стремиться к двум.
Тем не менее несмотря на коэффициент усиления немногим больше единицы – это коэффициент усиления по напряжению. Т.е. усилитель практически не усиливает по громкости, зато он усиливает сигнал по току
А это очень важно, т.к. если усилитель для наушников (так же как и любой другой усилитель) не может обеспечить достаточный ток в нагрузку, то это приводит к проседанию выходного напряжения – а это искажения формы сигнала и смерть для звука
С другой стороны использовать такой усилитель логичнее с наушниками скорее относящимися к категории «профессиональные», а их сопротивление не часто бывает ниже 50-60 Ом.
Если уровень сигнала вашего источника недостаточный, то автор предлагает решение в виде дополнительного входного каскада на лампе 6Н1П, с коэффициентом усиления равным 10:
С моими источниками сигнала и наушниками я не испытал необходимости в этом каскаде.
Что касается лампы 6Н6П то стоит обратить внимание, что она требует достаточно большого накального тока, порядка 750 мА. Если трансформатор не может обеспечить достаточный ток, то напряжение накала будет проседать
Плохо это не только тем, что звук будет более зажатым, но и тем что при этом будет происходить «холодный вырыв» электронов из катодов ламп. Это приводит к уменьшению срока службы ламп.
Схема усилителя для наушников
Регулярные скитания по по бескрайним просторам помойки
кладезя знаний — интернету, привели к интересной находке. Это был PDF файл от компании Burr Brown. Который воодушевил меня создать усилитель для наушников на ОУ. С языка потенциального врага, его название дословно можно перевести следующим образом: Удвоение выходного тока в нагрузку двумя аудио ОУ OPA2604
.
Файл состоит из двух страниц, где ценность представляет только первая. Представленная там схема усилителя для наушников была перерисована и избавлена от лишних умных надписей.
Знакомьтесь, это будущее сердце нашего усилителя. А если быть точнее — это схема одного канала. Каналов у нас будет 2, а значит потребуется два сдвоенных операционных усилителя (ОУ
).
Упростим себе жизнь
Тех, кто только открывает для себя электронику и качественный звук, непременно порадует факт, что собирать потребуется усилительную часть. Да и то позже будет дана, готовая для повторения, печатная плата и вся остальная необходимая информация
Остальные узлы будут куплены готовыми. Это в разы упростит и удешевит задачу без какой-либо потери качества. Самостоятельная сборка таких узлов прилично усложнит задачу. А обойтись без них в задуманной конструкции не получится.
К тому же при сегодняшних масштабах производства различных модулей, стоимость покупки деталей для такого модуля обходится дороже стоимости готового модуля. Возникает резонный вопрос — че париться то?)
Устройство для наушников
Усилители для мобильного телефона питаются в основном за счет батареек, поэтому важно собрать прибор с низким потреблением энергии
Представленная далее инструкция соответствует этому требованию
Если владельцу не так важно портативность, можно встроить разъем для питания от электросети
Не рекомендуется использовать импульсные детали, так как они могут создавать помехи и ухудшать качество звука.
Для создания самодельного устройства лучше выбрать следующие элементы:
- медный кабель 30-40 см;
- вход для адаптера;
- микросхема KA2209;
- вход для штекера;
- 4 конденсатора 100 мкФ.
Схемой для сборки можно пользоваться от аналогичной платы TDA2822. От использования радиатора можно отказаться, выполнив устройство навесным монтажом.
Схема вторая, продвинутая
На глаза попалась схема усилителя для наушников, которая называлась «Блок регулирования громкости и тембра для стереонаушников». (Автор — Анджей Космински, Hobby Elektronik, №2/2000, c. 48–49). Сами регуляторы громкости и тембра выполнены на микросхеме А1 – TDA1524A в типовой схеме включения. (Так было написано в журнале, в оригинальном описании на микросхему схема немного другая. Но здесь схема приводится именно в «опубликованнном» виде).

На сдвоенном операционном усилителе А2 собран «мощный» усилитель, способный работать на низкоомные наушники.
Глубина регулировки громкости (R2) от –80 до +21 дБ, тембра НЧ (R4) +/- 12дБ на частоте 100 Гц, тембра ВЧ (R5) +/- 10 дБ на частоте 10 кГц.
Максимальное входное напряжение не более 2,5 Вольт, напряжение питания 12 Вольт, потребляемый ток 40 мА. Регулировочные резисторы должны быть на 47 кОм с линейной зависимостью изменения сопротивления от угла поворота движка (так называемая группа «А»).
Сложностей в изготовлении возникнуть не должно. Если захотите питать усилитель от источника +12 Вольт из блока питания компьютера — придется принимать меры для защиты от помех по цепям питания (таким же образом, как поступают изготовители автомобильных магнитол — ставят специальные фильтры).
Любители стрелялок могут ограничиться данными конструкциями, а меломанам предлагается читать текст дальше.
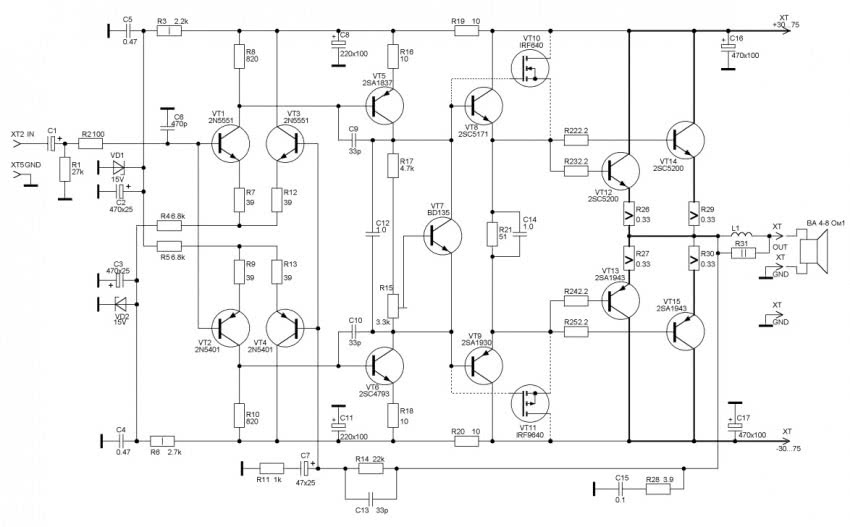
Принципиальная схема
В интернете можно найти множество разнообразных предложений, но мы остановились на самой простой и действенной схеме усилителя на основе TDA 2003.

Собранный портативный усилитель для наушников работает по классу A, а коэффициент усиления у него около 18 единиц — такая мощность удовлетворит самого привередливого меломана. На некоторых форумах в интернете продвинутые радиолюбители весьма положительно отзываются об этом чипе и представленной схеме, поэтому после сборки в вашем активе окажется весьма качественный усилитель для наушников. Звуковой ряд, по заверению тех, кто уже сделал для себя лично аналогичное изделие, достоин похвал: даже низкие тембры передаются в полном объеме без искажений — отдельно собирать УНЧ (усилитель низких частот) нет необходимости.
Схема первая, простая
Схема усилителя для наушников достаточно проста. (Автор — Валентий Святы, Practyczny Elektronik №2/2000, c. 4–6.) Собственно , которая при напряжении питания 9 Вольт может развить на нагрузке 8 Ом мощность до 1 Вт. Микросхема нормально работает на нагрузку до 4 Ом и при выходной мощности 150 мВт обеспечивает коэффициент гармоник не более 0,2%. Значит, при работе на наушники усилитель не перетрудится, сильно греться и искажать звук не будет.

Главная особенность данной схемы — автоматическое включение-выключение питания. При подаче на вход усилителя звукового сигнала напряжение на выходе детектора на диодах VD1, VD2 становится достаточным для открывания транзистора VT2, который далее открывает транзистор VT1, через который напряжение питания и проходит на микросхему.
Питание усилителя осуществляется от 9-ти вольтовой батареи («Кроны», например). При отсутствии звукового сигнала напряжение на выходе детектора уменьшается до нулевого, транзисторы закрываются и микросхема обесточивается. Усилитель для наушников работоспособен при напряжении питания от 1,8 до 15 Вольт.
Естественно, если вы не страдаете забывчивостью — можете выбросить из схемы «лишние» детали (детектор и транзисторный ключ) и установить простой выключатель в цепи питания.
Подключаем электрогитару без комбика
- Подсоедините звуковую карту к компьютеру. Для правильной установки, скачайте необходимые драйверы и установите. Подключите гитару к одному из входов звуковой карты.
- Запустите ваш DAW. Нужно подключить звуковую карту в настройках звука. Как правило, если драйверы установлены корректно, аудиоинтерфейс сам определится, просто выберите его из списка.
- Установите скачанные плагины усилителя и кабинета. Для этого, чаще всего, их файлы нужно поместить в определенную папку внутри места расположения вашей DAW, которая предназначена для сторонних VST плагинов. После успешной интеграции, найдите нужный плагин из списка и запустите.
- Отстройте уровень громкости гитары на аудиоинтерфейсе так, чтобы не было перегрузки сигнала. Затем приступайте к настройкам звука внутри плагина усилителя. Тут уже всё на ваш вкус – громкость, уровень эффекта дисторшн, регулировка эквалайзера.
Вот и всё, вы обошлись без комбоусилителя. Такая схема подключения очень полезна, если вы собираетесь, помимо тренировки, еще и записывать свои гитарные риффы. Для достойного звучания через компьютер вам все равно придется потратить некоторую сумму денег, к примеру на аудиоинтерфейс. Но эти вложения с лихвой окупятся разнообразием плагинов, обработок и функцией записи, которые даст DAW.
Схемы усилителей для наушников: как сделать USB усилитель звука своими руками
Схемы усилителей для наушников — самостоятельная сборка простого усилителя мощности подключаемого через порт USB, с использованием недорогих и доступных электронных компонентов. Для создания такого аппарата отлично подходит широко известная фирменная микросхема TDA7050.

Низковольтный стерео усилитель мощности TDA7050 с великолепными частотными характеристиками, имеет защиту от неправильного подключения питания. Микросхема совершенно не требовательна в работе, имеет два варианта подключения — стерео либо моно. При включении микросхемы в мост мощность двух каналов суммируется.
Хотя подавляющее большинство пользователей используют вариант стерео подключения, так как удвоенная мощность на обычные наушники не каждому требуется. Если вы ориентируетесь подавать на усилитель напряжение питания 3v, скажем будете использовать пару 1,5 вольтовых батарейки, тогда мощность в нагрузке составит 36mW, а при напряжении 4,5v будет в пределах 76 mW.
Мостовая и стерео схемы усилителей
Представленная ниже схемы усилителей для наушников имеет очень простую структуру, а дополнительные компоненты для ее обвязки практически не требуются. Единственное, что в стерео варианте на выходе последовательно наушникам устанавливаются два электролитических конденсатора по 47µF каждый. Ну и естественно во входной цепи по одному потенциометру на каждый канал для регулировки уровня громкости.
В схеме мостового подключения, так там вообще ничего не надо, кроме одного регулятора громкости. Постоянное напряжение для питания усилителя TDA7050 можно подавать в пределах от 3v до 6v. Благодаря этому, устройство можно запитывать через USB-шину, на которой штатное напряжение 5v.
Характеристики TDA7050
| Параметр | Обозначение | Мин. | Тип. | Макс. | Ед. изм. |
| Питание | |||||
| Напряжение питания | VP | 1.6 | — | 6.0 | В |
| Общий потребляемый ток | Itot | — | 3.2 | 4 | мА |
| Мостовая схема включения | |||||
| Выходная мощность при VP = 3.0 В; dtot = 10% | Po | — | 140 | — | мВт |
| Выходная мощность при VP = 4.5 В; dtot = 10% (RL = 64 Ом) | Po | — | 150 | — | мВт |
| Усиление по напряжению | Gv | — | 32 | — | дБ |
| Напряжение шумов на выходе при RS = 5 кОм; f = 1 кГц | Vno(rms) | — | 140 | — | мкВ |
| Напряжение шумов на выходе при RS = 0 Вт; f = 500 кГц; B = 5 кГц | Vno(rms) | — | tbf | — | мкВ |
| Напряжение смещения нуля на выходе (при RS = 5 кОм) | |ΔV| | — | — | 70 | мВ |
| Входное сопротивление (при RS = ∞) | |Zi| | 1 | — | — | МОм |
| Входной ток смещения | Ii | — | 40 | — | нА |
| Схема включения в стерео режиме | |||||
| Выходная мощность при VP = 3.0 В; dtot = 10% | Po | — | 35 | — | мВт |
| Выходная мощность при VP = 4.5 В; dtot = 10% | Po | — | 75 | — | мВт |
| Усиление по напряжению | Gv | 24.5 | 26 | 27.5 | дБ |
| Напряжение шумов на выходе при RS = 5 кОм; f = 1 кГц | Vno(rms) | — | 100 | — | мкВ |
| Напряжение шумов на выходе при RS = 0 Вт; f = 500 кГц; B = 5 кГц | Vno(rms) | — | tbf | — | мкВ |
| Разделение каналов при RS = 0 Ом ; f = 1 кГц | α | 30 | 40 | — | дБ |
| Входное сопротивление (при RS = ∞) | |Zi| | 2 | — | — | МОм |
| Входной ток смещения | Ii | — | — | 20 | нА |

Регулировка уровня громкости в наушниках выполняется с помощью спаренных потенциометров с номинальным сопротивлением 20kOm. Что касается питающего тракта, то как показывает практика, всеже будет лучше если в цепи 5v установить стабилизатор напряжения, а выбирать нужно такой, у которого незначительное падение напряжения при полной загрузки. Отличным вариантом может быть линейный регулятор напряжения MCP1702.

На входе и выходе линейного регулятора устанавливаются фильтры в виде пары электролитических конденсаторов емкостью по 100µF и один пленочный 0,1µF на выходе. Они необходимы для для фильтрации пульсирующего напряжения в этой цепи. Предельное напряжение, которое можно подключать на MCP1702 — 13v. При применении такого стабилизатора расширяется функциональность усилителя за счет возможности теперь использовать напряжение питания в пределах 4v — 13v. Либо можно воспользоваться батарейкой, которую нужно будет подсоединить непосредственно к 8 выводу микросхемы TDA7050, то есть минуя MCP1702.
Скачать: Файл печатной платы и даташит на TDA7050 и MCP1702
USB усилитель звука для наушников своими руками
https://youtube.com/watch?v=XKdeOHWcPBM
Предыдущая запись Двухполярное питание из однополярного источника напряжения
Следующая запись Индикаторы уровня сигнала: схема светодиодной шкалы





