Детали и конструкция
Переменный резистор любой малогабаритный сопротивлением 33 .68 кОм. подойдёт переменный резистор из модернизируемой АС. Резистор R1 невозгораемый Р1-7-1 или импортный разрывной. Остальные резисторы общего применения соответствующей мощности, например, С1-14, С2-22, С2-33. МЛТ.
РПМ. Варистор FNR-10К561 в этой конструкции можно заменить на любой из FNR-10K471, FNR-10К561, TVR10471, MYG10-471, INR14D471. INR10D561. при отсутствии можно не устанавливать, надёжность устройства при этом снизится.
Оксидные конденсаторы — импортные аналоги К50-68. Конденсаторы С7, С8 плёночные, остальные неполярные конденсаторы любые малогабаритные керамические или плёночные, например. К10-50. К73-24.
Диоды Шотки 1N5822 в этой конструкции можно заменить любыми одинаковыми из SR340, SR350, SR306, MBR360, SR505, SR506, DQ06, SK34.
При отсутствии диодов Шотки можно установить обычные кремниевые, например, из серий КД226. КД257. КД258, FR151 — FR157. в этом случае максимальная выходная мощность DA1 немного снизится Стабилитрон BZV55C-6V2 заменим на 1N4735A, TZMC-6V2, КС162А, КС162В. 2С162А.
Вместо светодиода DB8a-433CG зелёного цвета свечения, диаметр линзы 8 мм можно установить любой непрерывного свечения без встроенных резисторов, например, из серий АЛ307, КИПД40.
Если индикация включенного состояния УМЗЧ не нужна, светодиод заменяют перемычкой, резистор R8 устанавливают сопротивлением 1.8 кОм.
Для этой конструкции подойдёт только микросхема TDA7496L. Другие микросхемы серии TDA7496 имеют иные параметры и отличающиеся схемы включения. Для микросхемы используется латунный или медный Н-Ш- образный теплоотвод с площадью охлаждающей поверхности 12 см.кв.
Один из лепестков этого теплоотвода, толщиной 1 мм, приклеен теплопроводным клеем к нижней части корпуса микросхемы, проходит по всей её длине.
Два других лепестка большим количеством припоя припаяны к выводам 1 — 3. 18-20. желательно использовать легкоплавкий припой Также, эти выводы большим количеством припоя припаяны к печатной дорожке — общему проводу. Дроссель L1 — кольцо из низкочастотного феррита диаметром 10. 20 мм, на котором намотано 4 витка экранированного сигнального провода.
Клавишный выключатель MR-2 заменим на MR21, SWA206A, OR-L, KCD-2011, NT-002A, ESB92S или другой, рассчитанный на коммутацию напряжения сети переменного тока.
SA2 — по желанию, с фиксацией или без фиксации положения со свободно разомкнутыми контактами, например. ПКн-61. SA3 с фиксацией положения с двумя группами контактов, например.
IRS-202-1C. можно использовать имеющийся кнопочный выключатель от модернизируемой АС.
Динамические головки широкополосные с сопротивлением катушки 8 .10 Ом. мощностью от 3 Вт, например. VА3002С (7 Вт), YDT0613-100AP (15 Вт).
Унифицированный понижающий трансформатор ТП-114-5 можно заменить на ТП8-5-220-50 (вторичные обмотки соединяют параллельно). Подойдёт любой другой понижающий трансформатор с габаритной мощностью от 10 Вт и напряжением на вторичной обмотке 11…14 В.
Для самостоятельного изготовления трансформатора подойдёт Ш-образный магнитопровод с площадью центрального керна 5 см кв. Первичная обмотка содержит 2300 витков обмоточного провода диаметром 0,15 мм. Вторичную обмотку наматывают обмоточным проводом диаметром 0,56… 0,62 мм. содержит 135 витков.
Рис. 2. Печатная плата для схемы усилителя на микросхеме TDA7496L.
Безошибочно изготовленное из исправных деталей устройство начинает работать сразу. Подстроечным резистором R4 устанавливают желаемый уровень приглушения звука.
Резистор R2 подбирают таким образом, чтобы максимальная громкость достигалась в крайнем верхнем, по схеме, положении движка переменного резистора R2.
Подключив к входу УМЗЧ функциональный генератор, а к его выходу осциллограф или милливольтметр переменного тока + частотомер убеждаются в отсутствии самовозбуждения УМЗЧ как в режиме нулевой громкости, так и в режиме максимальной амплитуды выходного синусоидального сигнала — если нет дефектов у используемого осциллографа. линия синусоиды не должна «размазываться» В противном случае, ищем ошибки компоновки, по книге изучаем основы конструирования УМЗЧ.
Бутов А. Л. РК-04-2019.
Литература:
- Бутов А.Л. Четыре маломощных стереоусилителя — РК-10-2010.
- Бутов А.Л Стереоусилитель на AN7147 с индикатором перегрузки -РК-02-2012.
- Атаев Д.И., Болотников В.А Функциональные узлы усилителей высококачественного звуковоспроизведения. 1989.
↑ Опыты с мостовым усилителем
проводились по схемам, показанным на рис. 10 и 12. На рис. 10 приведена схема экспериментального мостового усилителя. Исключён фрагмент. Полный вариант статьи доступен меценатам и полноправным членам сообщества. Читай условия доступа.
Рис. 10. Принципиальная схема экспериментального мостового усилителя
В отличие от схемы стереофонического усилителя (рис. 3), в которой предполагается, что разделительные конденсаторы имеются на выходе предыдущего устройства, на входе мостового усилителя включен разделительный конденсатор, определяющий нижнюю частоту, воспроизводимую усилителем.
В зависимости от конкретного применения емкость конденсатора С1 может быть от 0,1 мкФ (fн = 180 Гц) до 0,68 мкФ (fн = 25 Гц) и более. При емкости С1, указанной на принципиальной схеме нижняя частота воспроизводимых частот составляет 80 Гц.
Внутренние резисторы, подключенные к инвертирующим входам усилителя через разделительный конденсатор С2 соединены между собой, что обеспечивает на выходах равные по величине, но противоположные по фазе сигналы.
Конденсатор С3 осуществляет коррекцию частотной характеристики усилителя на высоких частотах.
Поскольку потенциалы выходов усилителя по постоянному току равны, стало возможным непосредственное подключение нагрузки, без разделительных конденсаторов.
Назначение остальных элементов описывалось ранее.
Для стереофонического варианта потребуется два мостовых усилителя на микросхеме TDA2822M. Схему включения несложно получить, взяв за основу рис. 4.
Надежная работа усилителя в мостовом режиме обеспечивается выбором соответствующего напряжения питания в зависимости от сопротивления нагрузки (см. таблицу).
Все детали мостового усилителя размещены на печатной плате размерами 32 х 38 мм из односторонне фольгированного стеклотекстолита толщиной 2 мм. Чертеж возможного варианта платы изображен на рис. 11.
Рис. 11. Размещение элементов на плате мостового усилителя
Детали мостового усилителя
DA1 — TDA2822M ST Корпус: DIP8-300 — 1 шт., SCS-8 Розетка dip узкая — 1 шт., R1 — Рез.-0,25-10к (Коричневый, черный, оранжевый, золотистый) — 1 шт., R2, R3 — Рез.-0,25-4,7 Ом (Желтый, фиолетовый, золотистый, золотистый) — 2 шт., С1 — Конд.0,22/63V К73-17 — 1 шт., С2 — Конд.10/16V 0511 +105°C — 1 шт., С3 — Конд.0,01/630V К73-17 — 1 шт., С4 – С6 — Конд.0,1/63V К73-17 — 3 шт., С7 — Конд.1000/16V 1021+105°C — 1 шт.
Принципиальная схема типового мостового УМЗЧ и размещение элементов на печатной плате показаны соответственно на рис. 12 и 13.
Исключён фрагмент. Полный вариант статьи доступен меценатам и полноправным членам сообщества. Читай условия доступа.
Рис. 12. Типовая схема включения микросхемы в мостовом режиме
Рис. 13. Размещение элементов типового мостового УМЗЧ
Детали типового мостового УМЗЧ
DA1 — TDA2822M ST Корпус: DIP8-300 — 1 шт., SCS-8 Розетка dip узкая — 1 шт., R1 — Рез.-0,25-10к (Коричневый, черный, оранжевый, золотистый) — 1 шт., R2, R3 — Рез.-0,25-4,7 Ом (Желтый, фиолетовый, золотистый, золотистый) — 2 шт., С1, С3 — Конд.10/16V 0511 +105°C (Емкость С3 может быть увеличена до 470 мкФ) — 2 шт., С2 — Конд.0,01/630V К73-17 — 1 шт., С4 – С6 — Конд.0,1/63V К73-17 — 3 шт.
DataSheet
Стерео усилитель звуковой частоты с двумя выходами по 25 Вт, с функцией отключения звука и режимом ожидания.
- Диапазон питания (до ±25 В)
- Двуполярное питание
- Большая выходная мощность 25 + 25 Вт при суммарном коэффициенте гармонических колебаний 10%, сопротивлении нагрузки 8 Ом и напряжении питания ±20 В.
- Нет шумов при включении и выключении
- Режим отключения звука
- Низкий ток потребления в режиме ожидания
- Защита от короткого замыкания
- Защита от перегрева
Купить TDA7265
Описание
TDA7265 — стерео усилитель класса АВ в корпусе Multiwatt, применяемый в высококачественных Hi-Fi музыкальных центрах и телевизорах.

Рис. 1 Схема включения с двуполярным питанием
Абсолютные максимальные значения
| Обозначение | Параметр | Значение | Ед. изм. |
| VS | Напряжение питания | ±25 | В |
| IO | Максимальный выходной ток (внутренне ограничен) | 4.5 | А |
| Ptot | Рассеиваемая мощность Tcase = 70°C | 30 | Вт |
| Top | Рабочая температура | от -20 до 85 | °C |
| Tstg, Tj | Температура хранения и температура p-n перехода | от -40 до +150 | °C |

Рис. 2 Расположение выводов (вид сверху)
Тепловые характеристики
| Обозначение | Описание | Значение | Ед. изм. | |
| Rth j-case | Тепловое сопротивление кристалл-корпус | Макс. | 2 | °C/Вт |

Рис.3 Схема включения с однополярным питанием
Электрические характеристики (См. схему включения для проверки VS = + 20 В; RL = 8 Ом; RS = 50 Ом; GV = 30 dB; f = 1 кГц; Tamb = 25°C, если иное не указано в спецификации)
Связанные материалы
3500 микросхем усилителей мощности низкой частоты и их аналоги. Е. Ф. Турута… 3500 микросхем усилителей мощности низкой частоты и их аналоги. Е. Ф. Турута Издательство: ДМК…
Объект «Труба». Загадка!… Кто догадается, что это за космическая штуковина, тому ничего не будет. Свои догадки пишите в…
5000 современных микросхем УНЧ и их аналоги. Е.Ф.Турута… 5000 современных микросхем УНЧ и их аналоги. Е.Ф.Турута Издательство: Наука и техника Год издания:…
TDA7265… 25+25 Ватт стерео усилитель с Мутем и Стендбаем. Можно включать в мосте. Защита от КЗ и перегрева….
Современные усилители на микросхемах. Баширов С.Р…. Современные усилители на микросхемах. Баширов С.Р. В данном издании рассмотрены конструкции узлов…
Микросхемы для импульсных источников питания и их применение… Хочу предложить Вашему вниманию справочник «Микросхемы для импульсных источников питания и их…
Аудио усилитель TDA7265 2x25W. Объект «Труба» — отгадка… С загадкой получился некоторый фальстарт: я прислал Игорю фото с вопросом «стоит ли писать от этом…
TDA1514A: 50-ваттный усилитель за 15 минут… Одна из разработок — микросхема TDA1514A – может помочь в создании Hi-Fi усилителя…
Защита USB-устройств от статики. Чипы TPD2E001, USB6B1, STF202-22T1G… Наверное каждый из нас когда-нибудь испытывал на себе разряд статического электричества, а многие…
Популярные статьи Два изображения на одной картине
Усилитель на микросхеме TA8205, TA8210, TA8215, TA8221… Очень кратенькая практическая статейка с фотками, навеянная проектом нашего болгарского товарища по…
TDA2030a как проверить ? | Петрович Мастер
Дневники Файлы Справка Социальные группы Все разделы прочитаны. Как проверить исправность цифровых микросхем без выпайки их из платы. Очень часто когда приходится ремонтировать цифровую технику сталкиваешься с такой проблемой — одна цифрова микросхема закорачивает другую микросхему, поэтому когда проверяешь сигнал на выходе микросхемы и его там нет, можно придти к ложному выводу что микросхема не исправна.
Я обычно разрываю печатные дорожки к другим микросхемам. Но есть ли другой способ чтобы проверять микросхемы без разрыва дорожек? Кто знает поскажите пожалуйста. Вот пример: Ремонтировал цифровое радио. Не было сигнала с выхода регистра сдвига включенного по схеме делителя частоту. Проверил осциллографом сигнал на входе — сигнал был. Подумал что несправен делитель. Но когда отпаял один выход, сигналы появились на всех выходах, включая тот который отпаял.
Значит микросхема исправна. Оценка 0. Крупнейшее в Китае предприятие по производству прототипов печатных плат, более , клиентов и более 10, онлайн-заказов ежедневно. Для шинных буферов типа SN74LS и др помогает надевание сверху на впаянную неисправную микросхему микросхемы исправной. Кратковременно можно подать проводом сигнал нужной полярности и проследить изменения осциллом-микросхемы обычно из строя не выходят. Если изменилось, то скорее всего сдохла 1-я, если не изменилось то 2-я.
Это вообще, конечно шаманство, но иногда помогает. Если есть повторяющиеся блоки, но по осциллографу не понятно, можно тестером вызванивать одинаковые микросхемы в этих похожих блоках. Но лучше всего, это хорошо представлять как это все должно работать. Если же это невозможно, то вышеописанное, костер и прыжки вокруг него с бубном шамана.
Противное это занятие. Литиевые батарейки Fanso для систем телеметрии и дистанционного контроля. Системы телеметрии находят все более широкое применение во многих отраслях на промышленных и коммунальных объектах. Требования, предъявляемые к условиям эксплуатации приборов телеметрии и, как следствие, источников питания для них, могут быть довольно жесткими. Компания Fanso предоставляет широкий спектр продукции высокого качества, подтверждаемого выходным контролем, которая рассчитана на различные условия применения.
Дедукционному методу полноценной замены пока нет. Компэл совместно с Texas Instruments приглашают на вебинар, посвященный системам-на-кристалле для построения ультразвуковых расходомеров жидкостей и газов на базе ядра MSP Вебинар проводит господин Йоханн Ципперер — эксперт по ультразвуковым технологиям, непосредственно участвовавший в создании данного решения.
Можно еще пройтись тестером с прозвонкой по ножкам микросхемы на наличие закорачивания на землю и на питание , особенно помогает когда стоит планар с большим количеством выводов. Опции темы. Обратная связь — РадиоЛоцман — Вверх. Перевод: zCarot. Как проверить исправность цифровых микросхем без выпайки их из платы Очень часто когда приходится ремонтировать цифровую технику сталкиваешься с такой проблемой — одна цифрова микросхема закорачивает другую микросхему, поэтому когда проверяешь сигнал на выходе микросхемы и его там нет, можно придти к ложному выводу что микросхема не исправна.
Отправить личное сообщение для vladelectron. Найти ещё сообщения от vladelectron. Отправить личное сообщение для LEAS. Найти ещё сообщения от LEAS. Файловый архив. Скачиваний: 1. Загрузок: 17 Литиевые батарейки Fanso для систем телеметрии и дистанционного контроля Системы телеметрии находят все более широкое применение во многих отраслях на промышленных и коммунальных объектах.
Дедукционному методу полноценной замены пока нет Цитата: Сообщение от LEAS помогает надевание сверху на впаянную неисправную микросхему микросхемы исправной. Отправить личное сообщение для Werdis. Найти ещё сообщения от Werdis. Скачиваний: 1 1. Похожие темы. Продам полупроводники отеч. Ваши права в разделе. Вы не можете создавать новые темы Вы не можете отвечать в темах Вы не можете прикреплять вложения Вы не можете редактировать свои сообщения BB коды Вкл.
https://youtube.com/watch?v=hDrcZ-hNqj0
https://youtube.com/watch?v=NltuwClHa0g
https://youtube.com/watch?v=6DpjYgfU1R8
TDA8567q 4х25 Вт
Мостовой усилитель класса Hi – Fi на четыре канала. Открыть в полном размере
Есть защита от короткого замыкания выходного каскада и термозащита с уменьшением выходной мощности при перегреве. А еще микросхема обладает защитой от колебаний напряжения и режимом отключения. Еще данная микросхема обладает режимом вкл/выкл входного сигнала(режим Mute), и защитой при подаче напряжения на схему от «щелчка».
Характеристики микросхемы
| Параметр | Значение |
| Uпит | 6-18 В |
| Iвых | 7,5 А |
| Iпокоя | 230 мА |
| Pвых | 4х25 Вт |
| Rвх | 30 кОм |
| Коэффициент усиления | 26 дБ |
| Полоса частот | 20-20000 Гц |
| Коэффициент гармоник | 0,05 % |
| Rнагр | 4 Ом |
Назначение выводов
| Номер вывода | Назначение |
| 1 | Напряжение питания |
| 2 | Выход 1+ |
| 3 | Общий |
| 4 | Выход 1- |
| 5 | Выход 2- |
| 6 | Общий |
| 7 | Выход 2+ |
| 8 | Напряжение питания |
| 9 | Диагностика |
| 10 | Вход 1 |
| 11 | Вход 2 |
| 12 | Общий сигнальный |
| 13 | Вход 3 |
| 14 | Вход 4 |
| 15 | Выбор режима |
| 16 | Напряжение питания |
| 17 | Выход 3+ |
| 18 | Общий |
| 19 | Выход 3- |
| 20 | Выход 4- |
| 21 | Общий |
| 22 | Выход 4+ |
| 23 | Напряжение питания |
↑ Принципиальная схема усилителя
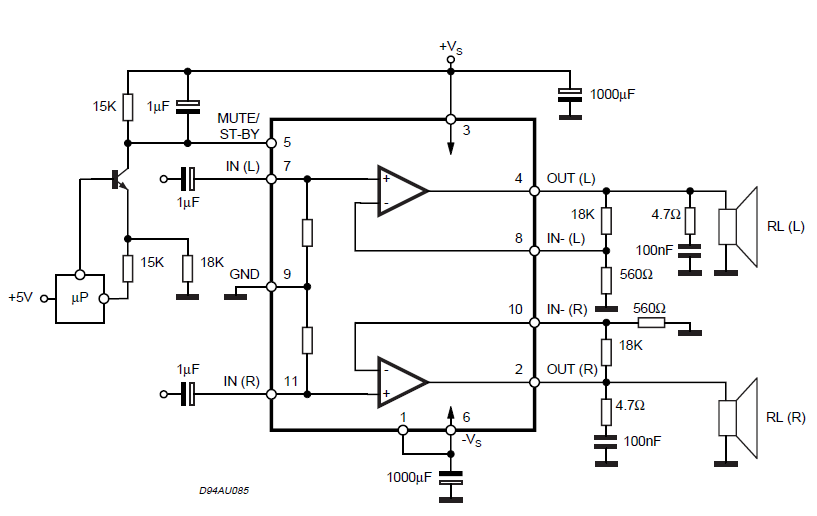
Тестовая схема включения микросхем из даташита практически пригодна для «боевого» применения (рис. 1).
Рис. 1.
Схема включения микросхем при питании от двухполярного источника
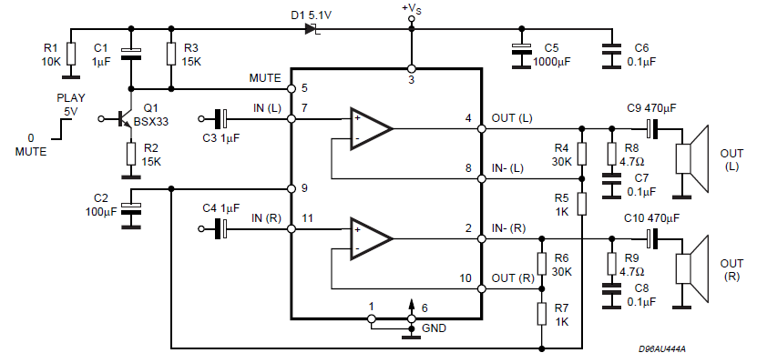
В реальной схеме (рис.2) воспользуемся рекомендациями, изложенными в публикации .
Рис. 2.
Принципиальная схема усилителя
Коэффициент усиления
с замкнутой петлей ООС KU=1+R7/R5=1+R8/R6=33,26 (30,4 дБ).
Выходная мощность определяется типом примененной микросхемы и сопротивлением нагрузки (см. табл. 1).
Управление микросхемой осуществляется подачей соответствующих напряжений на вывод 5 (Mute/Stand-by) микросхемы DA1.
Рабочий режим Play реализуется при напряжении, меньшем чем +Uп-6. Например, для напряжения питания ±20 В режим Play обеспечивается при напряжении на выводе 5 микросхемы от 0 до 14 В.
Для режима отключения звука Mute достаточно подать напряжение в диапазоне от +Uп-6 до +Uп-2,5 (от 14 В до 17,5 В).
Микросхема входит в режим ожидания (Stand-by) при напряжении, большем чем +Uп-2,5 (в нашем примере от 17,5 В до 20 В).
Схема управления на транзисторе VT1 необходима для развития, при реализации микропроцессорного управления. Для постоянно включенной микросхемы (режим Play) вполне достаточно соединить вывод 5 микросхемы с общим проводом.
В зависимости от положения джамперов P1 и P2 схема управления обеспечивает напряжение на выводе 5, равное 11,5 В в режиме Play; 16,1 В в режиме Mute и около 20 В в режиме Stand-by.
Для снижения электролитических искажений емкость конденсаторов С1, С2 увеличена в два раза по сравнению с типовой схемой включения.
Для подавления радиочастотных помех добавлены входные пассивные ФНЧ R3, C3 и R4, C4.
В целях предотвращения самовозбуждения УМЗЧ на комплексной нагрузке и без нее, включены цепи Зобеля R9, C9 и R10, C10.
Самодельный усилитель звука на микросхеме TDA7375

Доброго времени суток всем самоделкиным. Известно, что музыка для человека играет большую роль, именно исходя из этой мысли была предпринята попытка собрать усилитель звука, который мог бы выдать достойное звучание.
Итак, для начала нам понадобится терпение, ровные руки и кривые извилины, а также инструменты и компоненты для усилителя. Саму микросхему можно приобрести в радиомагазине. На данный момент стоит она порядка 150 рублей. Собственно вот и она.

Также нужен будет паяльник мощностью около 30-40 ватт.

Припой. Лучше подойдет сплав олова-свинца 60%-40%.

Паять лучше всего с паяльной кислотой. Провода сразу же залуживаются без каких-либо затруднений.

Пинцет для сборки усилителя, чтобы держать резистор и конденсатор при пайке. Им же нужно сгибать ножки микросхемы.

Вход звука будет разъем 3.5 mm jack. Так как усилитель двухканальных, то этот штекер как раз подойдет.

С термопастой микросхема будет лучше охлаждаться, передавая тепло всей поверхностью. В данном случае я использовал КПТ-8. Крепиться будет усилитель на этот радиатор. Чем больше, тем лучше. Так как схема довольно таки сильно греется, нужны будут конденсаторы, один резистор (вся маркировка видна на фото), резистор сопротивлением 10 кОм.

Под подключение звука будет разъем к двум тюльпанам.

Ну что же, все компоненты готовы, можно приступать к сборке. Схема включения усилителя была взята из просторов интернета. Усилитель имеет выходную мощностью 35 ватт на два выхода и нагрузку 4 Ома.

Собрать усилитель можно навесным монтажом.
Первым делом аккуратно разгибаем ножки микросхемы. Для удобства пайки делаем это пинцетом.

Затем нужно 4 и 5, 9 и 8,11 и 12 ножки микросхемы спаять вместе.

3 и 13 ножка это плюс питания, спаиваем их проволокой.

Между 7 и 13 ножкой паяем резистор на 10 кОм.

К ножке 7 плюсом припаиваем конденсатор на 10 микрофарад. Другой его конец к 8,9 ножкам. К 8,9 ноге микросхемы ставим сухой конденсатор с маркировкой 104, соединенный с 13 ногой.

К 6 ноге конденсатор на 47 микрофарад, соединяем его минус с 8 и 9 ногой микры.

Теперь нужно поставить фильтр питания (это конденсатор на 1000 микрофарад), плюс его припаиваем к 13 ножке, а минус к 8 и 9.

Фильтрами звука служат конденсаторы на 4.7 мф. Плюс каждого из двух идет к 4, 5 ноге, другой конденсатор к 11, 12 ножке.

Следующий шаг: пайка входа звука (самого штекера). Белый — это минус, остальные два провода отвечают за стереорежим, то есть левый и правый вход. Предварительно залудив провода, паяем к кондерам. Затем осталось припаять выходы звука, их два, плюс и минус питания и оформить это все в короб. Необходимо микросхему сзади промазать термопастой тонким слоем и закрепить на радиатор. Теперь завершающий, косметический этап. Создаем корпус, основой стал картонный короб черного цвета. Вырезаем отверстие под включатель канцелярским ножом на передней части корпуса. С обратной стороны припаиваем два провода к нижним контактам включателя.

Спереди корпуса располагаем выходы звука, под подключение тюльпанов. С обратной стороны фиксируем термоклеем.

На боковую сторону выносим зажим под подключение плюса питания и провод черного цвета (масса).
На этом усилитель почти готов, остается только закрыть всё сверху крышкой, предварительно измерив размеры. После крышка закрепляется на термоклей.

Такой усилитель подойдет для домашнего использования, а также в автомобиле.
Усилитель можно питать, как от компьютерного блока питания, так и от автомобильной батареи. Всем приятного прослушивания музыки.
Становитесь автором сайта, публикуйте собственные статьи, описания самоделок с оплатой за текст. Подробнее здесь.
Характеристики
Как указано в datasheet TDA7377 работает от однополярного питания до 18 В. Характеризуется высокой мощностью усиления. С нагрузкой 4 Ом на один канал, в двухканальной стереоконфигурации, от неё можно кратковременно добиться до 35 Вт. Но если задействованы четыре выхода одновременно, то уже не более 6 Вт. Поэтому её редко используют в схемах «квадро».
Приведем основные максимально допустимые значения параметров для TDA7377:
- питающее напряжение (VS) до 18 В;
- ток на выходе (IO) до 4.5 А;
- рассеиваемая мощность (Ptot) до 36 Вт (при Tcase=+85 оС);
- температура хранения/рабочая от -40 до +150 оС;
- термическое сопротивление кристалл-корпус (Rthj-case) до 1.8 оС /Вт.
Стоит заметить, что это предельно возможные значения для микросхемы, помещенной в идеальные условия для эксплуатации. Они достижимы только при хорошем охлаждении и на коротких промежутках времени. Производитель не рекомендует работу устройства в таких режимах и предупреждает о вероятном выходе его из строя при этом.
При нормальной работе микросхема, подключенная к питанию в 14.4 В с нагрузкой 4 Ом, может выдать на выходе до 18-20 Вт. При этом, коэффициент нелинейных искажений, если не превышать мощностью в 10 Вт, составит не более 0,3 %.
Популярные статьи Мастер-класс поделка изделие пасха декупаж кракелюр лепка папье-маше пасхальные сувенирные яйца имитация старинной керамики акварель бисер бумага бумага журнальная бусины гуашь салфетки скорлупа яичная тесто соленое
В режиме квадро, в аналогичных условиях функционирования, можно получить до 6 Вт. При этом, коэффициент нелинейных искажений будет значительно ниже — не более 0,02 %.
Во всех случаях необходимо предусмотреть установку устройства на алюминиевый радиатор.
Аналоги
Аналог для TDA7377 трудно подобрать такой же мощный и качественный, так как полностью похожих по параметрам микросхем не существует. Вместе с тем, её возможно заменить на более дорогие устройства: TDA7375А, TDA7379. Это тоже достаточно распространенные усилители. Распиновка и функциональные схемы у них, согласно технического описания, идентичны.
Схемы
Для функционирования TDA7377 используется схема включения: в четырехканальном режиме (квадро), в двухканальном-мостовом или комплексном 2.1 (стерео/мост). Все они приводятся в datasheet с указанием необходимой электронной обвязки. Для работы микросхемы используется однополярное питание.
Стерео усилитель TDA7269a 14Вт+14Вт | AUDIO-CXEM.RU
Усилитель собирается на базе двухканального интегрального усилителя низкой частоты TDA7269a (класс AB). В нагрузку сопротивлением 8Ом он способен отдавать мощность до 14Ватт на каждый канал при 10% нелинейных искажениях. Кроме того усилитель может работать на нагрузку сопротивлением 4Ома. Взамен можно установить микросхему TDA7269 (без индекса «а»). При замене номиналы элементов схемы менять не требуется, так как данные интегральные усилители являются аналогами. Их отличие состоит в выходной мощности, у последней она составит 10Вт в каждом канале.
Микросхема TDA7269a собрала в себе стандартные функции (ST-BY, MUTE) и защиты. Тепловая защита отключает микросхему при росте температуры выше заданного порога (145C). Помимо неё присутствует защита от короткого замыкания выходных контактов на общий провод GND.
Основные характеристики микросхемы TDA7269a
Напряжение питания (двухполярное):
для нагрузки 8 Ом ………. от ±5В до ±20В
для нагрузки 4 Ома ………. от ±5В до ±15В
Выходная мощность (одного канала):
Vs=±16В, THD=1%, Rout=8 Ом ……… 11Вт
Vs=±12.5В, THD=1%, Rout=4 Ома ……… 7.5Вт
Температура срабатывания защиты ………. 145C
Выходной ток на пике ……… 3А
Внешне микросхема выполняется в корпусе MULTIWATT с 11 выводами. Их обозначение и расположение представлено ниже.

Схема стерео усилителя TDA7269a

Кроме стерео усилителя есть возможность включения мостового режима.
Усилитель может быть адаптирован под источник питания с однополярным напряжением, схема такого включения представлена в Datasheet.
Резисторы R2, R4, R7 и R10 я поставил мощностью 0.5Вт, потому что других не было. Все имеющиеся резисторы в схеме могут быть мощностью 0.25Вт. Электролитические конденсаторы напряжением 25В и больше, а конденсаторы C1 и C2 напряжением от 16В и более. Неполярные конденсаторы можно применить как пленочные, так и керамические, значительной разницы на слух не услышите, если вы конечно не аудио фил.
В качестве транзистора VT1 можно использовать BC107 или BC547.
При эксплуатации усилителя необходимо использовать радиатор для отвода тепла от микросхемы TDA7269a. Его площадь должна быть не менее 200см
2.
Функции ST-BY и MUTE
За управление функциями отвечает вывод 5. Включение спящего режима (ST-BY) происходит при напряжении на пятом выводе равным Vs-2.5В и более. Включение функции приглушения происходит при напряжении на 5 выводе от Vs-2.5В до Vs-6В. И режим воспроизведения включается при напряжении менее Vs-6В.
В схеме, напряжением на 5 выводе управляет делитель напряжении, который посредством коммутации ключа SW2 меняется с R2R3 на R2R3R4, меняя при этом выходное напряжение, поступающее на управляющий функциями вывод (5) микросхемы TDA7269a. При разомкнутом ключе SW2 включается режим приглушения, при замкнутом ключе включается режим воспроизведения.
Когда транзистор VT1 закрыт (ключ SW1 замкнут на землю) то цепь вышеописанного делителя разомкнута, при этом полное напряжение Vs поступает только через резистор R2 на управляющий функциями вывод, включая спящий режим (ST-BY). При открытии транзистора VT1 включается в работу делитель напряжения и уже в зависимости от положения ключа SW2 включается функция MUTE или режим воспроизведения.
При испытаниях я установил вместо ключей перемычки, обеспечив автоматический запуск усилителя.
Печатная плата усилителя TDA7269a СКАЧАТЬ
Datasheet на TDA7269a СКАЧАТЬ
Двухканальный усилитель на TDA7265 (20Вт+20Вт)
Усилитель, схема которого представлена в данной статье, построена на одной из популярных микросхем – TDA7265. Она представляет собой двухканальный усилитель НЧ, работающий в классе AB, который может применяться в музыкальной аппаратуре высокого качества, типа музыкальных центров и телевизоров. Также ее можно применить как в виде отдельного оконечного усилителя НЧ.
Микросхема выполнена в корпусе Multiwatt и имеет одиннадцать выводов.
Усилитель может работать как на 8Ом нагрузку, так и на 4Ома и если верить даташиту, то микросхема защищена от короткого замыкания (КЗ) на выходе. Если TDA7265 не оригинальная, то защита от КЗ может отсутствовать, и при нулевом сопротивлении на выходе обязательно выйдет из строя. Кроме защиты от «козы» имеется тепловая защита, которая срабатывает при внутренней температуре равной 145°С.
Основные характеристики микросхемы TDA7265
Напряжение питания (рекомендованное) ………. ±20В
Напряжение питания (max) ………. ±25В
Выходная мощность (8Ом, ±20В, THD = 10%) ………. 25Вт (на один канал)
Выходная мощность (4Ома, ±16В, THD = 10%) ………. 25Вт (на один канал)
Выходная мощность (8Ом, ±20В, THD = 1%) ………. 20Вт (на один канал)
Выходная мощность (4Ома, ±16В, THD = 1%) ………. 20Вт (на один канал)
Пиковый выходной ток ………. 4,5А
Температура срабатывания защиты ……… 145°С
Остальные интересующие вас характеристики можете найти в даташите.
Схема двухканального усилителя на TDA7265
Компоненты схемы
Все резисторы мощностью 0,25Вт, кроме R7 и R10 (0,5Вт).
Конденсаторы C1-C4 и C6 электролитические и должны быть рассчитаны на напряжение 35В, хотя можно и на напряжение 25В, но только если питание усилителя не будет превышать ±18В. Остальные конденсаторы керамические или пленочные, разницы в данном случае вы не услышите, так что ставьте то, что есть под рукой.
Транзистор VT1 можно заменить на BC547.
Радиатор необходимо установить через силиконовую или слюдяную прокладку и фторопластовую втулку, если корпус усилителя металлический.
Режимы MUTE и ST-BY
Для удобства чтения я на схему наложил подсказку по данным режимам. За эти режимы отвечает вывод 5.
Для дальнейшего понимания примем напряжение питания (Vs) = ±20В.
Если на выводе 5 присутствует напряжение в диапазоне +Vs …+Vs-2.5В (от +17,5В до +20В) то усилитель находится в спящем режиме (ST-BY) с минимальным потреблением тока (3мА).
Если на выводе 5 присутствует напряжение в диапазоне +Vs-6В …+Vs-2,5В (от +14В до +17,5В), то усилитель выйдет из спящего режима, но включится режим приглушения MUTE.
Если на выводе 5 присутствует напряжение менее +Vs-6В (менее +14В), то усилитель войдет в режим воспроизведения звукового сигнала.
Теперь простыми словами о режимах MUTE и ST-BY
Для того чтобы усилитель начал работать необходимо с помощью переключателя SW1 замкнуть вывод резистора R1 на плюсовую шину. Далее, чтобы появился сигнал на выходе усилителя (т.е. отключить режим MUTE), необходимо замкнуть контакты выключателя SW2. Для тех, кто в танке, положения SW1 и SW2, установленные как на схеме обеспечат звучание в колонках.
Печатная плата двухканального усилителя на TDA7265
Даташит на TDA7265
Описание микросхемы TDA7294
Недорогая микросхема TDA7294 представляет собой монолитную интегральную схему в корпусе MULTIWATT15. Она предназначена для использования в качестве AB усилителя звука класса Hi-Fi. Благодаря широкому диапазону питающего напряжения и высокому выходному току, TDA7294 способна обеспечивать высокую выходную мощность при сопротивлении динамиков 4 Ом и 8 Ом.
TDA7294 имеет низкий уровень шума, низкий уровень искажений, хорошее подавление пульсаций и может работать от широкого диапазона питающего напряжения. Микросхема имеет встроенную защиту от короткого замыкания и схему отключения при перегреве. Встроенная функция подавления (Mute) упрощает дистанционное управление усилителем, предотвращая появления шумов.
Этот интегральный усилитель прост в использовании и для его полноценной работы требуется не так много внешних компонентов.
Усилитель на TDA7384 (4 канала по 25Вт)
Усилитель низкой частоты, собранный на интегральной микросхеме TDA7384 может найти применение в автомобильной аудио системе или в самодельном домашнем кинотеатре. Так как она как включает в себя четыре канала усиления и напряжение питания её составляет от 8В до 18В постоянного тока, что идеально подходит для автомобильной бортовой кабельной сети или простейшего выпрямителя, собранного на понижающем трансформаторе с одной вторичной обмоткой.
Однажды я публиковал статью «Автомобильный усилитель на TDA7560 4 канала по 77Вт», который собран полностью на аналогичной микросхеме с разницей лишь в выходной мощности и напряжении питания. Там я предлагал выполнить монтаж усилителя на двусторонней печатной плате и вскоре у некоторых читателей возник вопрос о возможности монтажа на односторонней плате. Поэтому для тех, кто ждал, в этой статье будет представлен усилитель на TDA7384, собранный именно на односторонней печатной плате.
Микросхема выполнена в корпусе с 25 выводами, расположение которых показано ниже.
Основные характеристики TDA7384
Напряжение питания ………. От 8 до 18В
Пиковый выходной ток ………. 4.5А
Сопротивление нагрузки ………. 4Ома
Выходная мощность (один канал) при:
Vs=13.2В, THD=10% ………. 22Вт
Vs=13.2В, THD=0.8% ………. 17Вт
Vs=14.4В, THD=10% ………. 26Вт
Частота усиливаемого сигнала ………. От 20Гц до 20кГц.
Также включена защита от короткого замыкания выхода на землю или плюсовую шину и защита от перегрева.
Схема усилителя на TDA7384
Схема содержит вполне минимальное количество компонентов обвязки для четырех каналов усиления.
Режимы ST-BY (ожидания) и MUTE (приглушения) постоянно отключены. При подаче питающего напряжения на усилитель происходит бесшумное включение активного режима усиления. Для возможности управления режимами, нужно поставить ключи с фиксацией от плюсовой шины на резисторы R1 и R2.
Элементы схемы
Конденсаторы C5,C11 керамические (можно пленку). Конденсаторы C1,C3,C6,C8 желательно пленочные, но можно установить и керамические с ёмкостью от 100нФ до 470нФ.
Резисторы R1,R2 мощностью 0.125-0.25Вт.
Для охлаждения микросхемы TDA7384, на её металлический фланец необходимо установить радиатор с площадью охлаждающей поверхности не менее 500 см2. Между радиатором и фланцем необходимо нанести тонкий слой теплопроводной пасты.
Для реализации стерео входа (правый, левый) и соответственно двух правых и двух левых выходов, необходимо установить перемычки (на клеммах или впаять на плате).
Ввиду очень маленьких зазоров между дорожками платы, после её травления и лужения, нужно выполнить проверку мультиметром на наличие короткого замыкания между этими дорожками. Также после выполнения монтажа всех компонентов рекомендую просмотреть плату через лупу также на наличие замкнутых дорог.
Для удобства монтажа соединительных проводов на плате установлены клеммы.
Печатная плата СКАЧАТЬ
DATASHEET на TDA7384 СКАЧАТЬ
↑ Выводы
Часто начинающие любители жалуются на малую мощность, но дело может быть совсем не в этом, а в недостаточном уровне сигнала от источника. У рассмотренных микросхем усиление равно 26 дБ т. е. 20 раз, а у TDA7297 оно равно 33 дБ т. е. 44 раза. Разница существенная!
При одинаковом входном сигнале не вызывающем ограничения, мощность излучемая динамиками, будет у TDA7297 в 4 раза выше! Однако максимальная неискаженная мощность (при достаточном входном сигнале) будет выше у TDA7379.При нагрузке 8 Ом предпочтительнее TDA7297, а при 4 Ом — TDA7379. Забавно, что стоимость этих и более мощных микросхем, одинакова — «всё за доллар».





